



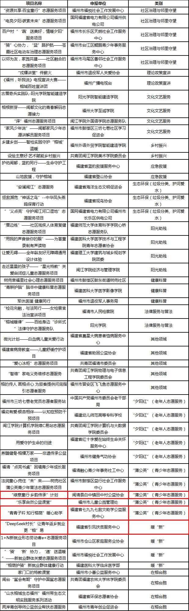
日前,由福州市委社会工作部主办的2025年“温暖榕城”新时代志愿服务项目大赛已完成线上评审。闽清县报送的白中田中村公益协会“银龄文脉·安康守望”行动和“绿意童行·乡韵传承”计划、7997救灾助学公益服务中心“青青子衿·知行榕荫”暖心助学项目、福建省引凤扶贫服务中心“DeepSeek村长”让青年返乡就业更“榕”易等4个项目入围优秀项目候选对象。
其中,白中田中村公益协会“绿意童行·乡韵传承”计划、7997救灾助学公益服务中心“青青子衿·知行榕荫”暖心助学、福建省引凤扶贫服务中心“DeepSeek村长”让青年返乡就业更“榕”易等3个项目入围复赛。
优秀项目候选名单
入围复赛项目候选名单
①凡本网注明“来源:福州新闻网”的所有文字、图片和视频,版权均属福州新闻网所有,任何媒体、网站或个人未经本网协议授权不得转载、链接、转贴或以其他方式复制发表。已经被本网协议授权的媒体、网站,在下载使用时必须注明“来源:福州新闻网”,违者本网将依法追究责任。
②本网未注明“来源:福州新闻网”的文/图等稿件均为转载稿,本网转载出于传递更多信息之目的,并不意味着赞同其观点或证实其内容的真实性。如其他媒体、网站或个人从本网下载使用,必须保留本网注明的“来源”,并自负版权等法律责任。如擅自篡改为“来源:福州新闻网”,本网将依法追究责任。如对文章内容有疑议,请及时与我们联系。
③ 如本网转载涉及版权等问题,请作者在两周内速来电或来函与福州新闻网联系。