



今年是“春节——中国人庆祝传统新年的社会时间”被列入联合国教科文组织人类非物质文化遗产代表作名录的第一年,巳蛇新年将至,1月17日-2月17日,福州市文化和旅游局联动各县(市)区和重点旅游景区,围绕“福”文化品牌,共同推出“来福州,过福年”2025年福州新春文化旅游月活动。

本活动是福建文旅部门贯彻落实文化和旅游部“旅游迎春、休闲过年”新春旅游休闲推广活动的重要举措,也是我省“一路山海一路歌”文旅促消费主题年的重要活动之一。新春文化旅游月期间将推出文旅主题活动、文化惠民活动、文艺演出、文博展览等近1000场次,惠民措施50项,新春主题线路66条,陪伴大家度过一个“福气满满”的春节假期。
年味活动丰富 邀游客共享
焰火光影秀、元宵灯会、年味市集、“妙”会、春节嘉年华、非遗体验……320场年味活动将在新春文化旅游月期间相继举办。其中,2025年福州新春文化旅游月启动仪式于1月17日下午在上下杭历史文化街区举办;新春年味市集于1月17日-19日在上下杭历史文化街区举办;

“两马”同春闹元宵灯会活动于1月9日-3月2日在琅岐红光湖公园举办;2025年“迎新春送新福”声乐专场音乐会于1月22日在九日台音乐厅举办;“城风化鳞,巳巳如意”蛇年大型焰火光影秀于1月28日23:59在中洲岛举办;
图源:“两马同春闹元宵”灯会
艺趣闽越·灵蛇纳福“非遗里的福州年”新春艺术季于1月29日-2月4日在闽越水镇举办;“福满坊巷·巳禧临门”2025年三坊七巷蛇年新春活动于1月-2月在三坊七巷历史文化街区、朱紫坊历史文化街区举办;“巳巳如意,福满元宵”2025年元宵节海峡两岸民俗文化活动于2月9日至10日在晋安湖公园举办;

“有福之州·乡约村游——福州过年乡当好”新春乡村游活动于1月-2月在福州各乡村旅游景区举办;2025烟台山百福盘山新春特别企划于1月-3月在烟台山商业漫步街区举办;2025年马尾船政文化园春节嘉年华系列活动于1月29日-2月4日在中国船政文化城举办;“梅”好鼓山 寻“贤”迎春——2025鼓山新春梅花行进式剧本游活动于2月1日-2日在鼓山举办。
精彩演艺连台 颂盛世华章
新春文化旅游月期间,福州市属文艺院团、文化馆、名城公司、保利剧院等积极组织开展“我们的节日”烟花绽放 福城迎春——春节文艺快闪活动、“我们的节日”花好月圆 福城欢歌——元宵节文艺汇演、“有福之州 闽韵流芳”闽剧折子戏专场、“我们的中国梦——文化进万家”福州曲艺新春专场街区快闪活动等633场文艺演出,涵盖闽剧、评话、伬艺、歌舞、音乐会、演奏会、话剧、舞台剧、杂技等多样化选择。此外,景区内,《寻梦闽都》《最美茉莉花》《唐朝诡事录·西行》《风起末园》《最忆船政》等沉浸式演艺持续开展,丰富市民游客的节日文化生活。

全市各博物馆、文化馆、图书馆、美术馆、画院、非遗展示馆等文博场馆还开设“闽都新景”主题创作展、翠羽芳馨——迎新花鸟画小品展、春节非遗精品展、“画游书海 遇见国风”少年儿童艺术作品展、“万灯之夜”福州大型沉浸式光影艺术展等27场特色展览。
图源:醉美仓山
馈赠诚意满满 促文旅消费
聚焦文旅商融合,福州市文旅局在“同程旅行”APP平台举办新春文旅网络消费季活动,1月17日起推出福州文旅产品优惠套餐、促销盲盒,发放红包补贴100万元;联合滴滴出行,于1月17日-2月17日发放2000份价值100元的出行消费券;


各文旅企业也抓住春节消费旺季,梁厝特色历史文化街区、船政衙门、云顶景区推出门票和联票优惠;源脉温泉、七叠温泉景区、永泰闽江饭店(御温泉)、松有泉温泉康养馆、福龙泉澡堂、南星澡堂等推出温泉体验优惠;
闽江游、内河游推出船票优惠;三坊七巷古厝福礼·文创研究院、山海福厝国潮生活馆、上下杭享福文创馆等均推出文创品上新和优惠活动,于山宾馆、瑞春酒店、海青营地、卧龙山庄等推出餐饮和住宿优惠。

更多活动、展演及优惠信息请关注“遇见福州”微信公众号,产品优惠仅供参考,具体价格、优惠时间等,敬请以各文旅企业提供为准。
主题线路焕新 解锁多元玩法
新春期间,福州推出“福海扬帆 福行天下”主题精品旅游线路,包含“福城·城市新晋网红打卡点”“福地·citywalk 还是cityboat任你选”“福气·邂逅电视剧的文艺与浪漫”“福泉·冬日就要热气腾腾”“福味·老福州的烟火气”“福山·森呼吸休闲一下”“福韵·非遗文化宝藏城”“福乡·福州过年乡当好”等8大主题66条精品旅游线路,从历史文化到自然风光,从繁华都市到古镇古村,解锁新春游福州的新玩法、新体验。
01
福城·城市新晋网红打卡点
1.梁厝特色历史文化街区-海峡文化艺术中心-三江口植物园
2.福州市科技馆(新春科普游园活动)-牛岗山公园
3.金鸡山公园-温泉公园-百福桥
4.晋安湖公园-福州市文化馆-福州市少儿图书馆
5.福州市图书馆-滨江市民广场-闽江公园北园
6.苍霞公园-苍霞码头-烟台山码头-爱情岛(“万灯之夜”福州大型沉浸式光影艺术展)
7.船政文化景区(船政格致园、轮机车间、绘事院、船政书局、铁胁厂、中国船政文化博物馆新馆、“最忆船政”剧场)-红光湖公园(“两马同春闹元宵”元宵灯会)
8.林觉民·冰心故居-严复故居-水榭戏台-山海福厝国潮生活馆-南后街爱心树-《唐朝诡事录·西行》国潮沉浸剧场-安民巷五十六号非遗馆(体验三条簪等非遗)-《最美的茉莉花》沉浸式文旅演艺
02
福地·citywalk 还是cityboat任你选
1.屏山(镇海楼)-鼓屏路-达明美食街-西水关码头-西湖码头(西湖-白马河航线)
2.冶山春秋园(冶山春秋博物馆、欧冶池、泉山摩崖石刻、仁寿堂、冶山古迹)-林则徐出生地-唐代马球场-华林寺
3.朱紫坊游客服务中心-芙蓉园-沈绍安漆艺博物馆-鳌峰坊
4.上下杭历史文化街区(永德会馆、福州市非物质文化遗产展示馆)-福街-“闽江之心”(青年广场、青年桥、青年会、茉莉大街)-两江四岸游船/闽江夜游
5.柔远驿-南公园-南公河口特色历史文化街区-水上朝贡航线
6.烟台山公园路-积兴里-马厂街-乐群路-烟台山漫步街区-烟山旧剧场(《风起末园》)
7.流花溪公园-流花溪自驾游航线
8.林浦古村-三江口生态公园-梁厝特色历史文化街区
03
福气·邂逅电视剧的文艺与浪漫
1.船政文化城(船政书局)-马尾铁路公园(《猎罪图鉴2》)
2.海峡文化艺术中心-烟台山-爱情岛-青年广场、青年会-闽江公园-茶笥空间-建新花卉园(《猎罪图鉴2》)
3.红坊海峡创意产业园-晋安湖公园(《猎罪图鉴2》)
4.濂江书院-马尾洪塘影剧院-东湖湿地公园(《造城者》)
5.华侨新村-大佳社区(闽侯7427工厂)(《造城者》)
6.西湖公园-三坊七巷历史文化街区-烟台山-大姆山草场(《幸福草》)
04
福泉·冬日就要热气腾腾
1.西湖公园(“周末戏相逢”公益性演出)-源脉温泉园/福龙泉澡堂
2.螺洲古镇-首开君澜温泉酒店
3.晋安宦溪镇弥高仙茶园-汇雅温泉度假酒店/美人谷温泉
4.商务印书馆(福州分馆)-东湖数字小镇-启动健智慧营地/东湖海洋温泉度假村 -十七孔(王母礁)-下沙海滨度假村
5.昙石山文化旅游区(昙石山特色历史文化街区、昙石山遗址博物馆、闽都民俗园、闽侯县博物馆)-福建凤翔首邑温泉旅游度假村
6.贵安新天地休闲旅游度假区-贵安温泉旅游度假村/连江溪山休闲旅游度假村
7.闽清宏琳厝-福建豪业七叠温泉景区
8.永泰青云山景区-福州御温泉度假酒店
9.梧桐春光村/坵演村-百漈沟-山外山温泉休闲度假区(君澜温泉酒店、温泉民宿)
10.永泰梧桐坵演村-福州城投梧桐外度假区(梧桐外树屋温泉院子、有风牧场·营地、城投农场、永泰风味馆)
05
福味·老福州的烟火气
1.三坊七巷南后街(鱼丸、肉燕、鼎鼎肉松、百饼园、大众茶馆)-达明美食街-聚春园大酒店/福州大饭店/安泰楼(佛跳墙、南煎肝、荔枝肉、鸡汤汆海蚌、芋泥)
2.台江老药洲街(没牙伯花生汤)-中亭街(达道美食城)-上下杭金银里(郑森记、立日有、同利肉燕等)-苍霞新城(耳聋伯元宵、彬德桥米时粿、轮工壹号煎包、润润豆花)-学军路(林依嫩猪血化、薛文保潮安黄米糕)
3.福州国家森林公园-王庄阿咪海鲜大排档/连江海鲜吧-王庄小吃(王庄杂粮饼、王庄南哥猪血化、榕哥元宵店)
4.马尾区名城中心-马尾步行街美食一条街-名城中心1881夜色经济街
5.奎桥美食街(冰饭、烧烤)-南山公园(首占学彬杠面)-漳港海蚌湾海鲜楼
6.福清利桥古街(光饼)-城隍街(茴香海蛎饼)-盖邑扁食
7.闽越水镇-万家美食城-闽都民俗园美食一条街
8.连江丹阳镇(丹阳肉燕、线面、豆腐)-新洋村贝里蟹谷生态园-坂顶村三落厝
9.闽清金沙镇上演村(草根猪蹄汤、甜笋焖饭)-池园镇王公宫(炣豆腐、炸糟溪鱼)-上莲乡心上莲(上莲香糟鸭、粗粮糍粑、五彩米)
10.永泰美食街(草兔馆、永泰葱饼、嵩口蛋燕)-永阳文化中心
11.罗源湾海洋世界-北山红树林公园(北山小海鲜)
06
福山·森呼吸休闲一下
1.鼓山旅游景区(十八景、摩崖题刻、涌泉寺、梅里景区)-鼓岭旅游度假区(加德纳纪念馆、柳杉王公园、大梦书屋、万国公益社、鼓岭老街、鼓岭邮局)
2.乌山历史文化风貌区(摩崖石刻、玉兰花、梅花)-于山风景名胜公园(九日台音乐厅)
3.福山郊野公园/福道-福州市儿童公园
4.福清瑞岩山风景区-海口镇龙江桥-福清永鸿野生动物世界
5.闽侯雪峰一号山地风景道-雪峰村-雪峰山城罗汉台景区-雪峰文武茶厂
6.闽清溪源裡景区-三溪乡山墩露营-白岩山
7.赤壁景区-欧乐堡海洋世界-月亮湾露营地
07
福韵·非遗文化宝藏城
1.福建省非物质文化遗产博览苑-福建民俗博物馆(二梅书屋)-詠春拳文化展示中心
2.上下杭历史文化街区(三通桥、陈文龙尚书庙、永德会馆、舒叙茶馆、福州市非遗展示馆、闽榕茶业福州茉莉花美学馆)-苍霞特色历史文化街区
3.长乐琴江满族村-梅花古镇-显应宫
4.福清石竹山风景区-方世培故居-福清南少林寺
5.旗山湖(根雕)-太古大漆文化艺术科创园-侯官村-闽侯县博物馆
6.连江东湖镇天竹村-长龙畲族风情园-长龙茶山
7.罗源洋坪村-斌溪村-福湖畲村-畲山水景区
08
福乡·福州过年乡当好
1.梅洋村赏梅花-安凯乡奇达村旗冠顶登山观海-溪山温泉度假村泡温泉
2.船政文化景区-白眉村体验特色侨乡美食
3.侯官村踩街民俗表演-闽越水镇
4.葛岭镇溪洋村赏梅花-春光村-赤壁温泉、赤壁大瀑布
5.罗源湾海洋世界、马戏嘉年华-八井村
6.林阳寺赏梅-醉美九峰村-飞云峡景区
7.闽清七叠温泉-上莲乡体验知青生活
8.东瀚镇东瀚村板凳龙民俗表演-永鸿野生动物世界-石竹山祈福
9.长乐猴屿文化街-猴屿洞天岩-闽江河口国家湿地公园
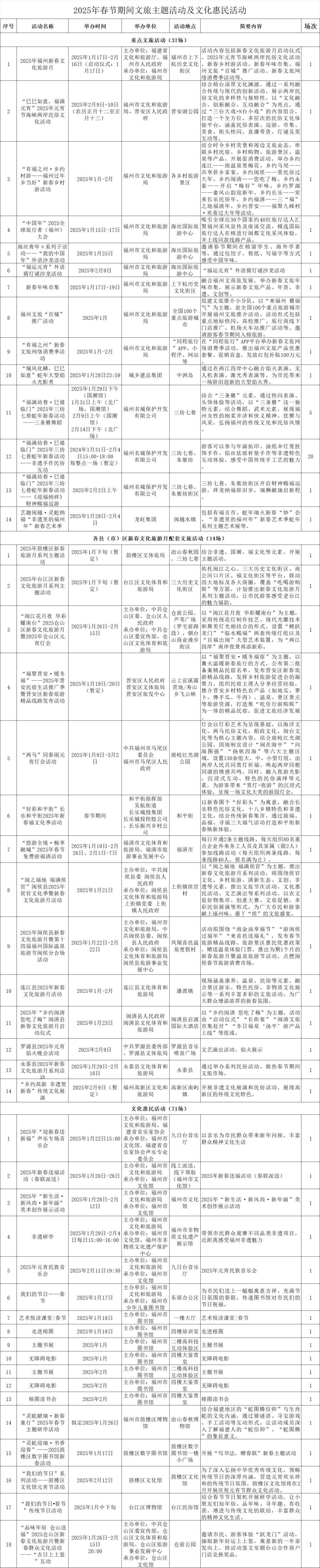
2025年春节期间文旅主题活动及文化惠民活动



上下滑动查看内容
2025年春节期间文艺演出及展览展示



上下滑动查看内容
2025年春节期间景区景点惠民措施

来福州 过福年
我们福州见
( 声明:图片版权属于原作者所有,转载自“遇见福州”)
①凡本网注明“来源:福州新闻网”的所有文字、图片和视频,版权均属福州新闻网所有,任何媒体、网站或个人未经本网协议授权不得转载、链接、转贴或以其他方式复制发表。已经被本网协议授权的媒体、网站,在下载使用时必须注明“来源:福州新闻网”,违者本网将依法追究责任。
②本网未注明“来源:福州新闻网”的文/图等稿件均为转载稿,本网转载出于传递更多信息之目的,并不意味着赞同其观点或证实其内容的真实性。如其他媒体、网站或个人从本网下载使用,必须保留本网注明的“来源”,并自负版权等法律责任。如擅自篡改为“来源:福州新闻网”,本网将依法追究责任。如对文章内容有疑议,请及时与我们联系。
③ 如本网转载涉及版权等问题,请作者在两周内速来电或来函与福州新闻网联系。