



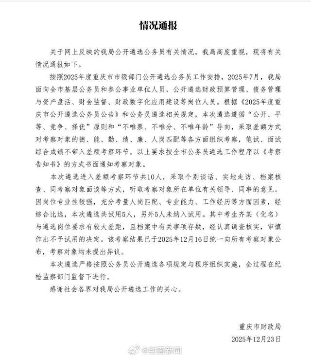
12月23日,重庆财政局发布情况通报,关于网上反映的我局公开遴选公务员有关情况,我局高度重视,称本次遴选进入差额考察环节共10人,采取个别谈话、实地走访、档案核查、同考察对象面谈等方式,听取考察对象所在单位有关领导、同事的意见。
因岗位专业性较强,充分考量人岗匹配、专业能力、工作经历等方面因素,经综合比选,本次遴选共试用5人,另外5人未纳入试用。其中考生齐某(化名)与遴选岗位要求有较大差距,且档案中有关事项存疑,经认真调查核实,审慎作出不予试用的决定。该考察结果已于2025年12月16日统一向所有考察对象公布,考察对象均未提出异议。本次遴选严格按照公务员公开遴选各项规定与程序组织实施,全过程在纪检监察部门监督下进行。

此前报道:
“我儿子报考岗位的笔试成绩是第一名,综合成绩也是第一名,最终居然落选了。”徐女士说,他们对遴选单位的解释不服,希望公开公平处理此事。
报考——
硕士副站长报名参加重庆市财政局公务员遴选考试
这名男子叫齐挺(化名),今年33岁,家住重庆市两江新区。
母亲徐女士介绍说,儿子本科学的是土木工程造价专业,后来考上重庆工商大学硕士研究生,2016年毕业后以第一名的成绩考上重庆市江津区一家参公事业单位,后因工作成绩出色,出任江津区某管理站副站长。
徐女士告诉华商报大风新闻记者,2025年7月23日,重庆市人社局官网发布“2025年度重庆市公开遴选公务员公告”,该公告称公开遴选职位包括一级主任科员及以下或相当层次职级职位,报名范围系重庆市区县级及以下参照公务员法管理机关(单位)和市级机关所属参照公务员法管理机关(单位)中,已进行参照登记且在编在岗的工作人员等,要求具有2年及以上公务员或参照公务员法管理机关(单位)工作人员工作经历,具有2年及以上基层工作经历,要求具有公开遴选职位要求的工作能力、任职条件和相关工作经历,符合公开遴选职位要求的其他资格条件以及法律法规规定的其他条件等。

该公告称,考试分笔试和面试,各按占50%确定综合成绩,折合总分为100分,实行差额考察,采取个别谈话、实地走访、同考察对象面谈等方法,听取考察对象所在单位有关领导、同事等的意见。
徐女士说,根据该公告的相关规定,儿子于7月28日报考了重庆市财政局的“综合管理2”岗位,该岗位职位简介称“从事财政预算改革、政府债务管理与资产盘活、财会监督等工作”,可报考专业有理论经济学类、应用经济学类、建筑学类、土木工程类、土木水利类、工商管理类等,要求取得硕士及以上学位。
成绩——
笔试成绩和综合成绩均居第一名
成功通过体检进入考察环节
徐女士称,儿子报名后,重庆市财政局曾对照他的报考资格条件和遴选职位要求,在网上进行了资格审查,审查“合格”后儿子每天利用闲暇时间抓紧复习,有时看书看到凌晨,非常辛苦。

她回忆说,9月6日,儿子参加了笔试考试,10月9日查询得知考了81.5分,随后成功进入面试环节,10月18日面试成绩为77.4分。
当天,重庆市财政局人事教育处出具的《关于公布2025年度公开遴选公务员面试总成绩、体检人员名单等有关事宜的通知》称,根据相关规定,结合面试结果,共有10名考生进入体检。
华商报大风新闻记者在该通知中看到,齐挺的笔试成绩系“综合管理2”第1名,综合成绩79.45分,也是第1名,被列入体检人员。
记者注意到,报考“综合管理2”岗位第2名考生的综合成绩与齐挺相差0.45分,并列第三位的考生与他相差0.85分。
徐女士还说,儿子身体非常健康,后来成功通过体检,随即进入考察环节。
落选——
接到落选通知家人网上发帖被要求删除
财政局解释称考察环节原单位未给打满分
就在徐女士一家满心欢喜地等待结果时,近日他们接到了落选通知。
华商报大风新闻记者检索发现,12月16日,重庆市财政局公示“2025年度公开遴选公务员拟试用人员名单”中,没有齐挺的名字,公示时间自12月17日至12月23日。
该公示称,根据公务员公开遴选有关规定,按照相关要求,经过笔试、面试、体检和考察等程序,确定5人为重庆市财政局拟遴选试用人员。
记者同时发现,报考“综合管理2”岗位第二名和那位并列第三名的考生均在公示名单中。
齐挺父亲称,当天接到通知时全家人非常难过,后来他们将此事发在网上被要求删除。
他说,12月18日下午3时左右,重庆市财政局相关人士来到儿子单位给他们做解释工作称,考察环节时齐挺原单位的领导和同事没有给他打满分,而其他被公示的考生都是满分,齐挺没有技术职称之类的加分项,他所从事的工作与遴选岗位不匹配等。
齐父告诉记者,儿子不是专业技术人员,他所处的行政岗位不需要评专业技术职称,“如果他所从事的工作与遴选岗位不相匹配,那么当初他报名时为何通过了审查?”
他进一步称,儿子多才多艺,经常主持大型节目,在歌唱大赛中还多次获奖,单位人缘关系很好,领导和同事都很喜欢他,他们对他的评价也很高。
齐父说,工作人员解释的那些内容在报名条件中并没有列出,他希望能够客观地公平公开处理此事。
华商报大风新闻记者采访重庆市财政局人事教育处,工作人员称她不清楚此事,负责此事的同事外出了。
来源:潇湘晨报综合重庆市财政局、大风新闻
①凡本网注明“来源:福州新闻网”的所有文字、图片和视频,版权均属福州新闻网所有,任何媒体、网站或个人未经本网协议授权不得转载、链接、转贴或以其他方式复制发表。已经被本网协议授权的媒体、网站,在下载使用时必须注明“来源:福州新闻网”,违者本网将依法追究责任。
②本网未注明“来源:福州新闻网”的文/图等稿件均为转载稿,本网转载出于传递更多信息之目的,并不意味着赞同其观点或证实其内容的真实性。如其他媒体、网站或个人从本网下载使用,必须保留本网注明的“来源”,并自负版权等法律责任。如擅自篡改为“来源:福州新闻网”,本网将依法追究责任。如对文章内容有疑议,请及时与我们联系。
③ 如本网转载涉及版权等问题,请作者在两周内速来电或来函与福州新闻网联系。