



冬季是呼吸道传染病的高发期。当前,全国流感活动进入较快上升阶段。流感病毒出现变异了吗?现在接种疫苗是否来得及?

现阶段检出的病原体
均为已知常见病原体
从毒株类型上来说,今年报告的毒株主要是甲型H3N2,而去年是甲型H1N1,因此大众对今年流行的H3N2毒株的免疫力就会更低一些,须引起重视。
中国疾控中心流感监测周报数据显示,当前,甲型H3N2病毒在我国依然占有流行优势,现阶段检出的病原体均为已知常见病原体,没有发现未知病原体及其导致的新发传染病。
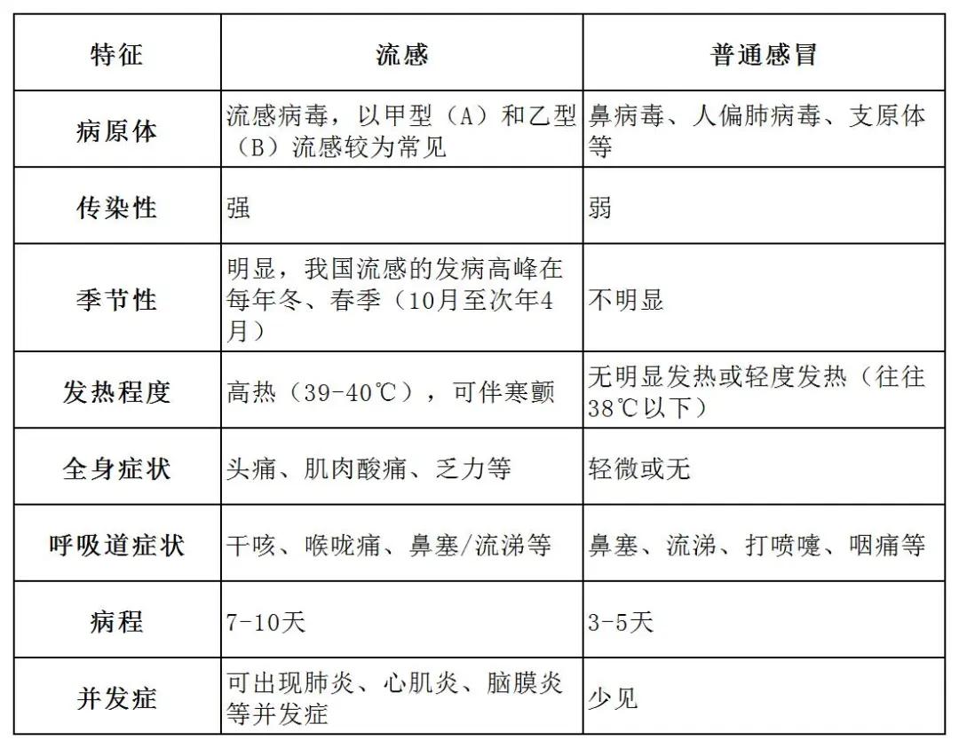
专家介绍,临床上来看,甲型H1N1、甲型H3N2和乙型流感主要症状都是发热、咳嗽、咽痛,全身的酸痛、乏力和头痛都比较明显。

专家强调,即使在同一个流行季内,也会出现甲型H1N1、H3N2亚型或者乙型流感病毒的交替优流行。
流感病毒会随着时间推移变异得越来越强吗?
专家介绍,流感病毒容易发生“抗原漂移”现象,产生季节性的流行,但这样的变化不代表病毒会越变越强。
已进入流感高发季
现在接种疫苗来得及吗?
目前,全国报告的托幼机构、学校流感聚集性疫情显著增多,5至14岁病例组的流感检测阳性率明显高于其他年龄组。专家预测,在未来一段时间内,流感活动还将进一步上升。
专家介绍,虽然流感病毒传播已进入高发季,但现在接种疫苗也是有意义的。在未确诊的情况下出现发热、咳嗽、咽痛等流感样症状或已经感染过流感病毒痊愈的人群依然可以接种流感疫苗,但不建议正处在急性发作期的患者接种。
中国疾病预防控制中心研究员彭质斌称,在感染的急性发病期内不建议接种流感疫苗,需要等症状消失,身体基本恢复后再接种。如果已经出现了流感样症状,没有确诊,自行痊愈后建议接种流感疫苗。
北京儿童医院呼吸中心主任医师秦强表示,此次流感病人多,流行期长,流行期间再接种也是有意义的,能起到一定保护作用。
专家建议采取“疫苗+卫生习惯”的双防线策略。在接种疫苗的同时,保持良好的个人卫生习惯。如果出现身体不适,要及时就医,在医生指导下进行相应治疗。
吃消炎药对流感病毒有效吗?
专家提示,对于病毒引起的感染,抗生素类药物是无效的,一感冒就吃消炎药的做法并不科学。
北京地坛医院主任医师宋蕊介绍,“消炎药”如阿莫西林、头孢、左氧氟沙星等都是抗菌药物,而感冒多以病毒感染为主,应以休息、补水和对症治疗为主,明确细菌感染时,要在医生的指导下进行抗菌治疗。
此外,儿童感染流感病毒后,出现的症状不一定与成人完全相同:
6岁及以上的儿童流感症状与成人较为接近,可能会出现较明显的寒战、高热、肌肉酸痛、乏力等。
2至5岁的儿童多表现为明显的发热、咳嗽和喉咙痛。
2岁以下的婴幼儿感染流感病毒不一定出现明显的流感样症状,可能表现为腹胀、消化不好、活动度下降等。
因此,儿童出现上述症状就要引起家长们的重视,必要时尽快就医。
儿童服用抗病毒类药物
出现副作用应如何应对?
针对儿童服用抗病毒类药物如奥司他韦等,出现呕吐、胃肠不适等症状,应如何应对?
首都医科大学附属北京世纪坛医院药学部主任姜德春表示,恶心呕吐是常见的副作用。
如果在服药15分钟之内就开始呕吐,需要补服、全剂量服用一次。
如果超过30分钟后出现呕吐,基本上药已经吸收了,不用再补服。
家长要特别关注危险信号,比如呕吐频繁、剧烈或者孩子活动明显减少,这些危险情况都要紧急到医院处理,以防耽误病情。
①凡本网注明“来源:福州新闻网”的所有文字、图片和视频,版权均属福州新闻网所有,任何媒体、网站或个人未经本网协议授权不得转载、链接、转贴或以其他方式复制发表。已经被本网协议授权的媒体、网站,在下载使用时必须注明“来源:福州新闻网”,违者本网将依法追究责任。
②本网未注明“来源:福州新闻网”的文/图等稿件均为转载稿,本网转载出于传递更多信息之目的,并不意味着赞同其观点或证实其内容的真实性。如其他媒体、网站或个人从本网下载使用,必须保留本网注明的“来源”,并自负版权等法律责任。如擅自篡改为“来源:福州新闻网”,本网将依法追究责任。如对文章内容有疑议,请及时与我们联系。
③ 如本网转载涉及版权等问题,请作者在两周内速来电或来函与福州新闻网联系。