



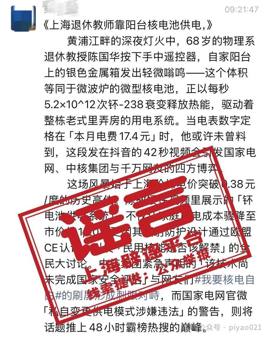
最近,有粉丝向上海辟谣平台举报,称圈群中有人传播“上海退休教授靠阳台核电池供电”假消息,希望公开辟谣。上海辟谣平台调查发现,相关消息大概率是造谣者用AI技术编写、制图并剪辑视频。在传播者中,除了受误导的网民,还有一些别有用心的传谣者,他们通过续写、点评等方式扩大谣言负面效应。

互联网上,“上海退休教授靠阳台核电池供电”的谣言主要有两个版本,一个是圈群传播的一张文字截屏,另一个短视频平台上的各种视频。根据文字截屏内容,该事件的起源是一条42秒的短视频。
然而,在文字截屏提到的短视频平台上,记者没有找到“老教授介绍核发电”的短视频,但同主题的短视频有不少,主要分成两类:一类看似“真人出镜”,但稍加查看就可发现,其实是用AI生成的图片剪辑而成,有的短视频上还带有“疑似使用了AI生成技术,请谨慎甄别”的提示。
短视频平台的“真人演绎”,是AI生成的
短视频平台AI生成的视频中,很多细节都暴露出它们是假的
另一类看似是“阳台核发电原理分析”,但视频素材要么是AI生成的图片,要么是与核工业、科研相关的图片,没有一个镜头真正记录了“老教授家的核发电机”。
短视频平台的“核发电机”也是虚构图片
而且,这两类短视频所配的文字与圈群传播的文字截屏基本一致,只不过有一部分采用了AI配音,听起来好像是人声播报或介绍。
也就是说,文字截屏与短视频构成了“鸡生蛋”“蛋生鸡”的关系——文字截屏称讨论内容来自短视频,短视频的内容又引用了文字截屏,但两个版本中都没有真人真物。
以上核查结果显示,这条“上海退休教授靠阳台核电池供电”的信息看似图文并茂、细节充分,却没有一张图片、一个细节经得起推敲核查。再从行文风格看,大概率是造谣者利用AI大模型生成。
并不存在的“上海退休教授靠阳台核电池供电”一事,不仅提醒网民在AI时代要擦亮眼睛,不被所谓的细节和图片所迷惑;也是给平台敲响警钟:既要管控原生谣言,更要对基于谣言的“二创”内容强化管理。
①凡本网注明“来源:福州新闻网”的所有文字、图片和视频,版权均属福州新闻网所有,任何媒体、网站或个人未经本网协议授权不得转载、链接、转贴或以其他方式复制发表。已经被本网协议授权的媒体、网站,在下载使用时必须注明“来源:福州新闻网”,违者本网将依法追究责任。
②本网未注明“来源:福州新闻网”的文/图等稿件均为转载稿,本网转载出于传递更多信息之目的,并不意味着赞同其观点或证实其内容的真实性。如其他媒体、网站或个人从本网下载使用,必须保留本网注明的“来源”,并自负版权等法律责任。如擅自篡改为“来源:福州新闻网”,本网将依法追究责任。如对文章内容有疑议,请及时与我们联系。
③ 如本网转载涉及版权等问题,请作者在两周内速来电或来函与福州新闻网联系。