



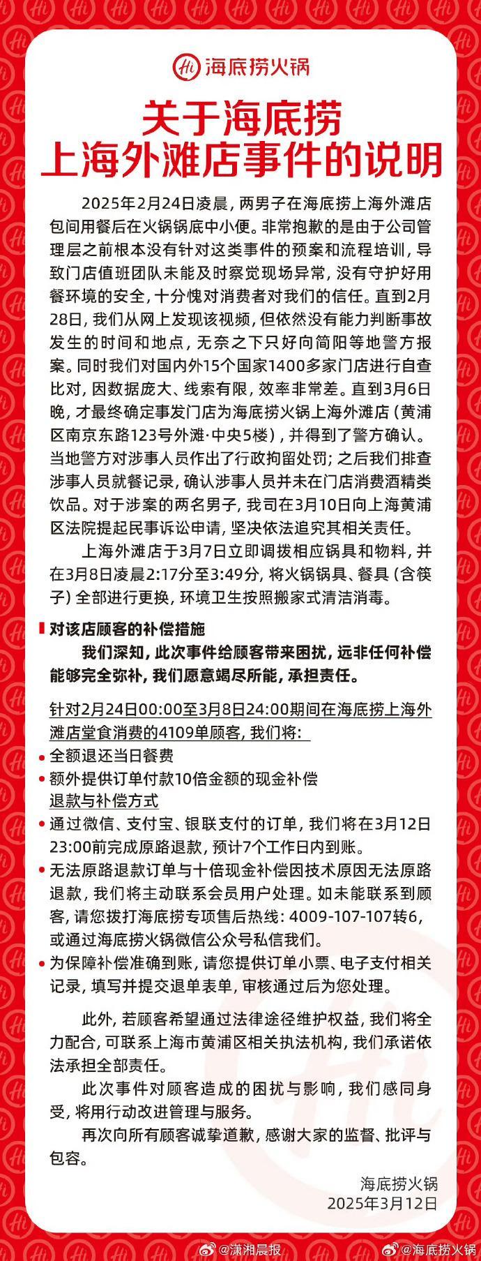
3月12日,海底捞再度发表声明。声明中,海底捞称针对2月24日00:00至3月8日24:00期间在海底捞上海外滩店堂食消费的4109单顾客,将全额退还当日餐费,并额外提供订单付款10倍金额的现金补偿。此外,对于涉案的两名男子,海底捞已在3月10日向上海黄浦区法院提起民事诉讼申请,坚决依法追究其相关责任。

①凡本网注明“来源:福州新闻网”的所有文字、图片和视频,版权均属福州新闻网所有,任何媒体、网站或个人未经本网协议授权不得转载、链接、转贴或以其他方式复制发表。已经被本网协议授权的媒体、网站,在下载使用时必须注明“来源:福州新闻网”,违者本网将依法追究责任。
②本网未注明“来源:福州新闻网”的文/图等稿件均为转载稿,本网转载出于传递更多信息之目的,并不意味着赞同其观点或证实其内容的真实性。如其他媒体、网站或个人从本网下载使用,必须保留本网注明的“来源”,并自负版权等法律责任。如擅自篡改为“来源:福州新闻网”,本网将依法追究责任。如对文章内容有疑议,请及时与我们联系。
③ 如本网转载涉及版权等问题,请作者在两周内速来电或来函与福州新闻网联系。