



有些公司与员工的关系,向来有种“暧昧”的拉扯感。
最典型的就是网络流传的“家企二象性”。即谈工作时,员工会听到“公司是我家,奉献靠大家”的勉励,到谈待遇时,亦有“这是公司,不是你家”等批评。
其实,对很多员工来说,公司就是一个上班的地方,根据双方签的合同,“你拿钱,我办事”并服从相应管理。可就这么“明明白白”的法律关系,有时竟“不清不楚”起来,公司管理过界的现象时有发生。
佛山一公司发文件
“规定员工如厕时间”
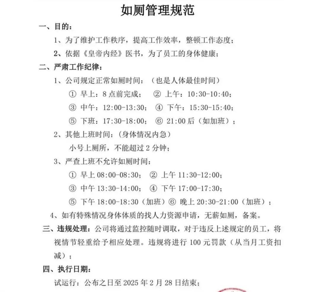
近日,广东佛山市顺德区一机械制造公司发布的《如厕管理规范》文件在网上流传↓↓
网传《如厕管理规范》(来源:媒体报道截图)
记者注意到,该文件规定了正常如厕时间和严查上班不允许如厕时间,其他上班时间“小号上厕所”,则不能超过2分钟,“如有特殊情况身体体质的,找人力资源申请,无薪如厕,备案”。
此外,文件还公布了违规处理措施,表示公司将通过监控随时调取,对于违反上述规定的员工,将视情节轻重给予相应处理。违规将进行100元罚款(从当月工资扣减)。对于本次规范的目的,文中解释称,为了维护工作秩序,提高工作效率,整顿工作态度。依据《黄帝内经》医书,为了员工的身体健康。
对此,该公司工作人员解释,发布这一管理规范,是为了“告诉员工在哪个时间(如厕),没有说控制”。
2月13日,涉事公司负责人对记者表示,因员工不认可,故此试运行规范并未实施,现已取消。此前有员工如厕约一个小时,有员工频繁如厕,容易引起效仿,制定这个规范意在警示,避免上述情况。
该负责人说:“我们公司不大,有问题大家一块沟通,有错就改,员工对新规有意见就撤掉。目前主要是提醒和引导为主,这件事不存在炒作。”
出钱、出人、出时间
只为管员工“上厕所”那点事
公司盯上员工上厕所那点事,也不是第一次了。2024年10月,“公司防止员工摸鱼厕所装计时器”词条上了热搜。
故事中的主角“计时厕所”,其实就是“智慧厕所系统”。据某智慧环卫解决方案研发企业员工张女士介绍,“灯板有计时功能,一旦超过规定时长就会发出警报,时间由甲方自行设定。灯板还能实时显示每个厕所厕位的占用情况。”
据张女士介绍,“计时厕所”暂无法识别员工身份信息,只能通过后台管理系统,看到每个坑位的使用时长。但她还补充道,如果想识别员工身份信息,可以考虑给员工配卡,进洗手间需刷卡识别。
成本也不低。张女士称,“安装一个(坑位)计时电子屏大概400元。”如果还要配备智慧厕所管理系统,5个坑位电子屏加智慧厕所管理系统需要花费6000元左右,安装费另算。
可即便如此,部分公司依然选择安装计时器。张女士表示,她曾为多家互联网公司提供智慧厕所解决方案。
部分公司还想出了新办法。记者梳理社交平台上的帖文发现,对于如厕方面的规定,每个公司各不相同:
有的上厕所前要写申请表,有的上厕所要向领导申请钥匙,还有的上“大号”要报备;
有公司直接屏蔽了厕所区域的信号,或者规定,上厕所的时间最长不能超过5分钟,超时多次就要扣钱;
还有公司怕员工躲在厕所内偷懒,安装一种能定时打开的门,上厕所最多给5分钟,超过5分钟门就会自动打开,让人无地自容;
甚至有公司直接设置专门的监督岗位,“入厕时间不能超过3分钟,老板会安排专人在厕所蹲守计时。”
违法还有悖人性
上厕所还是“清爽”些好
平心而论,公司担心员工借着“上厕所”名义消极怠工,想通过制度规范来减少“员工带薪摸鱼”的支出,也情有可原。
不过,连上厕所的时间、次数乃至“大小”都要严格规定,本身就是在强人所难,如果还以此为由随意“扣工资”,种种做法均已经触及了法律红线。
根据劳动法第三条规定,劳动者享有休息休假的权利、获得劳动安全卫生保护的权利。有律师表示,使用厕所的便利不仅是属于员工休息的权利,亦属于劳动安全卫生保护的内容。用人单位应当保障员工上厕所的权利,为员工提供必要的卫生设施,并保障员工在工作期间能够合理使用卫生设施。
归根到底,员工来公司是上班的。公司整天盯着员工上没上厕所、上厕所花了多长时间,或是管员工结不结婚、谈不谈恋爱,都是缺乏边界感的表现。
对企业来说,简单地把“爱上厕所”与“工作效率低”挂钩,这种管理思维模式未免太过粗放。比起花钱花时间、想方设法地蹲在员工厕所门口掐表数时间,建立一套科学的绩效考核模式、人性化的管理方式,或许更有助于公司发展。
管好该管的,不该管的就别管了,对公司来说,把握好员工管理的分寸感、边界感,也是现代企业的应有之义。
上厕所的事,还是“清爽”些好。
①凡本网注明“来源:福州新闻网”的所有文字、图片和视频,版权均属福州新闻网所有,任何媒体、网站或个人未经本网协议授权不得转载、链接、转贴或以其他方式复制发表。已经被本网协议授权的媒体、网站,在下载使用时必须注明“来源:福州新闻网”,违者本网将依法追究责任。
②本网未注明“来源:福州新闻网”的文/图等稿件均为转载稿,本网转载出于传递更多信息之目的,并不意味着赞同其观点或证实其内容的真实性。如其他媒体、网站或个人从本网下载使用,必须保留本网注明的“来源”,并自负版权等法律责任。如擅自篡改为“来源:福州新闻网”,本网将依法追究责任。如对文章内容有疑议,请及时与我们联系。
③ 如本网转载涉及版权等问题,请作者在两周内速来电或来函与福州新闻网联系。