



台江→
福州市台江区2025—2026学年
招聘54位
优秀教育人才(榕博汇)
现将有关事项公告如下
招聘对象
面向高校毕业生中年龄、专业等符合招聘公告要求的人员招聘教师:
(一)博士研究生;
(二)教育部直属师范大学2026年应届公费师范生;
(三)硕士研究生。本批次招聘对象不含福州市(含县区)在编及参聘教师。其他在编或在岗人员报考,需在体检前提供经单位主管部门同意并加盖公章的《同意报考函》或《同意离职证明》。
招聘岗位及要求
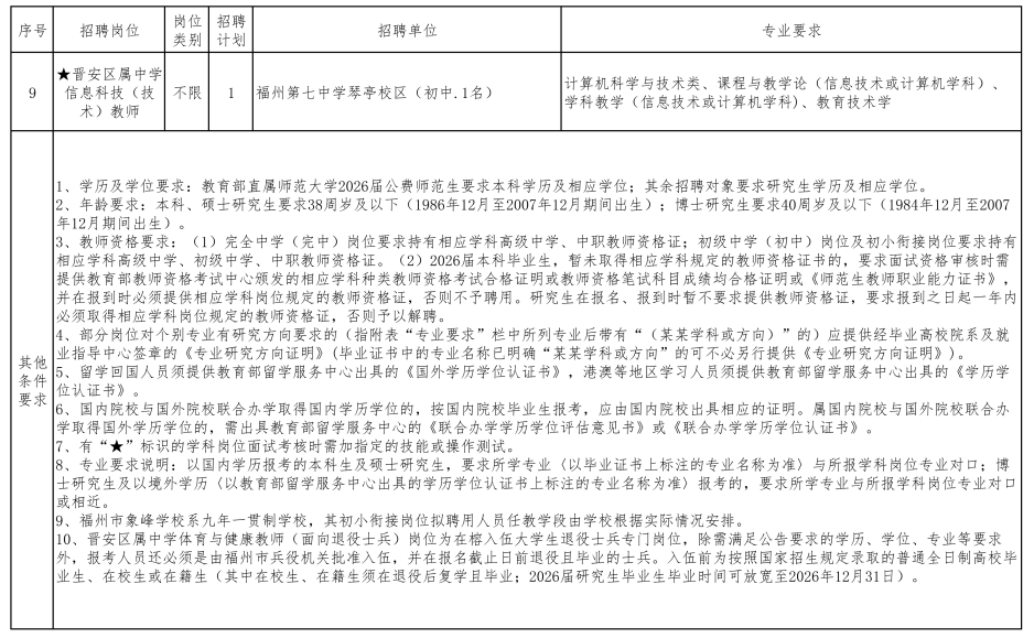
年龄要求:本科、硕士毕业生要求38周岁及以下(1986年12月25日至2007年12月24日期间出生);博士学位研究生放宽到40周岁及以下(1984年12月25日至2007年12月24日期间出生)。
学历学位要求:需持有相应层次的学历、学位。
教师资格证要求:中学岗位要求持有相应学科高级中学、初级中学、中职教师资格证;小学岗位要求持有相应学科或相近学科专业(各学科岗位对应专业为准)高级中学、初级中学、中职教师资格证或小学教师资格证;2026年应届毕业生,暂未取得相应学科规定的教师资格证书的,要求现场资格审核时需提供教育部教师资格考试中心颁发的相应学科种类教师资格考试合格证明、教师资格笔试科目成绩均合格证明或教育类研究生、师范生《师范生教师职业能力证书》等证明材料,并在报到时必须提供相应学科岗位规定的教师资格证,否则不予聘用。
普通话证书要求:语文教师岗位要求持有二级甲等及以上证书,其他岗位要求持有二级乙等及以上证书。以上岗位要求的毕业证、学位证、其他专业证书、资格证书、工作经历、年龄、现役等相关证书及资格条件的认定均以招聘公告中规定的报名第一天为截止日期。全日制普通院校应届毕业生毕业证、学位证及相关证书可放宽至2026年8月16日前取得。
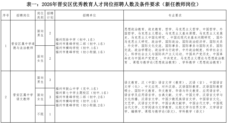
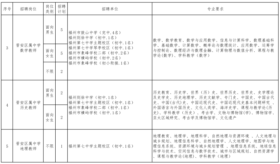
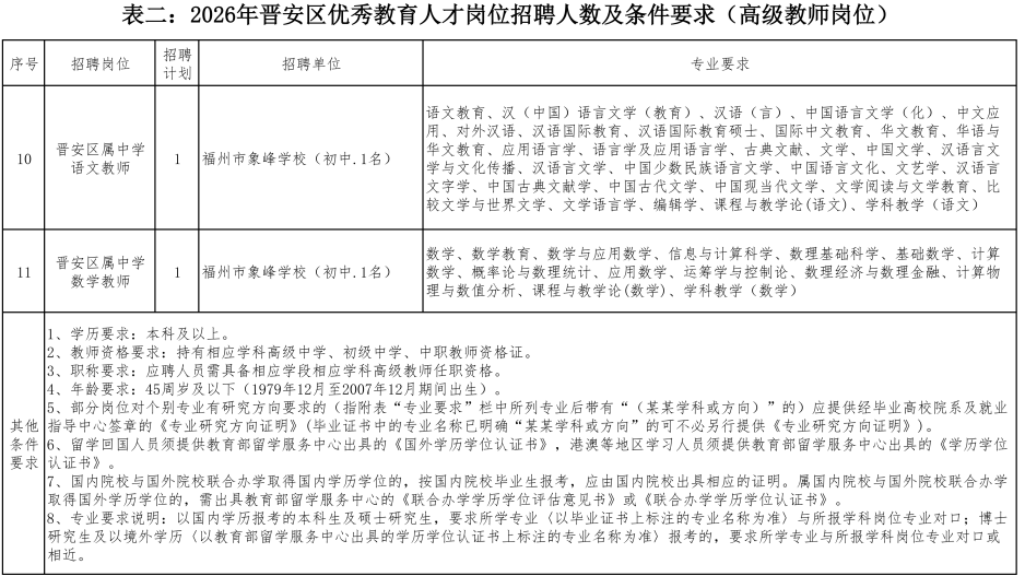
招聘岗位
点击下表可以拉大查看


报名时间及方式
(一)报名时间:2025年12月24日至2025年12月31日12:00。
(二)报名方式:应聘考生登录网址(https://jsnl.fzedu.pub/rsgl-front/examinee.html?copr=1#)进行报名。网络报名系统关闭后不再受理报名。

扫码查看
台江区教育局关于2025—2026学年
优秀教育人才(榕博汇)招聘公告全文
晋安→
晋安区面向社会公开招聘38名编制内优秀人才,其中优秀教育人才37名、优秀体育教练员1名。

首先来看看本次招聘的岗位及要求






招聘对象
(一)优秀教育人才
1.第一批次:博士研究生,教育部直属师范大学2026届本科公费师范生。
第二批次:硕士研究生(其中鼓山中学体育教师岗位中的1个为退役士兵专门岗位)、高级教师(本科学历)。
2.本场招聘会所有招聘计划先行面向第一批次招聘对象,若第一批次已完成招聘计划,则不再开展第二批次招聘;若第一批次未完成招聘计划,则未完成的招聘计划纳入第二批次招聘。
3.本场招聘会招聘对象不含福州市(含县区)在编教师。其他在编或在职人员,须在体检前提交同意报考函或离职证明。
(二)优秀体育教练员
硕士研究生及以上学历,且同时具备以下两点条件:
1.具备以下条件之一(获奖须为羽毛球项目):①入选奥运会、亚运会中国代表团;②获全国比赛前六名;③获运动健将称号;④获全省比赛第一名的我市紧缺专业人才;⑤所带队员获全省冠军。
2.须有两年羽毛球项目带队训练经验
招聘条件
(一)基本条件
1.具有中华人民共和国国籍;
2.遵守中华人民共和国宪法和法律;
3.具有良好的政治素质和道德品行;
4.具有正常履行职责的身体条件和心理素质;
5.年满18周岁;
6.符合岗位要求的资格条件和工作能力。
(二)不得报考或取消考试、聘用资格的情形
1.因犯罪受过刑事处罚的;
2.被开除公职的;
3.被列为失信联合惩戒对象,且尚未解除惩戒的;
4.在各级公务员或事业单位招考中被认定有舞弊等严重违反招考(聘)纪律行为,尚在禁止报考期限内的;
5.现役军人、试用期内的公务员(含参照公务员法管理的事业单位人员);
6.普通高等院校全日制在读的非应届毕业生;
7.符合《事业单位人事管理回避规定》聘用后即构成回避关系的;
8.法律法规、政策规定不得聘用为事业单位工作人员的其他情形。
报名审核
(一)优秀教育人才岗位
1.第一批次
(1)网络报名时间:2025年12月24日—2026年1月4日下午5:30,网络报名时间截止后不再受理报名。
应聘人员通过微信扫描下方二维码网络报名后,还需进行现场资格审核。

(2)现场资格审核
时间:2026年1月4日—1月5日(上午8:30—11:30、下午2:30—5:30)
地点:福州市晋安区教育局人事科125室(地址:福新中路128号晋安区委大院内;联系电话0591-83994197)
注:应聘人员仅网络报名,未进行现场资格审核,此次报名无效。
2.第二批次
第二批次招聘岗位为本公告附表所列岗位减去第一批次拟聘用人选使用的相应岗位,具体岗位信息将与第一批次拟聘用人选名单一并公布。若第一批次招聘已完成所有招聘计划,则不再开展第二批次报名及资格审核。
(1)时间:2026年1月12日—1月16日(上午8:30—11:30、下午2:30—5:30)
(2)地点:福州市晋安第五中心小学(地址:福州市晋安区长乐北路105号)
(二)优秀体育教练员岗位
1.时间:2026年1月12日—1月16日(上午8:30—11:30、下午2:30—5:30)
2.地点:晋安区人力资源和社会保障局(晋安区福新中路70号二楼事业单位管理科)
福州新区(长乐区)→

招聘对象
第一类:博士研究生
第二类:2026年应届部属师范大学公费师范生
长乐区属公办学校事业编制教师不属于本次招聘对象,参聘教师不得报考参聘岗位。其他机关(事业)单位编制内人员报考,需在选岗时提供经单位主管部门同意并加盖公章的《同意报考函》或《离职证明》。
招聘岗位及要求
(一)招聘岗位:各岗位见下图,本批次招聘不设开考比例限制。


(二)年龄要求:公费师范生要求38周岁及以下(1986年12月至2007年12月期间出生);博士研究生要求40周岁及以下(1984年12月至2007年12月期间出生)。
(三)学历学位要求:需持有相应层次的学历、学位。
(四)教师资格证要求:需持有相应学科岗位规定的教师资格证,博士研究生在报名时若无教师资格证,必须在报到之日起一年内取得相应学段学科岗位规定的教师资格证,否则予以解聘。
(五)本公告中除另有其他规定外,本次招聘岗位要求的毕业证、学位证、岗位要求的其他专业证书和资格证书的认定均截止到2025年12月19日,2026届高校毕业生的毕业证、学位证及相关证书可放宽到2026年7月31日前取得。
报名时间及方式
(一)报名时间:公告发布之日起至2025年12月30日12:00。
(二)报名方式:应聘考生扫描下图中的报名二维码进行报名。网络报名系统关闭后不再受理报名。

报名资格审核
采用现场审核方式组织。应聘考生应于12月30日携带相关材料到区教育局组织人事科1102室(首占镇和谐路62号)现场审核,未参加现场资格审核的,视为自动放弃面试资格。
资格审核贯穿全程,应聘人员应依规如实填报本人相关情况,并填写《报名承诺书》。未在规定时间内通过资格审核的视为放弃报名资格。
政策待遇
(一)生活津贴与购房补贴
1.本次招聘的年龄在35周岁及以下6所教育部直属师范大学2026年应届公费师范生(本科生):前5年给予13万元生活津贴(转正后第1年发放5万元,第2年至第5年每年发放2万元),一次性给予60万元房票补贴,房票补贴最高不超过实际购房总价。
2.本次招聘的年龄在35周岁及以下6所教育部直属师范大学和29所师范大学全日制硕士研究生:前10年给予10万元生活津贴(分别在入职后的第2年、第4年、第6年、第8年、第10年兑付,每年发放2万元)。
3.本次招聘的年龄在40周岁及以下国家“双一流”建设高校全日制博士研究生(本科、研究生阶段均在“双一流”建设高校相应建设学科):前5年给予30万元生活津贴(入职一年后每年发放6万元),一次性给予72万元房票补贴;上述院校全日制硕士研究生,前5年给予13万元生活津贴(转正后第1年发放5万元,第2年至第5年每年发放2万元),一次性给予54万元房票补贴。房票补贴最高不超过实际购房总价。
以上1到3点所述人员服务期为10年,生活津贴以现金结合消费券的形式按一定比例发放,具体按照长乐区数字人民币消费券发放细则的相关规定执行。购房房票的房源范围、兑现流程等按照长乐区人才购房房票实施细则的相关规定执行。
(二)租房补贴
本次招聘的长乐区以外生源的教师,且所聘学校无法提供宿舍的,每人每月给予1000元租房补贴,过渡时间为5年。经审核取得租房资格后,须按学校所在片区租住长乐区域内的人才住房,租房补贴仅限用于抵扣人才住房租金。若学校所在片区政府租赁住房房源不足,则可按原标准领取现金补贴。人才住房房源范围、兑现流程等按照长乐区人才住房配租实施细则的相关规定执行。(来源:福州台江教育、晋安区人民政府、长教新风)
①凡本网注明“来源:福州新闻网”的所有文字、图片和视频,版权均属福州新闻网所有,任何媒体、网站或个人未经本网协议授权不得转载、链接、转贴或以其他方式复制发表。已经被本网协议授权的媒体、网站,在下载使用时必须注明“来源:福州新闻网”,违者本网将依法追究责任。
②本网未注明“来源:福州新闻网”的文/图等稿件均为转载稿,本网转载出于传递更多信息之目的,并不意味着赞同其观点或证实其内容的真实性。如其他媒体、网站或个人从本网下载使用,必须保留本网注明的“来源”,并自负版权等法律责任。如擅自篡改为“来源:福州新闻网”,本网将依法追究责任。如对文章内容有疑议,请及时与我们联系。
③ 如本网转载涉及版权等问题,请作者在两周内速来电或来函与福州新闻网联系。