



关于做好2026年普通高校招生外语口试报名工作的通知
日前,福建省教育考试院印发《关于做好2026年普通高校招生外语口试报名工作的通知》,对报名对象、报名办法、考试安排等作出明确规定。
一、报名对象
拟报考有外语口试要求招生专业的2026年我省普通高考考生(外语科目选考英语或日语)。
二、报名办法
考生须于2026年1月5日至11日登录福建省教育考试院网站(www.eeafj.cn)“数字服务大厅-高考高招-高考考生报名系统”,进行报名,并按照有关规定,通过网络缴交报名考试费30元/人。按时网上报名并缴费成功后方可参加口试,逾期不予受理。
三、考试安排
1.日语口试时间为2026年3月20日下午,英语口试时间为2026年3月21日至22日。
2.口试考生须于2026年3月17日至18日,持本人有效居民身份证到所在县(市、区)教育招生考试机构,签领口试准考证。
3.外语口试实行机考,由各地教育招生考试机构具体组织实施。具体考试时间及地点详见考生本人口试准考证。
四、其他事项
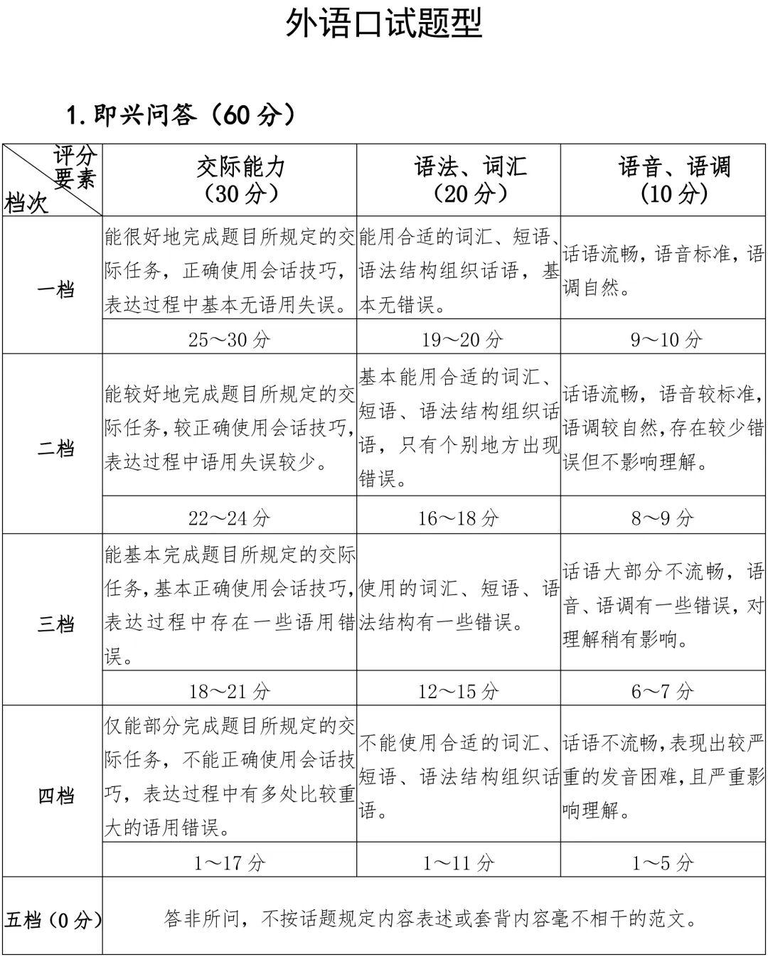
1.外语口试成绩采用优、良、合格、不合格四个等第呈现。外语口试成绩不计入高考成绩,仅供有外语口试要求的招生专业使用。外语口试题型详见附件。
2.口试中有违规行为的,将按照《中华人民共和国教育法》《国家教育考试违规处理办法》《普通高等学校招生违规行为处理暂行办法》进行严肃处理,并将记入国家教育考试诚信档案;对涉嫌违法的,将移送司法机关,依照《中华人民共和国刑法修正案(九)》《最高人民法院 最高人民检察院关于办理组织考试作弊等刑事案件适用法律若干问题的解释》等追究法律责任。
3.各地教育招生考试机构应及时将本通知转发至辖区内各高中阶段学校,指导学校做好外语口试报名工作,确保外语口试报名工作顺利。
附件:外语口试题型
附件



①凡本网注明“来源:福州新闻网”的所有文字、图片和视频,版权均属福州新闻网所有,任何媒体、网站或个人未经本网协议授权不得转载、链接、转贴或以其他方式复制发表。已经被本网协议授权的媒体、网站,在下载使用时必须注明“来源:福州新闻网”,违者本网将依法追究责任。
②本网未注明“来源:福州新闻网”的文/图等稿件均为转载稿,本网转载出于传递更多信息之目的,并不意味着赞同其观点或证实其内容的真实性。如其他媒体、网站或个人从本网下载使用,必须保留本网注明的“来源”,并自负版权等法律责任。如擅自篡改为“来源:福州新闻网”,本网将依法追究责任。如对文章内容有疑议,请及时与我们联系。
③ 如本网转载涉及版权等问题,请作者在两周内速来电或来函与福州新闻网联系。