



近日,福建省教育考试院发布2026年福建省普通高校招生外语口试温馨提醒,外语口试将于3月20日下午至22日举行。考试需要注意什么?外语口试题型是什么样?哪些高校对外语口语有要求?记者带你一起来看——
1.考场注意事项
日语口试时间为2026年3月20日下午,英语口试时间为2026年3月21日至22日。
上午时段考试的考生于7:45前进入候考室,下午时段考试的考生于13:45前进入候考室。考生要充分考虑交通、天气等因素,提早出行,避免迟到。
考生进入考试场所(候考室、备考室、考场)时,请持本人有效《居民身份证》和《准考证》,主动接受考务工作人员按规定进行的身份核验和考试违规物品检查等,严禁携带手机、手表、电子手环、耳机、智能眼镜及其他电子设备等违规物品。
考生在候考、备考、考试期间必须保持安静,不得随意走动,自觉服从考点安排。
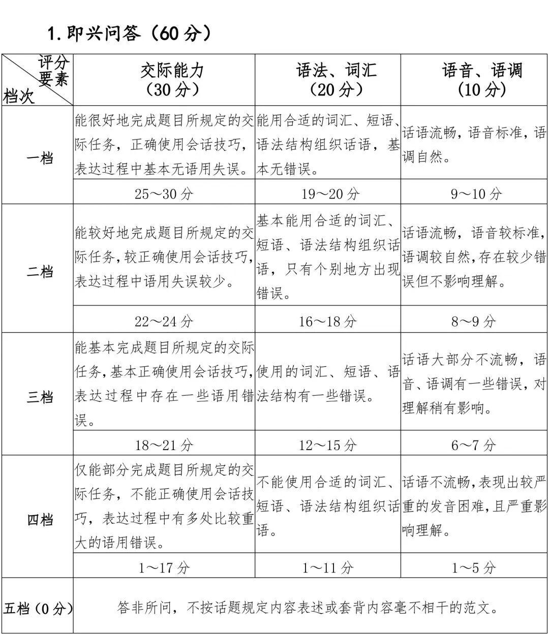
2.外语口语题型


3.高校招生要求
记者了解到,外语口试成绩采用优、良、合格、不合格四个等第呈现。外语口试成绩不计入高考成绩,仅供有外语口试要求的招生专业使用。
那么,哪些在闽招生的高校对外语口语有要求呢?
一般而言,要求参加外语口试的院校主要有外国语大学、外语类相关专业、部分中外合作办学等。
如:福建师范大学历史科目组2025年在闽招收的“999不限选考科目”组中,英语、日语、翻译等专业要求须外语口试合格;闽江学院、闽江师范大学等高校招收的英语、翻译、商务英语等专业要求须英语口试合格。
祝大家考试顺利!
①凡本网注明“来源:福州新闻网”的所有文字、图片和视频,版权均属福州新闻网所有,任何媒体、网站或个人未经本网协议授权不得转载、链接、转贴或以其他方式复制发表。已经被本网协议授权的媒体、网站,在下载使用时必须注明“来源:福州新闻网”,违者本网将依法追究责任。
②本网未注明“来源:福州新闻网”的文/图等稿件均为转载稿,本网转载出于传递更多信息之目的,并不意味着赞同其观点或证实其内容的真实性。如其他媒体、网站或个人从本网下载使用,必须保留本网注明的“来源”,并自负版权等法律责任。如擅自篡改为“来源:福州新闻网”,本网将依法追究责任。如对文章内容有疑议,请及时与我们联系。
③ 如本网转载涉及版权等问题,请作者在两周内速来电或来函与福州新闻网联系。