



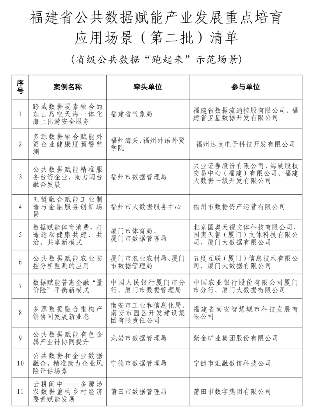
近日,福建省数据管理局公布了“福建省公共数据赋能产业发展重点培育应用场景(第二批)”建设清单,包括“跨域数据要素融合的东山岛空天海一体化海上出游安全服务”等11个应用场景,覆盖文化旅游、数字体育、数字农业等行业,在首批场景成功实践的基础上,进一步拓展了公共数据赋能的广度与深度。
此次应用场景评选发布是落实国家数据局《公共数据“跑起来”示范场景建设工作方案》要求,旨在各领域培育一批社会效益突出、产业带动效应强的应用,沉淀一批可复制、可推广的开发利用模式,以示范引领发展,以场景带动产业,推动公共数据开发利用走深走实,促进公共数据赋能高质量发展。
下一步,福建省数据管理局将会同各有关单位加强资源调配,组织力量推进场景建设,确保场景落地见效。同时,也将持续遴选培育更多示范场景,更大力度推动公共数据资源开发利用,释放数据价值。

①凡本网注明“来源:福州新闻网”的所有文字、图片和视频,版权均属福州新闻网所有,任何媒体、网站或个人未经本网协议授权不得转载、链接、转贴或以其他方式复制发表。已经被本网协议授权的媒体、网站,在下载使用时必须注明“来源:福州新闻网”,违者本网将依法追究责任。
②本网未注明“来源:福州新闻网”的文/图等稿件均为转载稿,本网转载出于传递更多信息之目的,并不意味着赞同其观点或证实其内容的真实性。如其他媒体、网站或个人从本网下载使用,必须保留本网注明的“来源”,并自负版权等法律责任。如擅自篡改为“来源:福州新闻网”,本网将依法追究责任。如对文章内容有疑议,请及时与我们联系。
③ 如本网转载涉及版权等问题,请作者在两周内速来电或来函与福州新闻网联系。