



日前,省教育厅印发通知,公布2025年“一校一案”落实《中小学德育工作指南》典型案例等四项特色项目。
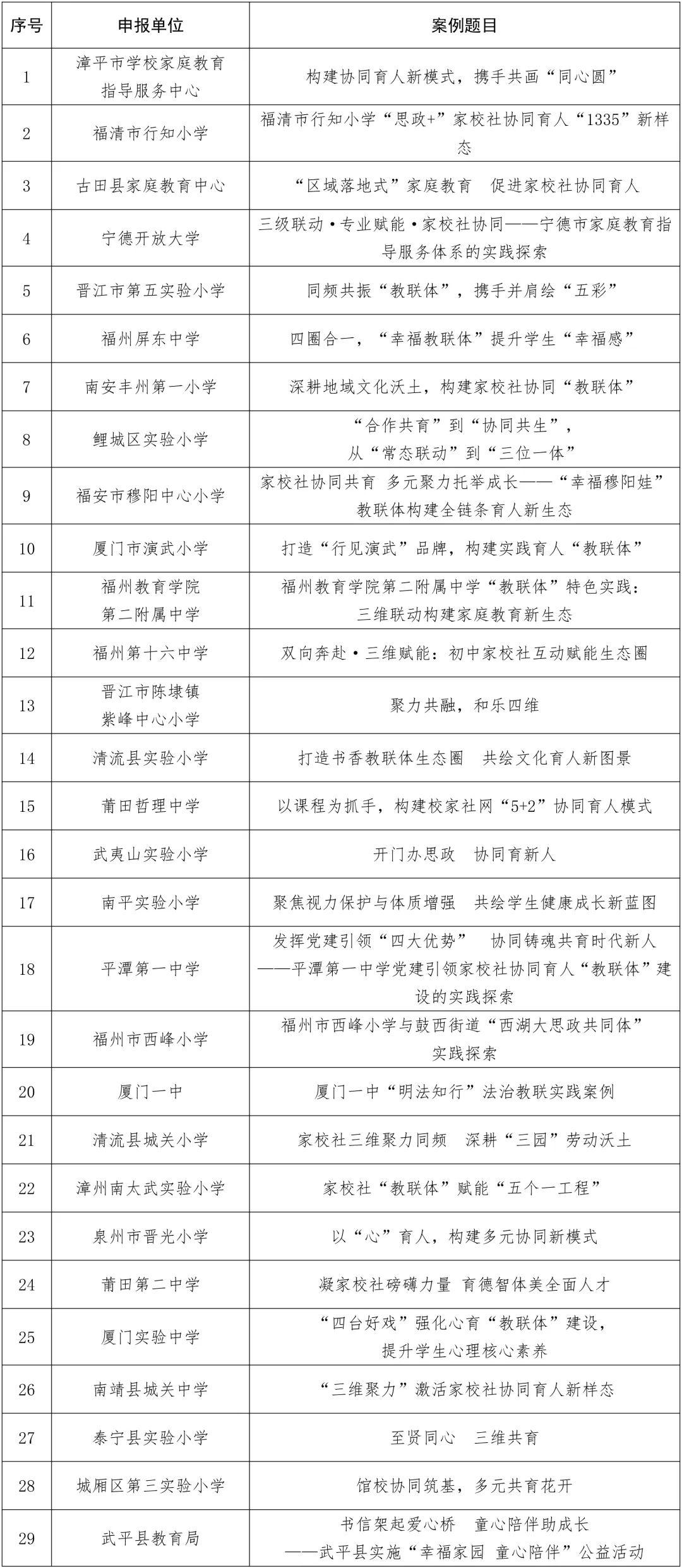
在各地各校申报推荐的基础上,经资格审查、专家评审、研究公示等环节,确定福清元洪师范学校附属小学《一个不少,个个精彩:“全员发展”育人工程的校本实践》等30个案例入选福建省第六批“一校一案”落实《中小学德育工作指南》典型案例名单;福建师范大学附属小学张晓戍《奇妙的心理暗示》等21堂课程入选福建省第二批中小学心理健康教育精品课名单;厦门市等9个市县(区)入选福建省家校社协同育人“教联体”建设试点名单;漳平市学校家庭教育指导服务中心《构建协同育人新模式,携手共画“同心圆”》等29个案例入选福建省家校社协同育人“教联体”建设典型案例名单。
福建省第六批“一校一案”落实《中小学德育工作指南》典型案例
入选名单

福建省第二批中小学心理健康教育精品课
入选名单

福建省家校社协同育人“教联体”建设试点
入选名单

福建省家校社协同育人“教联体”典型案例
入选名单

①凡本网注明“来源:福州新闻网”的所有文字、图片和视频,版权均属福州新闻网所有,任何媒体、网站或个人未经本网协议授权不得转载、链接、转贴或以其他方式复制发表。已经被本网协议授权的媒体、网站,在下载使用时必须注明“来源:福州新闻网”,违者本网将依法追究责任。
②本网未注明“来源:福州新闻网”的文/图等稿件均为转载稿,本网转载出于传递更多信息之目的,并不意味着赞同其观点或证实其内容的真实性。如其他媒体、网站或个人从本网下载使用,必须保留本网注明的“来源”,并自负版权等法律责任。如擅自篡改为“来源:福州新闻网”,本网将依法追究责任。如对文章内容有疑议,请及时与我们联系。
③ 如本网转载涉及版权等问题,请作者在两周内速来电或来函与福州新闻网联系。