



近日,福建一批事业单位、国企正在招聘。一起来看↓↓↓
招聘速览
福州市文化艺术事业单位公开招聘工作人员19名
闽侯县精神病医院公开招聘一类编外专业技术人员43名
福清市教育局拟向社会第二轮公开招聘优秀教育人才25名
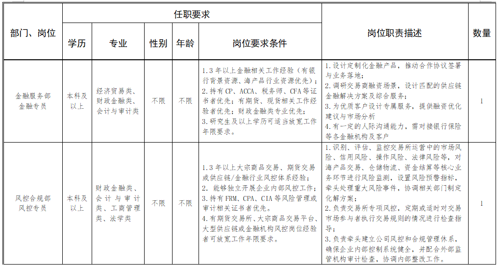
东盟海产品交易所有限公司面向社会公开招聘专业人才12名
新投医药(福建)有限公司面向社会公开招聘工作人员7名
厦门市公安文职人员服务中心公开招聘专业技术岗位人员5名
厦门市公安文职人员服务中心面向优秀警务辅助人员公开招聘事业单位管理岗位人员4名
中共三明市委党校公开招聘博士研究生1名
三明市民族与宗教事务局直属事业单位三明市民族宗教事务服务中心拟公开选聘专技人员1名
三明市公路事业发展中心所属国有企业招聘专业技术岗位施工员(企业编)9名
尤溪县公安局拟向社会公开招聘警务辅助人员19名
福州市文化艺术事业单位公开招聘工作人员19名
招聘岗位




报名时间
2025年8月19日8:00至8月25日17:00
报名方式
此次考试报名采取网上报名的方式进行。考生可登录福建就业网首页点击“事业单位公开招聘”模块,打开福建省事业单位公开招聘服务平台,点击“地市导航”—“福州”,进入“福州市文化艺术事业单位2025年度自主公开招聘工作人员公告”页面(以下简称“报名网站”),按报名网站要求进行网上报名。网络报名审核工作由各招聘单位负责。
闽侯县精神病医院公开招聘一类编外专业技术人员43名
招聘岗位

报名时间
2025年8月12日9:00—8月16日18:00
报名方式
本次考试报名采取网上报名的方式进行,不收取报名费。考生可登录福建就业网首页点击“事业单位公开招聘”模块,打开福建省事业单位公开招聘服务平台,点击“地市导航”—“福州”,进入“2025年闽侯县精神病医院公开招聘一类编外专业技术人员公告”页面(以下简称“报名网站”),按报名网站要求进行网上报名。
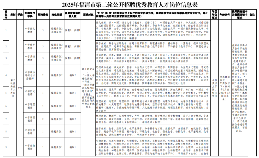
福清市教育局拟向社会第二轮公开招聘优秀教育人才25名
招聘岗位


报名时间
2025年8月11日至2025年8月15日:上午8:30—11:30,下午3:00—5:30
报名方式
采用现场报名办法,每人限报考1个岗位。
现场报名地点:福清市音西街道音埔南68号(福清市教育局712室)。
东盟海产品交易所有限公司面向社会公开招聘专业人才12名
招聘岗位





报名时间
2025年8月7日至8月18日18:00
报名方式
本次招聘通过线上网申报名(每位报考者限报一个岗位)。
扫描二维码报名:

新投医药(福建)有限公司面向社会公开招聘工作人员7名
招聘岗位

报名时间
2025年8月12日至8月20日
报名方式
采取网络报名的方式进行,报考者登录中国海峡人才网企事业单位公开招聘平台,提交个人信息并上传材料。
厦门市公安文职人员服务中心公开招聘专业技术岗位人员5名
招聘岗位


报名时间
2025年8月4日10:00—8月11日17:00
报名方式
本次考试采取网上报名,借用厦门市事业单位招聘考试管理系统进行报名,请报考者登录报考。
厦门市公安文职人员服务中心面向优秀警务辅助人员公开招聘事业单位管理岗位人员4名
招聘岗位

报名时间
2025年8月4日10:00—8月11日17:00
报名方式
本次考试采取网上报名,借用厦门市事业单位招聘考试管理系统进行报名,请报考者登录报考。
中共三明市委党校公开招聘博士研究生1名
招聘岗位

报名时间
2025年8月1日8:00至2025年9月30日18:00
报名方式
本次考试采取网上报名的方式进行,符合条件的报考者于报名截止时间前通过登录福建就业网首页“事业单位公开招聘”模块,完成个人注册并选择符合条件的岗位报名。
三明市民族与宗教事务局直属事业单位三明市民族宗教事务服务中心拟公开选聘专技人员1名
招聘岗位

报名时间
2025年8月11日至2025年8月15日(正常上班时间:8:00—12:00,15:00—18:00)
报名方式
本次公开选聘采取现场报名方式进行。
报名地点、联系人及联系电话:三明市民族宗教事务服务中心(三明市三元区绿岩新村95幢科技大楼五楼),联系人:华女士,联系电话:0598-8231828。
三明市公路事业发展中心所属国有企业招聘专业技术岗位施工员(企业编)9名
招聘岗位

报名时间
2025年8月6日8:00—2025年8月12日18:00止
报名方式
网络报名:应聘者将个人简历、身份证、毕业证书、报名表,以及《教育部学历证书电子注册备案表》(可在中国高等教育学生信息网查询下载)等材料的电子扫描件发送至邮箱smsgljdb1@163.com,报名时间以发送邮件时间为准。
尤溪县公安局拟向社会公开招聘警务辅助人员19名
招聘岗位
工作单位:尤溪县公安局交通管理大队
招聘性别:男
招聘岗位:警务辅助人员
招聘类别:勤务辅警
招聘人数:2名
工作单位:尤溪县公安局巡特警反恐大队
招聘性别:男
招聘岗位:警务辅助人员
(根据工作需要参加监委看护任务)
招聘类别:勤务辅警
招聘人数:5名
工作单位:尤溪县公安局溪尾派出所
招聘性别:男
招聘岗位:警务辅助人员
招聘类别:勤务辅警
招聘人数:3名
工作单位:尤溪县公安局西滨派出所
招聘性别:男
招聘岗位:警务辅助人员
招聘类别:勤务辅警
招聘人数:3名
工作单位:尤溪县公安局联合派出所
招聘性别:男
招聘岗位:警务辅助人员
招聘类别:勤务辅警
招聘人数:2名
工作单位:尤溪县公安局八字桥派出所
招聘性别:男
招聘岗位:警务辅助人员
招聘类别:勤务辅警
招聘人数:1名
工作单位:尤溪县公安局汤川派出所
招聘性别:男
招聘岗位:警务辅助人员
招聘类别:勤务辅警
招聘人数:1名
工作单位:尤溪县公安局新阳派出所
招聘性别:男
招聘岗位:警务辅助人员
招聘类别:勤务辅警
招聘人数:2名
报名时间
2025年8月7日—2025年8月13日。工作日8:20—12:00,15:00—17:30。
报名原则上截止时间2025年8月13日17:30。如截止时间报名人数有空缺,可视情适当延期。
报名方式
本次招聘采用现场报名方式进行。
报名地点:尤溪县公安局政工室(尤溪县城关镇中心路10号二楼)联系电话:18459851226,联系人:小陈。
①凡本网注明“来源:福州新闻网”的所有文字、图片和视频,版权均属福州新闻网所有,任何媒体、网站或个人未经本网协议授权不得转载、链接、转贴或以其他方式复制发表。已经被本网协议授权的媒体、网站,在下载使用时必须注明“来源:福州新闻网”,违者本网将依法追究责任。
②本网未注明“来源:福州新闻网”的文/图等稿件均为转载稿,本网转载出于传递更多信息之目的,并不意味着赞同其观点或证实其内容的真实性。如其他媒体、网站或个人从本网下载使用,必须保留本网注明的“来源”,并自负版权等法律责任。如擅自篡改为“来源:福州新闻网”,本网将依法追究责任。如对文章内容有疑议,请及时与我们联系。
③ 如本网转载涉及版权等问题,请作者在两周内速来电或来函与福州新闻网联系。