



近日,福建多家国企事业单位正在招聘,一起来看↓↓↓
招聘速览
龙岩闽西职业技术学院公开招聘教师21名
福州市鼓楼区国有资产投资发展集团有限公司公开招聘骨干人才5名
福建医科大学孟超肝胆医院公开招聘工作人员43名
三明大田县公开招聘2025年紧缺急需编制内专业教师3名
南平武夷山职业学院2025年公开招聘人才48名
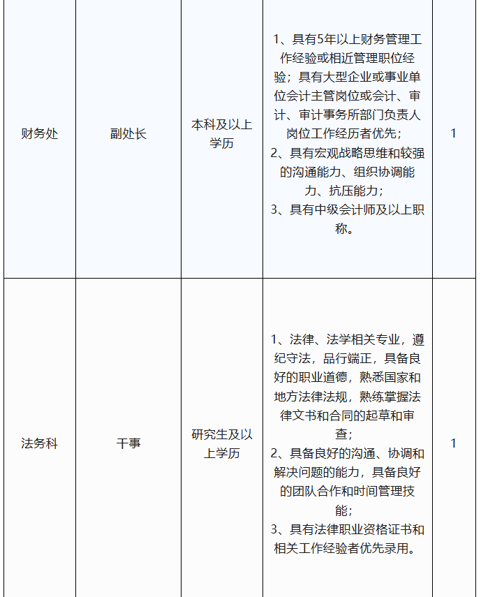
龙岩闽西职业技术学院公开招聘教师21名
招聘岗位

报名时间
2025年7月21日—2025年8月10日
报名方式
在规定时间内进入我校人才招聘(zp.mxdx.net),注册登录后网上报名,报名所需材料(原件)以拍照或扫描的形式上传,同时将报名所需材料按顺序扫描、合并制作成PDF格式文件,并以“应聘岗位名称—姓名”命名,发送至邮箱:2998966@qq.com。
详情点击
权威发布 |闽西职业技术学院2025年公开招聘高层次人才方案
福州市鼓楼区国有资产投资发展集团有限公司公开招聘骨干人才5名
招聘岗位

报名时间
截止至2025年8月3日
报名方式
本次公开招聘采取网络报名方式,按简历筛选、(笔)面试、背景调查、心理测评、入职体检、公示、录用等步骤进行。
详情点击
福建医科大学孟超肝胆医院公开招聘工作人员43名
招聘岗位




报名时间
2025年7月30日9:00~8月5日17:00
报名方式
网上提交个人信息。报考者登录福建省事业单位公开招聘服务平台(http://220.160.53.33:8903/),按系统要求进行网上填报并填写附件2《福建医科大学孟超肝胆医院考生报名表》上传(填写时请仔细阅读填表说明,填写不规范者,报名不予受理)。报考者报名时须认真阅读各岗位招聘资格条件,确认符合拟报岗位条件方可报名,每人仅限报考一个岗位。本次考试不收取报名费。
详情点击
2025年福建医科大学孟超肝胆医院人员控制数公开招聘工作人员公告
三明大田县公开招聘2025年紧缺急需编制内专业教师3名
招聘岗位

报名时间
2025年7月21日至2025年7月25日
报名方式
采取现场报名形式,应聘者现场报名时应提供以下材料(其中①至③项需提供原件及复印件各1份)
①往届生应提供身份证、学历证书、学位证书、教育部学历证书电子注册备案表、学位证书查询结果、教师资格证、毕业院校教务部门出具的所学课程及成绩证明(可从本人人事档案中复印并加盖人事档案管理部门公章),未取得相应教师资格证的,应于2025年7月31日前提供,否则取消聘用资格。
②2025年应届毕业生尚未取得毕业证书的,应提供身份证、毕业生就业推荐表、学校教务处出具的在校期间成绩单和是否属于师范类等相关证明材料,但应于2025年7月31日前提供学历(学位)证书、教师资格证书原件和复印件,教育部学历证书电子注册备案表、学位证书查询结果等相关材料,否则取消聘用资格。
③持香港、澳门、台湾地区或国外学历(学位)报考的,需提供教育部留学服务中心出具的《香港、澳门特别行政区学历学位认证书》《台湾地区学历学位认证书》《国外学历学位认证书》或教育部留学服务中心出具的证明。
④应聘者报名时除提供以上材料外还应提交《大田县2025年补充公开招聘紧缺急需专业教师报名材料清单》(见附件3)、《大田县2025年补充公开招聘紧缺急需专业教师报名表》(见附件4)和《大田县2025年补充公开招聘紧缺急需专业教师报名登记表》(见附件5),同时提交近期正面免冠1寸照片1张(背面用圆珠笔写明学科和姓名)。
详情点击
南平武夷山职业学院2025年公开招聘人才48名
招聘岗位





报名时间
详询报名联系人
报名方式
以简历投递邮箱:zp@wyszyxy.com;联系人,方老师;联系电话:0599-5017709;手机号(微信同号):19106026448
新能源汽车学院简历投递邮箱:1448614454@qq.com;联系人:徐老师;联系电话:18960699098
简历投递要求:招聘报名表+身份证扫描件+学历学位证书扫描件(在校生提供学信网学籍证明)+职业技能证书及其它材料扫描件。
学校将从收到的应聘材料中选出合适者通知来校考核面试,应聘者所提交的各项材料内容必须真实,对弄虚作假者,取消应聘和录用资格。
详情点击
(来源:新福建综合闽西职业技术学院、福州市鼓楼区国投集团、福建医科大学孟超肝胆医院、岩城教育、武夷山职业学院)
①凡本网注明“来源:福州新闻网”的所有文字、图片和视频,版权均属福州新闻网所有,任何媒体、网站或个人未经本网协议授权不得转载、链接、转贴或以其他方式复制发表。已经被本网协议授权的媒体、网站,在下载使用时必须注明“来源:福州新闻网”,违者本网将依法追究责任。
②本网未注明“来源:福州新闻网”的文/图等稿件均为转载稿,本网转载出于传递更多信息之目的,并不意味着赞同其观点或证实其内容的真实性。如其他媒体、网站或个人从本网下载使用,必须保留本网注明的“来源”,并自负版权等法律责任。如擅自篡改为“来源:福州新闻网”,本网将依法追究责任。如对文章内容有疑议,请及时与我们联系。
③ 如本网转载涉及版权等问题,请作者在两周内速来电或来函与福州新闻网联系。