



今年春节,DeepSeek火爆出圈。随后,包括DeepSeek等人工智能企业在内的“杭州六小龙”走进大众视野。
2月14日,“杭州六小龙”之一的杭州群核信息技术有限公司的控股公司Manycore Tech Inc.(以下简称“群核科技”)正式向港交所递交上市申请,引发各界关注。
群核科技于2011年创办于杭州,最知名的产品为空间设计软件“酷家乐”。截至2024年9月30日,该公司研发团队615人,占员工总数的44.3%。2024年前三个季度,公司营收约为5.53亿元,同比增长约13.8%。
杭州群核信息技术有限公司现任董事长黄晓煌
记者了解到,杭州群核信息技术有限公司现任董事长黄晓煌是福建宁德福安人,2002年毕业于福安一中,并考入浙江大学。随后,他考取伊利诺伊大学香槟分校(UIUC)并拿到全额奖学金,获得硕士学位。2010年,黄晓煌放弃继续攻读博士机会,选择加入美国英伟达Nvidia,担任软件工程师。2011年,黄晓煌回国创业。
在福安一中读书时,黄晓煌获得了什么样的成长?学校和老师们都给过他什么样的帮助?他各方面表现如何?在数学方面崭露出什么样的天赋和才华?
2月16日下午,记者就此采访了黄晓煌和他的高中老师、同学,听一听他的成长故事。
高中校长呼吁:
要学习他的三种优秀品质
在高中数学竞赛指导老师、现任福安一中校长陈雄的印象中,黄晓煌兴趣爱好广泛,学业成绩优秀,在高中阶段就展示出极强的学习能力和对数学、信息技术的浓烈兴趣及热爱,参加高中数学竞赛屡屡获奖。

陈雄校长说,20多年前,信息学还不火热的年代,黄晓煌就能从复杂的数学题目中迅速找到解题思路,善于建立数学模型解决实际问题,实属难得。

黄晓煌高中时参加信息技术比赛获奖
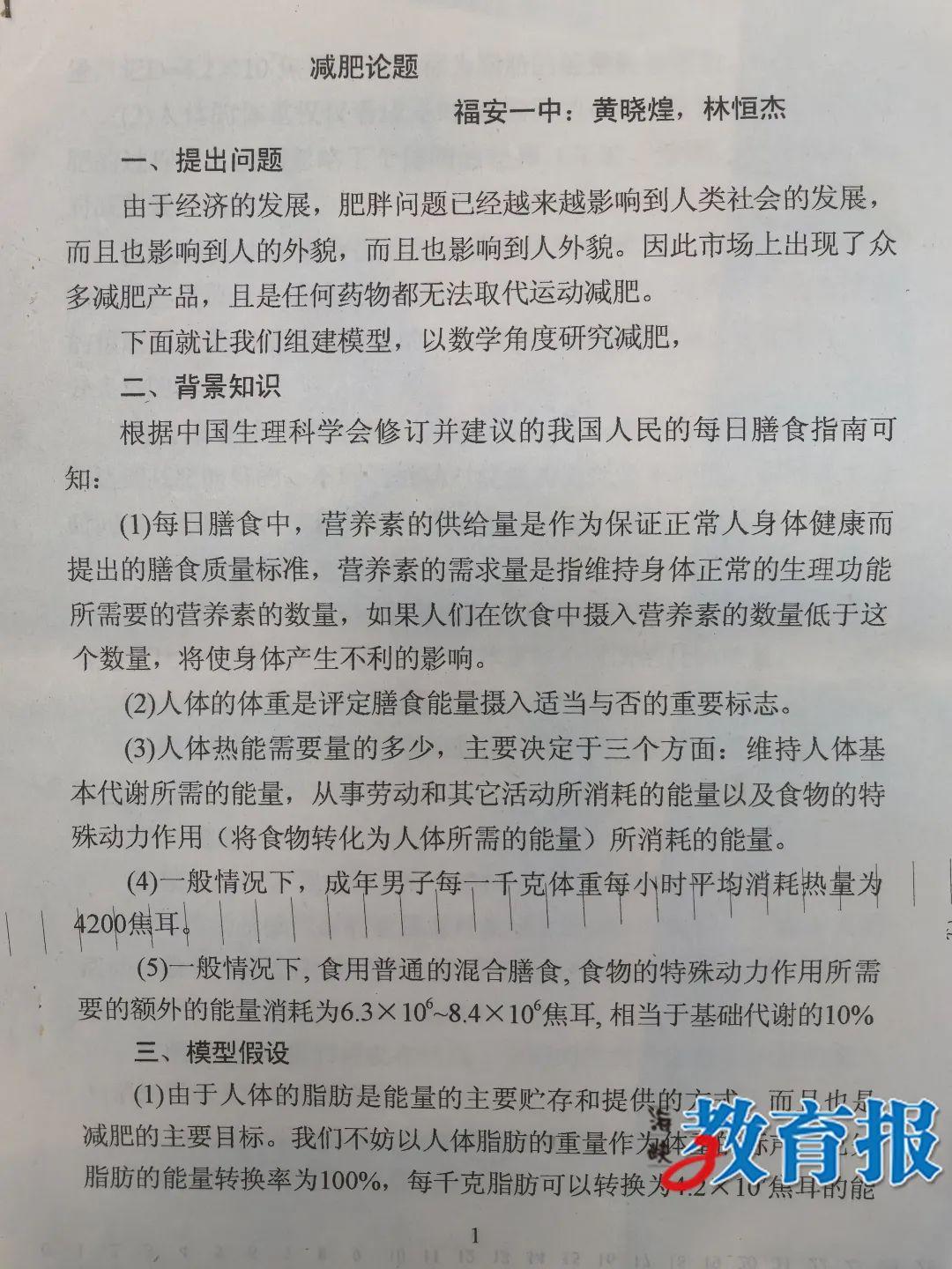
采访过程中,陈雄校长发来了一段黄晓煌高中时写的“减肥”相关的论文截图,并介绍说:“他能尝试组建数学模型,以数学角度研究减肥问题,帮助人们走出盲目减肥误区,树立科学健康的减肥观念,该项目参加宁德市比赛并荣获二等奖。”

回顾黄晓煌的成长历程,陈雄校长认为,学弟学妹们应该从他身上学习这三种优秀品质:
●兴趣。这是学习的最大动力,只有真正热爱一门学科,才能在其中取得真正的成就。
●坚持。只要心怀热爱、在各自的领域坚持,每个人就都能创造属于自己的辉煌。
●创新。这是时代发展的必然要求,有创新才有突破,学习中要善于观察,勤于思考,敢于质疑,勇于创新。
高中老师回忆:
他很暖心,解题总有新思路
在高中班主任、英语老师温碧华的印象中,黄晓煌整天笑容满面,很暖心,当时就是很IT从业人员的打扮:穿拖鞋和Polo衫。
最后一排右7为黄晓煌
某一年愚人节,班上一个调皮的学生对晓煌说,碧华老师生病了,大家约好了在操场集合,一起去探病。晓煌信以为真,在操场等了好久之后才知道上当,“当时我知道这件事,觉得又搞笑,又暖心”。
前几年,碧华老师的孩子到杭州参加培训,晓煌热情招待,还带了零食过来。问到找对象的经验,他幽默地回复说,运用了大数据排除一些特质,更加容易成功。
物理老师、高三年段段长黄以明现已退休。他回忆道,黄晓煌是一个很认真,爱思考的学生,“他不迷信书本和权威,很有创新精神,很多题目的解法都很新颖,不会按照课本或教辅的步骤按部就班解答”。
此外,晓煌跟同学的关系也不错,大家有任何问题请教,他都会不厌其烦地解答。
同班同学说:
别人数学考50分的时候,他还能考90多分
黄晓煌(右二)大学时期跟同学合影
福安高级中学教师龚鑫迄今对高中同学黄晓煌的优秀记忆犹新:“他的综合成绩一直排名全校前茅,数理化三科尤其好。其中,最好的是数学。”
龚鑫回忆说,有一次期末考,数学特别难,作为理科重点班,大多数同学都只考了五六十分(总分100分),黄晓煌还是考到90多分,让大家佩服不已。
当时电脑仍未普及,很多同学对计算机很陌生,但黄晓煌已经自学了C语言,还会主动帮助大家上网,“他当时的技术,连网吧的网管都甘拜下风”。
体育课或课余时间,黄晓煌还喜欢跟同学打羽毛球或乒乓球。大家挥汗如雨,很是开怀。
黄晓煌回应:
高中数学竞赛点燃了对未知世界的探索热忱
群核科技创始人合影,左起朱皓、黄晓煌和陈航
记者联系上黄晓煌后,他表达对母校福安一中的感恩之情。回复全文如下:
非常感谢陈雄校长在我高中时期的悉心教导,也是因为当年参加了数学竞赛,点燃了我对未知世界的探索热忱,让我有机会去浙大竺可桢学院进行学习。福安一中的校训“立德、明志、敏学、笃行”也一直深记在心,鞭策我在技术创新和创业之路上持续前进!
①凡本网注明“来源:福州新闻网”的所有文字、图片和视频,版权均属福州新闻网所有,任何媒体、网站或个人未经本网协议授权不得转载、链接、转贴或以其他方式复制发表。已经被本网协议授权的媒体、网站,在下载使用时必须注明“来源:福州新闻网”,违者本网将依法追究责任。
②本网未注明“来源:福州新闻网”的文/图等稿件均为转载稿,本网转载出于传递更多信息之目的,并不意味着赞同其观点或证实其内容的真实性。如其他媒体、网站或个人从本网下载使用,必须保留本网注明的“来源”,并自负版权等法律责任。如擅自篡改为“来源:福州新闻网”,本网将依法追究责任。如对文章内容有疑议,请及时与我们联系。
③ 如本网转载涉及版权等问题,请作者在两周内速来电或来函与福州新闻网联系。