



福建省人民政府关于
2023年度省科学技术奖励的决定
闽政文〔2025〕28号
各市、县(区)人民政府,平潭综合实验区管委会,省人民政府各部门、各直属机构,各大企业,各高等院校:
为深入贯彻落实习近平新时代中国特色社会主义思想,认真学习贯彻党的二十大和二十届二中、三中全会精神,深入实施科教兴省战略、人才强省战略、创新驱动发展战略,加快实现高水平科技自立自强,根据《福建省科学技术奖励办法》的有关规定,省科学技术奖励委员会组织对2023年度福建省科学技术奖进行评审,经研究,决定对2023年度在科学技术进步活动中作出重要贡献的科学技术人员和组织给予奖励。具体如下:
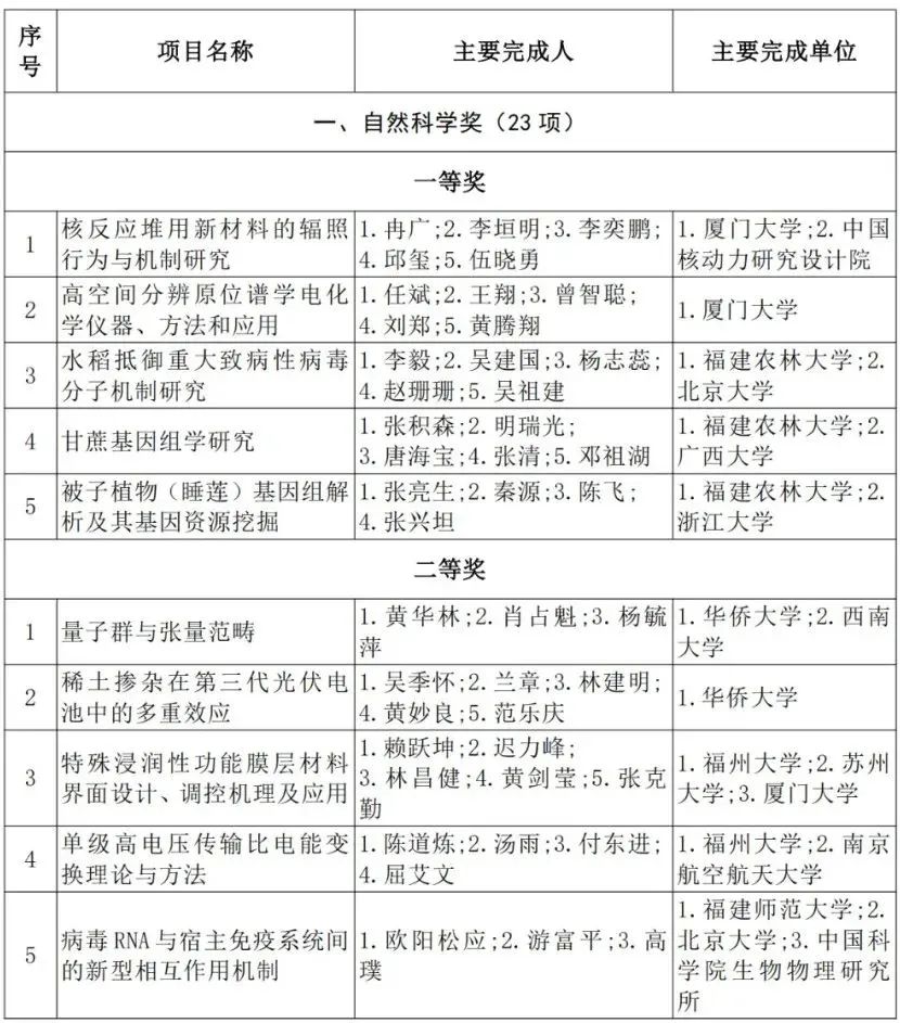
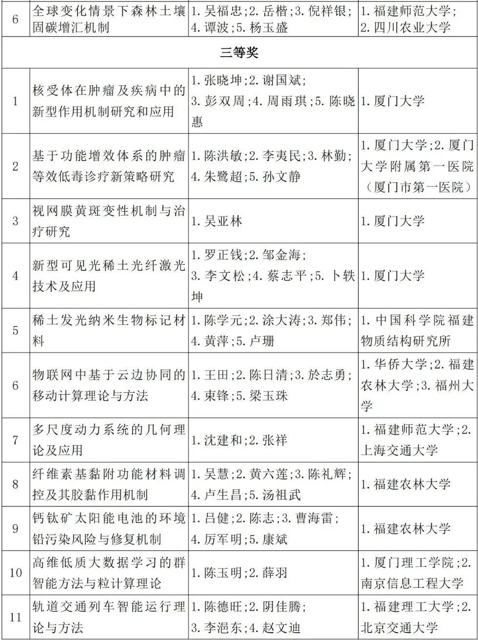
一、授予“核反应堆用新材料的辐照行为与机制研究”等5项成果福建省自然科学奖一等奖,授予“量子群与张量范畴”等6项成果福建省自然科学奖二等奖,授予“核受体在肿瘤及疾病中的新型作用机制研究和应用”等12项成果福建省自然科学奖三等奖。
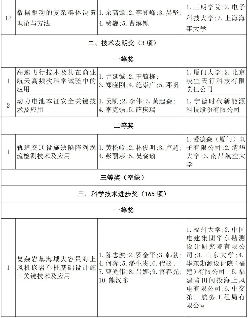
二、授予“高速飞行技术及其在商业航天高频次科学试验中的应用”等2项成果福建省技术发明奖一等奖,授予“轨道交通设施缺陷阵列涡流检测技术及应用”1项成果福建省技术发明奖二等奖。
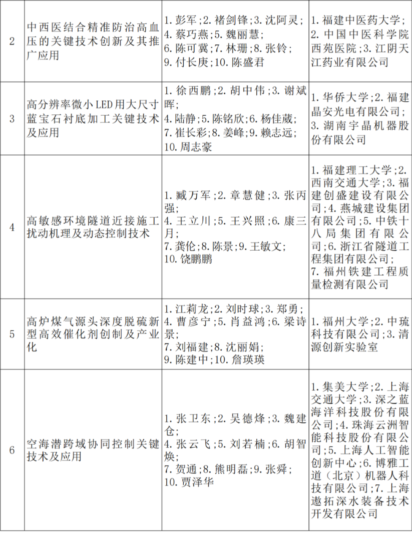
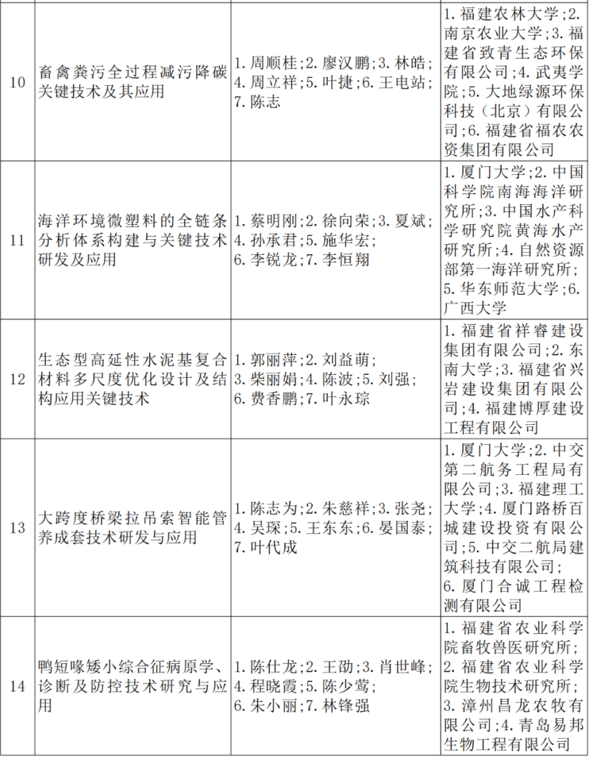
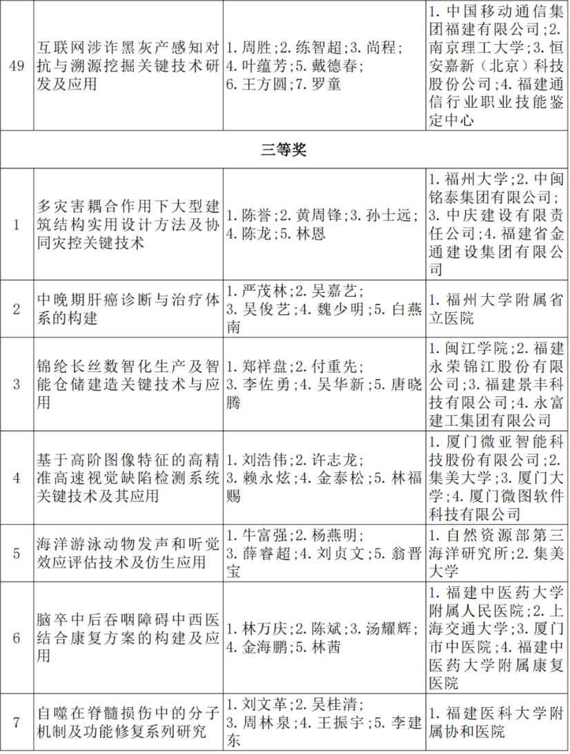
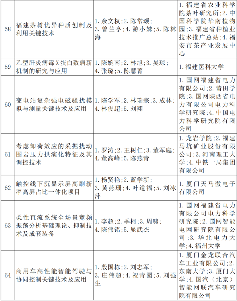
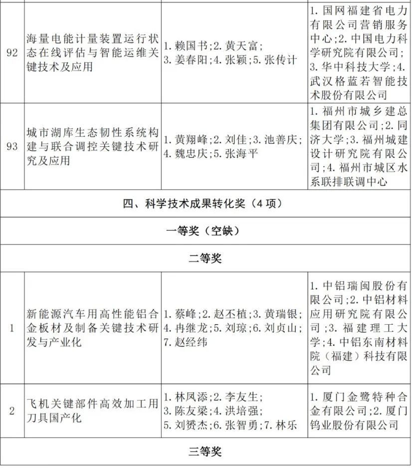
三、授予“复杂岩基海域大容量海上风机嵌岩单桩基础设计施工关键技术及应用”等23项成果福建省科学技术进步奖一等奖,授予“核电材料环境损伤关键评估技术与工程应用”等49项成果福建省科学技术进步奖二等奖,授予“多灾害耦合作用下大型建筑结构实用设计方法及协同灾控关键技术”等93项成果福建省科学技术进步奖三等奖。
四、授予“新能源汽车用高性能铝合金板材及制备关键技术研发与产业化”等2项成果福建省科学技术成果转化奖二等奖,授予“新型吸力桩基础在海峡西岸深远海风电场大规模转化应用”等2项成果福建省科学技术成果转化奖三等奖。
希望获奖集体和个人珍惜荣誉,再接再厉,再创佳绩。全省科技工作者要认真贯彻落实习近平总书记关于科技创新的重要论述,围绕服务和融入新发展格局、全方位推动高质量发展,加快推进科技创新发展,强化关键核心技术攻关,深化科技体制改革和人才发展体制机制改革,推动科技创新和产业创新深度融合,加快建设高水平创新型省份,推动新质生产力发展,为奋力谱写中国式现代化福建篇章作出新的更大贡献。
附件:2023年度福建省科学技术奖获奖名单
福建省人民政府
2025年1月24日
(此件主动公开)
附件
2023年度福建省科学技术奖获奖名单



































①凡本网注明“来源:福州新闻网”的所有文字、图片和视频,版权均属福州新闻网所有,任何媒体、网站或个人未经本网协议授权不得转载、链接、转贴或以其他方式复制发表。已经被本网协议授权的媒体、网站,在下载使用时必须注明“来源:福州新闻网”,违者本网将依法追究责任。
②本网未注明“来源:福州新闻网”的文/图等稿件均为转载稿,本网转载出于传递更多信息之目的,并不意味着赞同其观点或证实其内容的真实性。如其他媒体、网站或个人从本网下载使用,必须保留本网注明的“来源”,并自负版权等法律责任。如擅自篡改为“来源:福州新闻网”,本网将依法追究责任。如对文章内容有疑议,请及时与我们联系。
③ 如本网转载涉及版权等问题,请作者在两周内速来电或来函与福州新闻网联系。