无症状感染者也可能是传染源!最新版诊疗方案出炉
2020-02-05 15:16:20 来源:央视网微信
日前,新型冠状病毒感染的肺炎诊疗方案(试行第五版)发布。试行第五版内容包括冠状病毒病原学特点、临床特点、病例定义、鉴别诊断、病例的发现与报告、治疗、解除隔离和出院标准、转运原则和医院感染控制等内容。
同天,国家卫健委网站发布了第五版诊疗方案的解读,要点如下:
冠状病毒对紫外线和热敏感,大部分消毒剂可有效灭活病毒,但氯己定不能有效灭活病毒,应避免使用含有氯己定的手消毒剂。
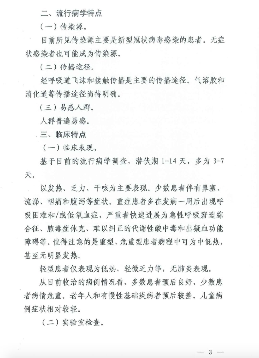
传染源改为“目前所见传染源主要是新型冠状病毒感染的患者。无症状感染者也可能成为传染源。”
潜伏期1至14天,一般为3至7天。以发热、乏力、干咳为主要表现。少数患者伴有鼻塞、流涕、腹泻等症状。
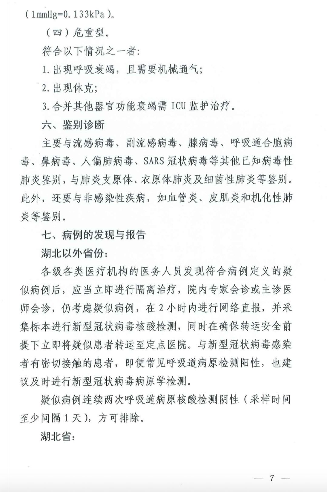
湖北省增加“临床诊断”分类。而且“疑似病例”标准修改为:无论有没有流行病学史,只要符合“发热和/或呼吸道症状”和“发病早期白细胞总数正常或降低,或淋巴细胞计数减少”这2条临床表现,便可考虑为疑似病例。相当于疑似病例标准放宽了。疑似病例具有肺炎影像学特征者,为临床诊断病例。
要避免盲目或不恰当使用抗菌药物,尤其是联合使用广谱抗菌药物。抗病毒治疗增加“目前没有确认有效的抗病毒治疗方法。” 重症、危重症病例的成功治疗是降低病死率的关键。
病情监测,增加“有条件者,可行细胞因子检测。”
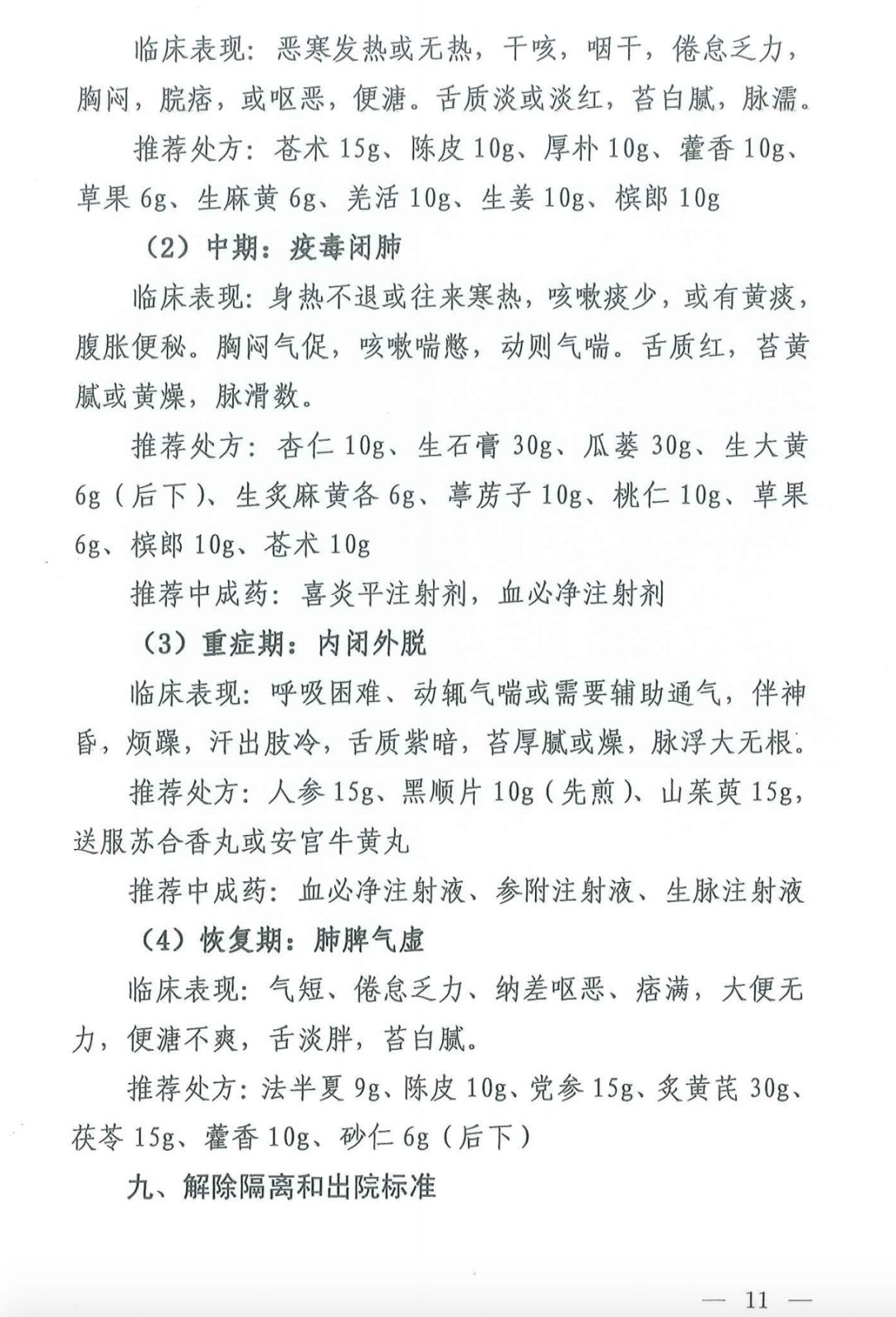
关于中医治疗。本病属于中医疫病范畴,病因为感受疫戾之气,病位在肺,基本病机特点为“湿、热、毒、瘀”;各地可根据病情、当地气候特点以及不同体质等情况,可参照推荐的方案进行辨证论治。
在“体温恢复正常3天以上、呼吸道症状明显好转”基础上,增加“肺部影像学显示炎症明显吸收”,连续两次呼吸道病原核酸检测阴性(采样时间间隔至少1天),可解除隔离出院或根据病情转至相应科室治疗其他疾病。
【责任编辑:李琳珊】
相关新闻
- 海南新增11例确诊病例,累计确诊89例(2020-02-05 10:12:09)
- 广东新增73例确诊病例,累计确诊870例(2020-02-05 09:42:05)
- 韩国新增2例新型冠状病毒感染肺炎确诊病例 累计18例(2020-02-05 09:08:07)
- 山东新增23例新型冠状病毒感染的肺炎确诊病例(2020-02-05 08:34:12)
- 爱心涌动!50000只口罩,运抵晋安!(2020-02-04 20:48:54)
- 晋安区王庄街道:疫情面前,我们不退(2020-02-04 20:42:37)
- 疫情防控期间,事业单位人事管理有这些新政策(2020-02-04 20:38:18)
- 台江区市场监管局对电商平台配送站点进行防控检查(2020-02-04 20:35:01)
- 出行必备!福州地铁各车站开放出入口信息来了!(2020-02-04 20:30:55)
- 6万只口罩运到连江!香港连江联谊会情牵故乡(2020-02-04 20:25:34)
- 好消息!福州首批两例治愈出院!(2020-02-04 17:34:10)
- 坂东防护升级!织牢织密“外防输入”(2020-02-04 16:49:31)

