



职称是专业技术人才
学术技术水平
和专业能力的主要标志
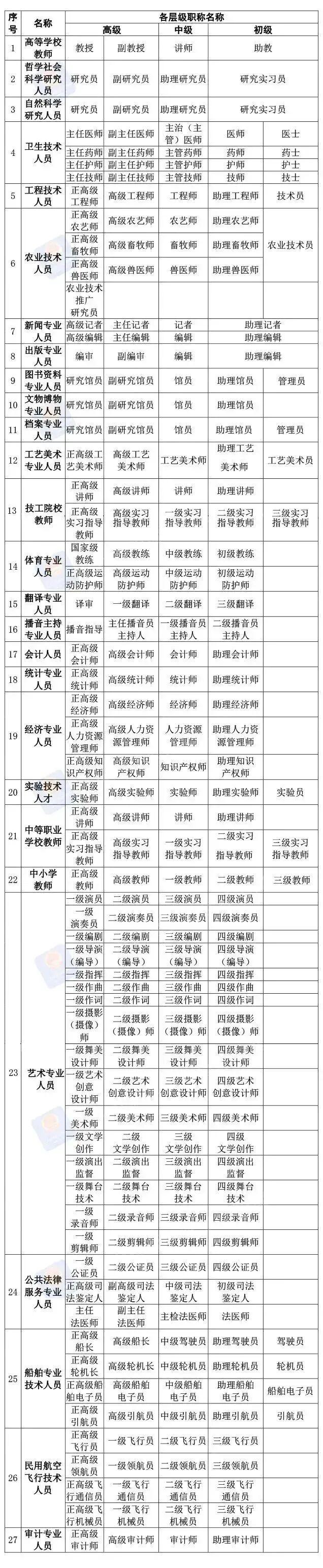
职称都有哪些?
收好这张表,一查全知道↓

职称申报流程是什么?
不同群体的职称申报流程
各有不同
@国有企事业单位专业技术人才
一般情况下,由用人单位对其业绩情况进行审核、公示、推荐申报,按规定程序逐级报送相应评审机构。
@民营企业专业技术人才
一般在劳动关系所在地自愿参加职称评审,具体来说可在创业孵化基地、高新技术开发区、科技园区等地设立的职称申报受理服务点,或通过人才中介服务机构、工商联、行业协会商会、学会等社会组织进行职称申报。
经批准离岗创业或到民营企业兼职的高校、科研院所、医疗机构等企事业单位专业技术人才,3年内可在原单位按规定申报职称,其创业和兼职期间工作业绩作为职称评审的依据。
被派驻外地连续工作一年以上的,可按有关规定在派驻地申报职称评审。
@自由职业者
符合条件的自由职业者也可根据属地原则,申报参加当地人力资源社会保障部门组织的职称评审。
职称与专业技术人员
职业资格证书可以互认吗?
要看具体情况
目前,我国的职称制度与职业资格制度已有效衔接。
为避免交叉设置,减少重复评价,降低社会用人成本,人力资源社会保障部以职业分类为基础,统筹研究规划了职称制度和职业资格制度框架。
在职称与职业资格密切相关的职业领域建立职称与职业资格对应关系,专业技术人才取得职业资格即可认定其具备相应系列和层级的职称,并可作为申报高一级职称的条件。
注意哦
初级、中级职称实行全国统一考试的专业不再进行相应的职称评审或认定。
①凡本网注明“来源:福州新闻网”的所有文字、图片和视频,版权均属福州新闻网所有,任何媒体、网站或个人未经本网协议授权不得转载、链接、转贴或以其他方式复制发表。已经被本网协议授权的媒体、网站,在下载使用时必须注明“来源:福州新闻网”,违者本网将依法追究责任。
②本网未注明“来源:福州新闻网”的文/图等稿件均为转载稿,本网转载出于传递更多信息之目的,并不意味着赞同其观点或证实其内容的真实性。如其他媒体、网站或个人从本网下载使用,必须保留本网注明的“来源”,并自负版权等法律责任。如擅自篡改为“来源:福州新闻网”,本网将依法追究责任。如对文章内容有疑议,请及时与我们联系。
③ 如本网转载涉及版权等问题,请作者在两周内速来电或来函与福州新闻网联系。