



12月3日,中国足球职业联赛联合会发布《关于印发中国足球职业联赛俱乐部财务约定指标的通知》,明确了球员个人薪酬限额。
通知规定,中超俱乐部年度支出不得超过6亿元人民币,这其中包括青训费用和女足费用;中甲为不超过2亿元,中乙为不超过5千万元。

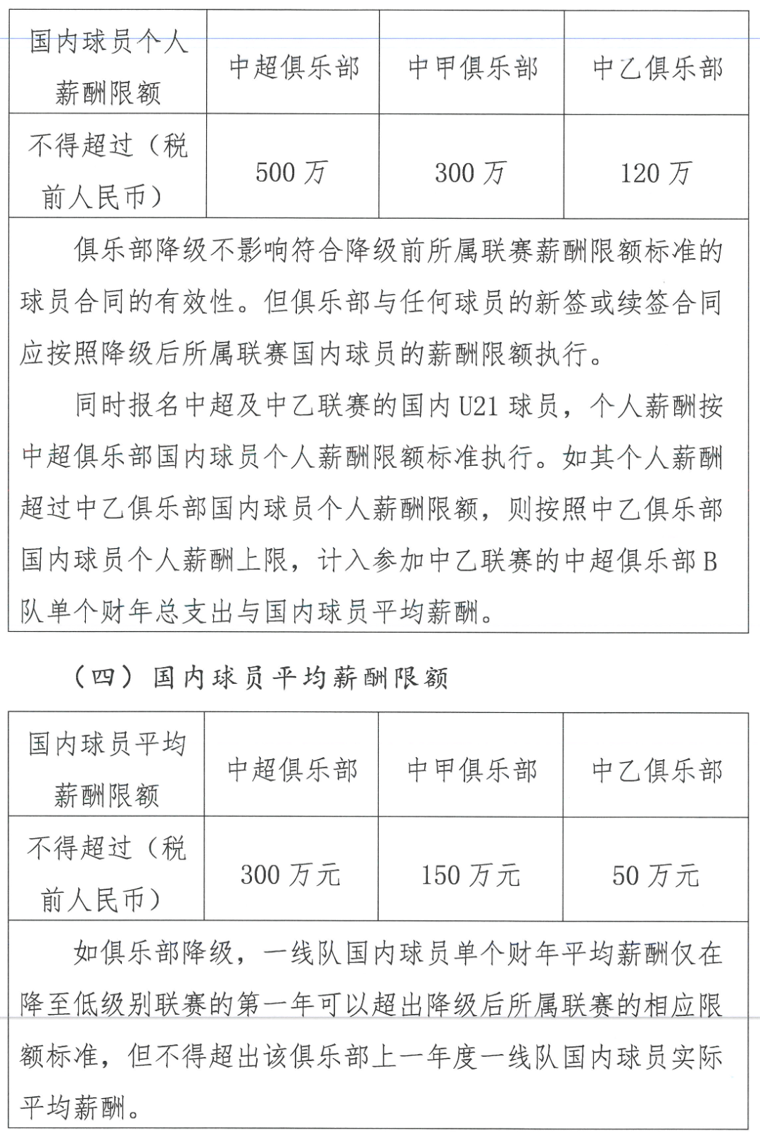
在备受关注的球员薪酬方面,国内球员(含港澳台球员)年薪限额分别为:中超不超过税前500万人民币、中甲不超过税前300万人民币、中乙不超过税前120万人民币。
国内球员(含港澳台球员)平均薪酬限额分别为:中超不超过税前300万人民币、中甲不超过税前150万人民币、中乙不超过税前50万人民币。

通知还规定,外籍球员年薪限额分别为:中超不超过税前300万欧元、中甲不超过税前150万欧元。外籍球员薪酬总额限额为:中超不超过税前1000万欧元、中甲不超过税前400万欧元。

此外,中足联还印发了三级联赛财务指标,包含俱乐部奖金限额。其中规定,中超球队联赛单场赢球奖金不得超过300万元。
①凡本网注明“来源:福州新闻网”的所有文字、图片和视频,版权均属福州新闻网所有,任何媒体、网站或个人未经本网协议授权不得转载、链接、转贴或以其他方式复制发表。已经被本网协议授权的媒体、网站,在下载使用时必须注明“来源:福州新闻网”,违者本网将依法追究责任。
②本网未注明“来源:福州新闻网”的文/图等稿件均为转载稿,本网转载出于传递更多信息之目的,并不意味着赞同其观点或证实其内容的真实性。如其他媒体、网站或个人从本网下载使用,必须保留本网注明的“来源”,并自负版权等法律责任。如擅自篡改为“来源:福州新闻网”,本网将依法追究责任。如对文章内容有疑议,请及时与我们联系。
③ 如本网转载涉及版权等问题,请作者在两周内速来电或来函与福州新闻网联系。