



11月26日下午,香港新界大埔屋邨宏福苑多栋住宅楼发生火灾,造成重大人员伤亡。
目前,香港迪士尼乐园官网和官方微博,首页均已变黑白,并取消了今晚(11月27日)的「迪士尼星梦光影之旅:星空派对」。


原安排于27日在香港迪士尼乐园举行的《疯狂动物城2》首映礼,主办单位已决定取消。
不少演艺界人士纷纷宣布延期或调整个人活动,为香港同胞们祈福。
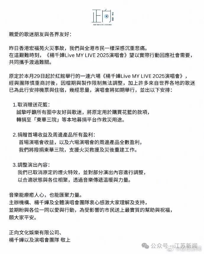
杨千嬅团队发布演唱会相关调整,将取消赠送花篮;捐赠首场收益及周边产品所有盈利:取消原定的烟火特效。

①凡本网注明“来源:福州新闻网”的所有文字、图片和视频,版权均属福州新闻网所有,任何媒体、网站或个人未经本网协议授权不得转载、链接、转贴或以其他方式复制发表。已经被本网协议授权的媒体、网站,在下载使用时必须注明“来源:福州新闻网”,违者本网将依法追究责任。
②本网未注明“来源:福州新闻网”的文/图等稿件均为转载稿,本网转载出于传递更多信息之目的,并不意味着赞同其观点或证实其内容的真实性。如其他媒体、网站或个人从本网下载使用,必须保留本网注明的“来源”,并自负版权等法律责任。如擅自篡改为“来源:福州新闻网”,本网将依法追究责任。如对文章内容有疑议,请及时与我们联系。
③ 如本网转载涉及版权等问题,请作者在两周内速来电或来函与福州新闻网联系。