



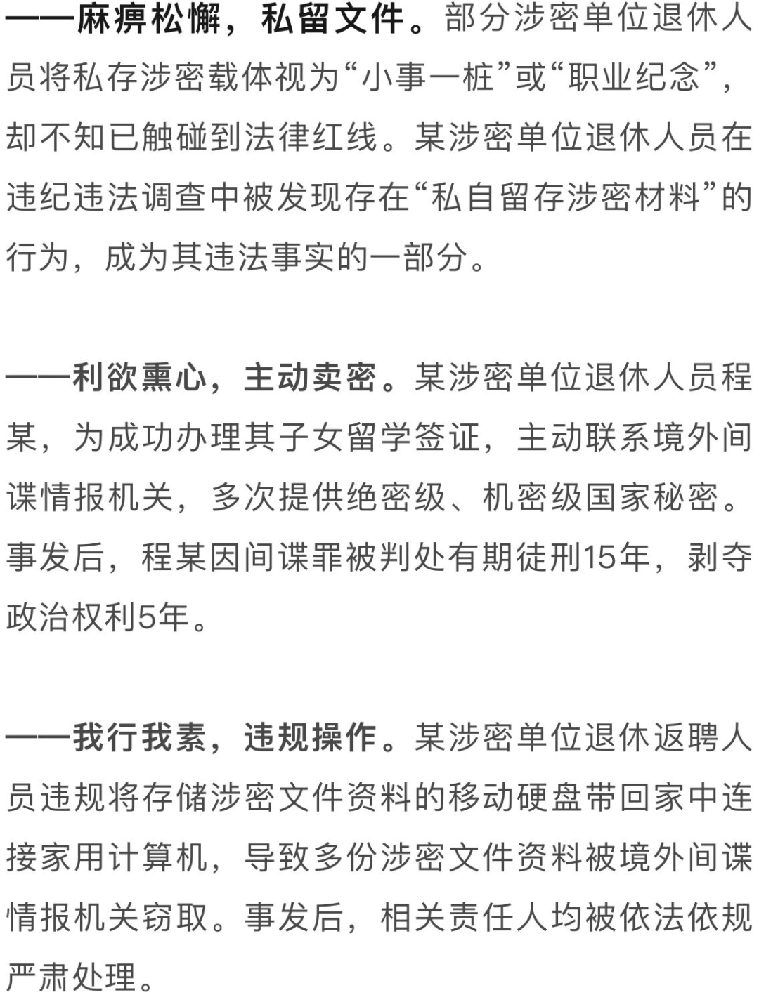
“我只是把文件带回家整理,怎么就泄密了?”“退休多年,这些老材料早没用了,谁还会管?”——这些危险的思想误区,正是泄密风险的温床。近年来,涉密单位退休人员失泄密事件偶有发生。
涉密不守密 失管又失控

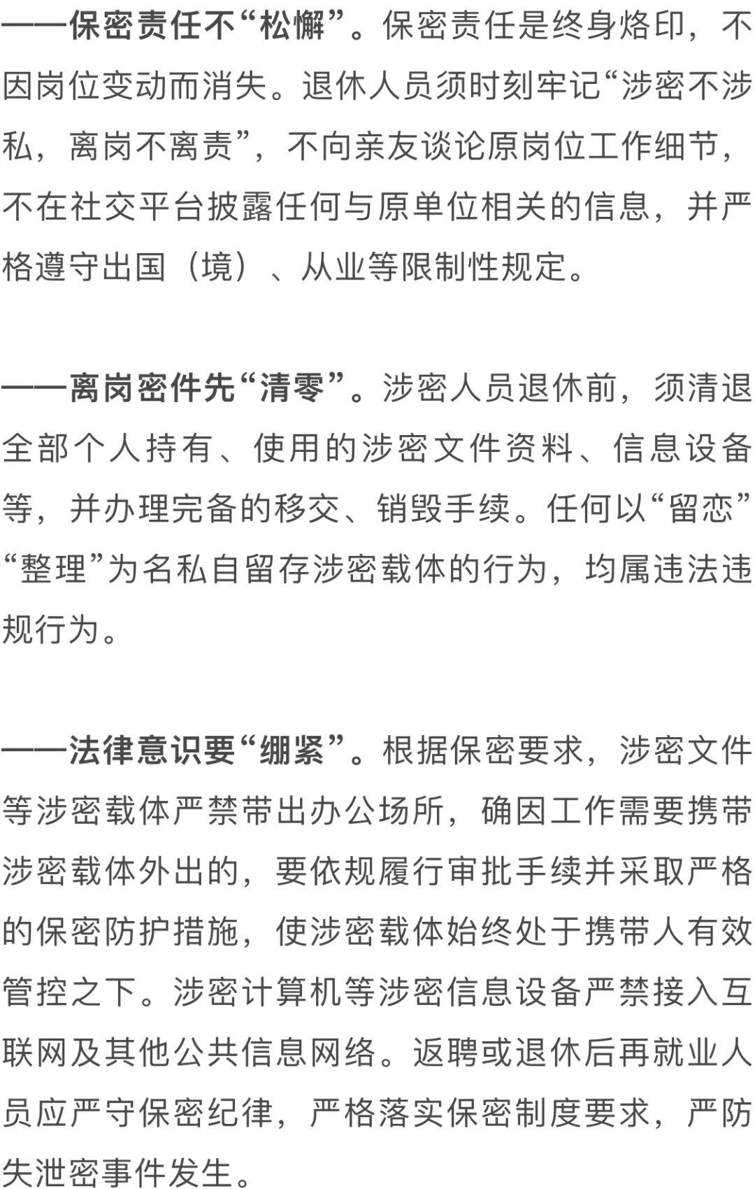
退休不“褪色” 保密不松弦

国家安全机关提示
涉密人员退休,保密责任并非到达终点。退休人员应履行保密义务,增强国家安全意识,用实际行动维护国家安全和利益。广大人民群众如发现可疑线索,请及时通过12339国家安全机关举报受理电话、网络举报平台(www.12339.gov.cn)、国家安全部微信公众号举报受理渠道或者直接向当地国家安全机关举报。
(来源:人民网、国家安全部微信公众号)
①凡本网注明“来源:福州新闻网”的所有文字、图片和视频,版权均属福州新闻网所有,任何媒体、网站或个人未经本网协议授权不得转载、链接、转贴或以其他方式复制发表。已经被本网协议授权的媒体、网站,在下载使用时必须注明“来源:福州新闻网”,违者本网将依法追究责任。
②本网未注明“来源:福州新闻网”的文/图等稿件均为转载稿,本网转载出于传递更多信息之目的,并不意味着赞同其观点或证实其内容的真实性。如其他媒体、网站或个人从本网下载使用,必须保留本网注明的“来源”,并自负版权等法律责任。如擅自篡改为“来源:福州新闻网”,本网将依法追究责任。如对文章内容有疑议,请及时与我们联系。
③ 如本网转载涉及版权等问题,请作者在两周内速来电或来函与福州新闻网联系。