



上海市市场监督管理局网站显示,近日,山姆(上海)超市有限责任公司因销售不合格FILA牌滑板车、兰精天丝儿童三件套,分别被上海市青浦区市场监督管理局罚没0.8万余元、1.1万余元。
图源:上海市市场监督管理局网站
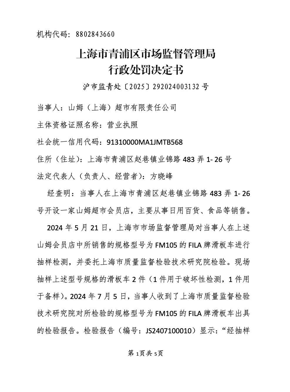
行政处罚决定书显示,2024年5月21日,上海市市场监督管理局对当事人在山姆会员店中所销售的规格型号为FM105的FILA牌滑板车进行抽样检测,并委托上海市质量监督检验技术研究院检验。检验报告显示:“经抽样检验,本次产品质量监督抽查用于包装或玩具中的塑料袋或塑料薄膜项目不符合检验依据,判定为不合格。”该不合格项目可能导致儿童产生窒息风险。
图源:自上海市市场监督管理局网站
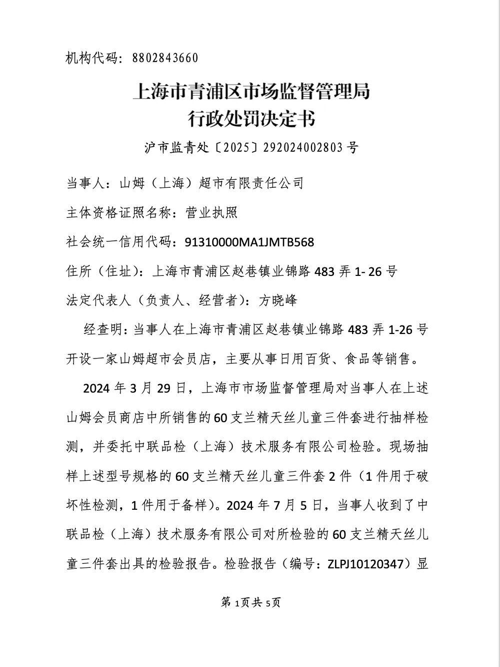
2024年3月29日,上海市市场监督管理局对当事人在山姆会员商店中所销售的60支兰精天丝儿童三件套进行抽样检测,并委托中联品检(上海)技术服务有限公司检验。
检验报告显示:“经抽样检验,本次产品质量监督抽查所检项目共11项,所检并按要求判定项目印花面料耐摩擦色牢度不符合判定依据和相关规定,检测结论为不合格”。
当事人收到上述不合格产品《检验报告》后,对检验结果持有异议,并于2024年7月10日提出复检申请。2024年7月23日,上海市质量监督检验技术研究院出具了复检报告,复检结论为:“该样品所检耐摩擦色牢度项目不符合GB31701-2015标准要求,判定为不合格”,维持了初检结论。
①凡本网注明“来源:福州新闻网”的所有文字、图片和视频,版权均属福州新闻网所有,任何媒体、网站或个人未经本网协议授权不得转载、链接、转贴或以其他方式复制发表。已经被本网协议授权的媒体、网站,在下载使用时必须注明“来源:福州新闻网”,违者本网将依法追究责任。
②本网未注明“来源:福州新闻网”的文/图等稿件均为转载稿,本网转载出于传递更多信息之目的,并不意味着赞同其观点或证实其内容的真实性。如其他媒体、网站或个人从本网下载使用,必须保留本网注明的“来源”,并自负版权等法律责任。如擅自篡改为“来源:福州新闻网”,本网将依法追究责任。如对文章内容有疑议,请及时与我们联系。
③ 如本网转载涉及版权等问题,请作者在两周内速来电或来函与福州新闻网联系。