



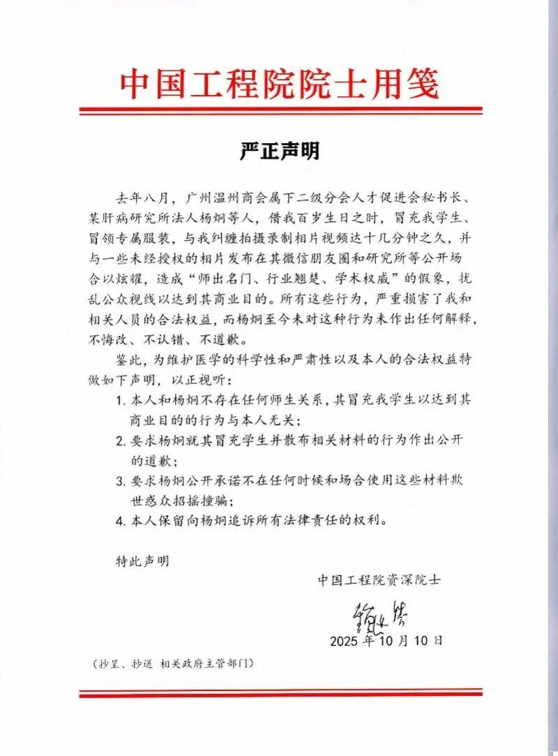
我国解剖学泰斗、中国工程院院士、中国临床解剖学创始人、中国数字人和数字医学倡导者钟世镇院士办公室10月11日发来由百岁院士手书签字并委托发布的严正声明一份。



声明中指出,钟院士百岁生日时被冒充学生的杨炯等五人纠缠拍摄了大量的合影和视频,并扩散于他们的朋友圈和工作场所等公开场合,招摇撞骗企图给公众造成“师出名门、行业翘楚、学术权威”假象。
声明称,对杨炯和其他伙同人员的严重侵权行为,保留追究其法律责任的权利。
据公开资料,杨炯为广州温州商会发起人之一,为该会属下二级分会粤港澳温州人才促进会秘书长、XX肝病研究所(非医疗不含诊疗服务)和广州XX肝诊所有限公司(非医疗不含诊疗服务)的法人。
声明全文如下:

①凡本网注明“来源:福州新闻网”的所有文字、图片和视频,版权均属福州新闻网所有,任何媒体、网站或个人未经本网协议授权不得转载、链接、转贴或以其他方式复制发表。已经被本网协议授权的媒体、网站,在下载使用时必须注明“来源:福州新闻网”,违者本网将依法追究责任。
②本网未注明“来源:福州新闻网”的文/图等稿件均为转载稿,本网转载出于传递更多信息之目的,并不意味着赞同其观点或证实其内容的真实性。如其他媒体、网站或个人从本网下载使用,必须保留本网注明的“来源”,并自负版权等法律责任。如擅自篡改为“来源:福州新闻网”,本网将依法追究责任。如对文章内容有疑议,请及时与我们联系。
③ 如本网转载涉及版权等问题,请作者在两周内速来电或来函与福州新闻网联系。