



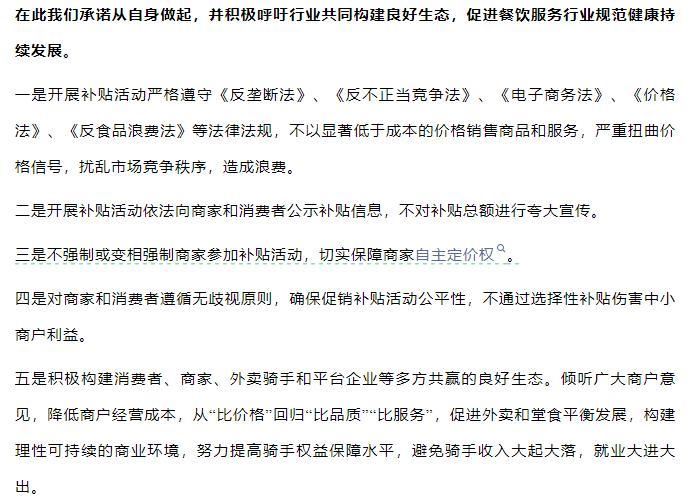
8月1日,美团发文《繁荣行业生态,抵制无序竞争》,其中提到,外卖平台补贴近日引发社会高度关注,美团对此高度重视,将坚决规范促销行为,杜绝不正当竞争行为,推动建立公平有序行业秩序,促进各方互利共赢。美团承诺从自身做起,并积极呼吁行业共同构建良好生态,促进餐饮服务行业规范健康持续发展。美团表示,开展补贴活动将严格遵守相关法律法规,不强制或变相强制商家参加补贴活动,切实保障商家自主定价权。

同日,淘宝闪购及饿了么联合发文,称坚决抵制恶性竞争,合作促进生态共赢,并承诺将进一步重点做好以下四项工作:
一、从消费者和商家需求出发,合理规划发放补贴。
二、坚决抵制恶性竞争。我们将主动杜绝不正当竞争行为,激发新兴市场的消费潜力和全行业的创新活力。不做大规模“0元购”等非理性促销活动。
三、持续提升服务质量。我们将持续提供多元化的消费场景,更丰富的品类,不断升级配送体系的网络效率。
四、合作促进生态共赢。围绕商家参与、商品品质、骑手权益等核心议题,建立了“倾听-征询-优化-反馈”体系,多场恳谈会正在各地陆续开展。
潇湘晨报辣椒财经记者陈樱芷综合报道
①凡本网注明“来源:福州新闻网”的所有文字、图片和视频,版权均属福州新闻网所有,任何媒体、网站或个人未经本网协议授权不得转载、链接、转贴或以其他方式复制发表。已经被本网协议授权的媒体、网站,在下载使用时必须注明“来源:福州新闻网”,违者本网将依法追究责任。
②本网未注明“来源:福州新闻网”的文/图等稿件均为转载稿,本网转载出于传递更多信息之目的,并不意味着赞同其观点或证实其内容的真实性。如其他媒体、网站或个人从本网下载使用,必须保留本网注明的“来源”,并自负版权等法律责任。如擅自篡改为“来源:福州新闻网”,本网将依法追究责任。如对文章内容有疑议,请及时与我们联系。
③ 如本网转载涉及版权等问题,请作者在两周内速来电或来函与福州新闻网联系。