



9日,话题词“左氧氟沙星 跟腱断裂”登上热搜第一,吓坏了很多网友。

有网友分享自己用药后出现足跟剧痛、行走困难,甚至确诊跟腱断裂的经历。

也有网友质疑“药物副作用是否被夸大”。
据都市快报消息,记者采访了浙江医院骨科中心副主任顾增辉主任医师以及浙江医院药学部副主任程敏毓,根据循证证据和临床案例,探究服用左氧氟沙星和跟腱断裂是否有相关性。
左氧氟沙星的抗菌作用
确实可能对人体细胞产生“误伤”

骨科医生从业20多年
遇到1例跟腱断裂患者
“造成跟腱断裂的可能性是存在的,这在药物的说明书上有明确提到,但个体差异性非常大,跟用药的时间、剂量也息息相关。”浙江医院骨科中心副主任顾增辉主任医师提到,从业20多年,他遇到过1例患者因为明确服用左氧氟沙星造成了跟腱断裂。
“这是一位72岁的男性患者,有糖尿病史,当时因为尿路感染诊所给他开了左氧氟沙星控制病症。服药一周后,他的尿路感染症状有了明显改善,但他却感到右脚脚后跟出现非常剧烈的疼痛,于是来到我的门诊。”顾增辉回忆道,“这位老年患者平时有走路的习惯,每天至少要走一万步,后来通过核磁共振检查,发现他的右脚确实出现了跟腱断裂。”
左氧氟沙星如何“攻击”肌腱?
大家可能会有疑惑,为什么左氧氟沙星服用后会造成跟腱断裂的副作用?
顾增辉主任说,这与跟腱的结构密切相关,跟腱是小腿三头肌,即腓肠肌和比目鱼肌的肌腹下端移行的腱性结构,止于跟骨结节,是人体最粗最大的肌腱之一,对机体行走、站立和维持平衡有着重要的意义。


一般用药时长不会超过2周
用药1周出现不适及时停药

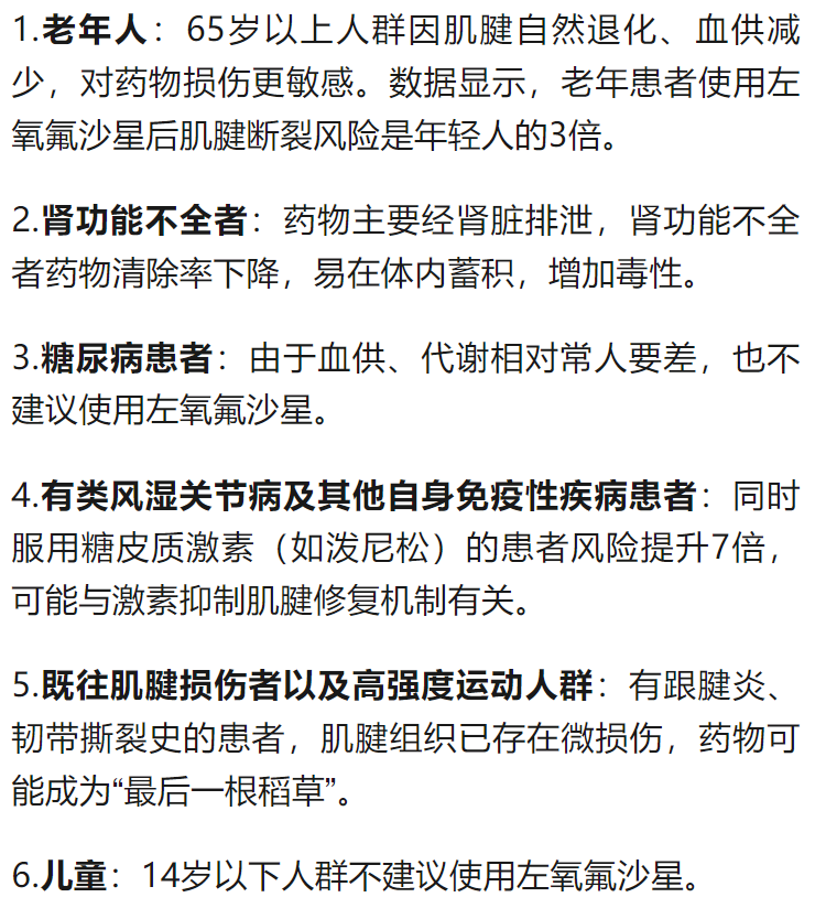
以下六类人使用左氧氟沙星
需高度警惕
顾增辉主任特别提醒,以下人群使用左氧氟沙星时需特别谨慎:

(来源:都市快报)
①凡本网注明“来源:福州新闻网”的所有文字、图片和视频,版权均属福州新闻网所有,任何媒体、网站或个人未经本网协议授权不得转载、链接、转贴或以其他方式复制发表。已经被本网协议授权的媒体、网站,在下载使用时必须注明“来源:福州新闻网”,违者本网将依法追究责任。
②本网未注明“来源:福州新闻网”的文/图等稿件均为转载稿,本网转载出于传递更多信息之目的,并不意味着赞同其观点或证实其内容的真实性。如其他媒体、网站或个人从本网下载使用,必须保留本网注明的“来源”,并自负版权等法律责任。如擅自篡改为“来源:福州新闻网”,本网将依法追究责任。如对文章内容有疑议,请及时与我们联系。
③ 如本网转载涉及版权等问题,请作者在两周内速来电或来函与福州新闻网联系。