



6月28日,陆军兵种大学、信息支援部队工程大学、联勤保障部队工程大学3所新调整组建的军校举行成立大会,3所新军校均为高等教育院校,面向社会招收普通高中毕业生。


陆军兵种大学
陆军兵种大学以陆军装甲兵学院、陆军炮兵防空兵学院为基础组建,校本部位于安徽合肥。

招生专业:




招生计划

信息支援部队工程大学
信息支援部队工程大学以国防科技大学信息通信学院、陆军工程大学通信士官学校为基础组建,校本部位于湖北武汉。

信息支援部队工程大学2025年在北京、河北、内蒙古、辽宁、吉林、江苏、安徽、江西、山东、河南、湖北、湖南、重庆、四川、陕西等15个省份(自治区、直辖市)面向普通高中毕业生招收401名生长军官本科学员。其中:男生345人,女生56人。
十大硬核专业:
今年,信息支援部队工程大学有十大硬核专业,面向社会招生,100%信息化!100%智能化!
专业分别为通信工程、光电信息科学与工程、智能视觉工程、软件工程、网络工程、信息安全、数据科学与大数据技术、指挥信息系统工程、数据链工程、电磁频谱工程,均为物理类(理科),选考科目均为物理+化学。
招生计划:















联勤保障部队工程大学
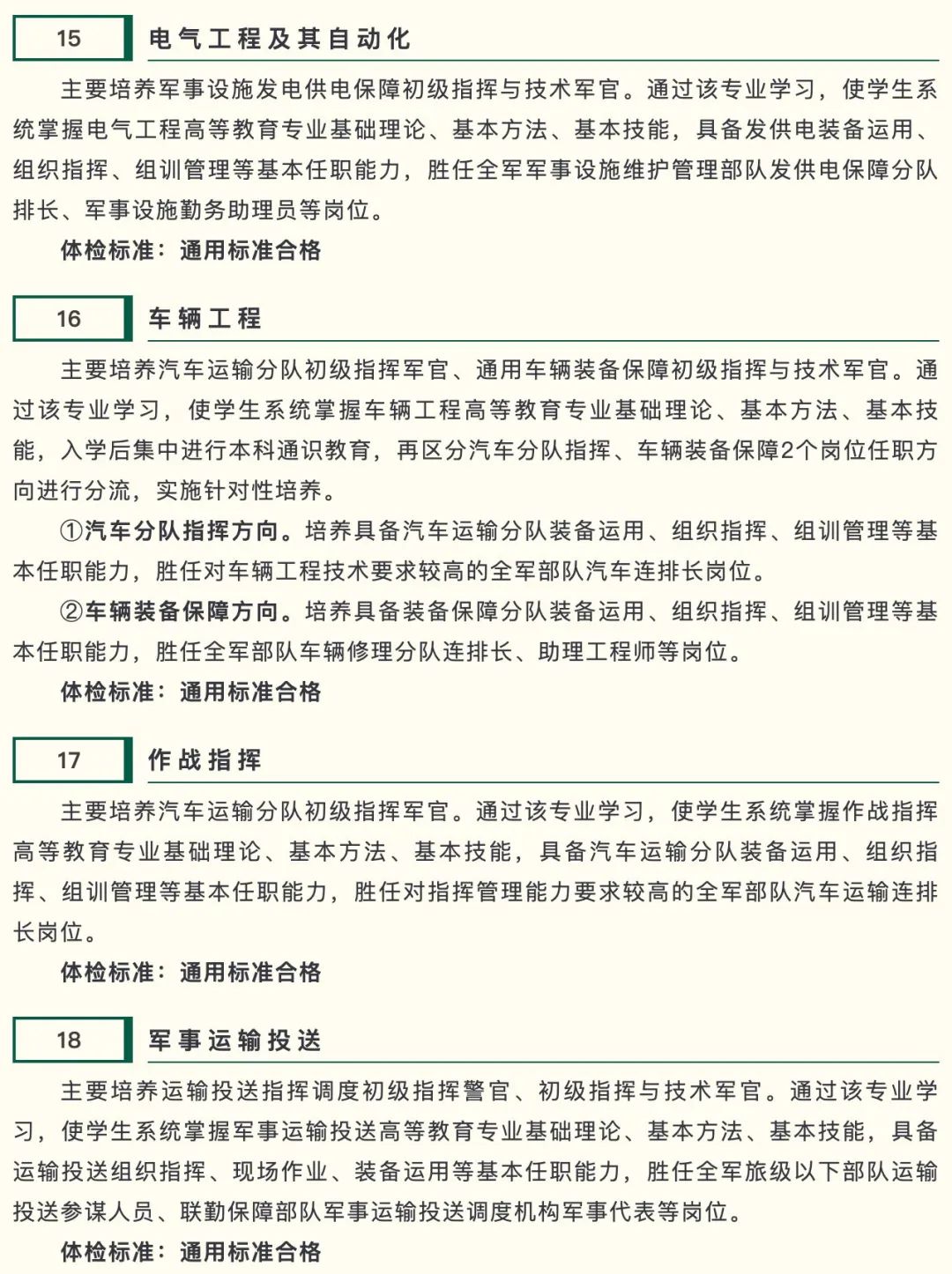
联勤保障部队工程大学以陆军勤务学院、陆军军事交通学院本部及所属汽车士官学校为基础组建,校本部位于重庆。

招生专业:





招生省份:
大学今年在北京、天津、河北、山西、内蒙古、辽宁、吉林、黑龙江、江苏、浙江、安徽、福建、江西、山东、河南、湖北、湖南、广东、广西、重庆、四川、贵州、云南、西藏、陕西、甘肃、青海、宁夏、新疆等29个省(自治区、直辖市)招生。
愿有志青年圆梦军校,让青春在强军路上闪耀。
(来源:央视军事、人民陆军、联勤集结号、中国信息支援)
①凡本网注明“来源:福州新闻网”的所有文字、图片和视频,版权均属福州新闻网所有,任何媒体、网站或个人未经本网协议授权不得转载、链接、转贴或以其他方式复制发表。已经被本网协议授权的媒体、网站,在下载使用时必须注明“来源:福州新闻网”,违者本网将依法追究责任。
②本网未注明“来源:福州新闻网”的文/图等稿件均为转载稿,本网转载出于传递更多信息之目的,并不意味着赞同其观点或证实其内容的真实性。如其他媒体、网站或个人从本网下载使用,必须保留本网注明的“来源”,并自负版权等法律责任。如擅自篡改为“来源:福州新闻网”,本网将依法追究责任。如对文章内容有疑议,请及时与我们联系。
③ 如本网转载涉及版权等问题,请作者在两周内速来电或来函与福州新闻网联系。