



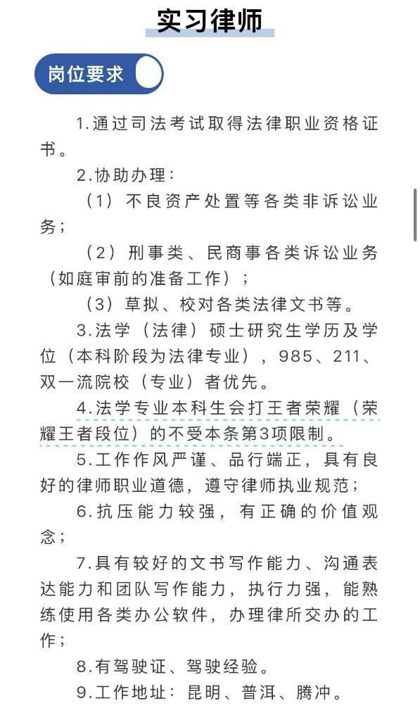
5月12日,云南一律所发布招聘公告,在招聘实习律师的岗位要求中写道:“法学专业本科生会打王者荣耀(荣耀王者段位)的不受本条第3项限制”。
公告显示,第3项为“法学(法律)硕士研究生学历及学位(本科阶段为法律专业),985、211、双一流院校(专业)者优先”。
对此,有网友质疑,“这不找个代打或者借个号都行”。
该律所实习律师岗位要求。图/社交媒体
5月14日,该律所一工作人员表示,应聘者在简历投递时提供“荣耀王者段位”的截图就可以,“我们是一个随和的律所,会打游戏的话可以增加沟通,也能看出一点团队协作方面的能力”。
其强调法律专业依然是首选项,律所在进行简历初筛后,还将安排应聘者面试,“专业过得去再说下一步”。对于网友质疑存在代打或借号的风险,其表示“既然有这种要求在,现场肯定是有方式(测试)”。
①凡本网注明“来源:福州新闻网”的所有文字、图片和视频,版权均属福州新闻网所有,任何媒体、网站或个人未经本网协议授权不得转载、链接、转贴或以其他方式复制发表。已经被本网协议授权的媒体、网站,在下载使用时必须注明“来源:福州新闻网”,违者本网将依法追究责任。
②本网未注明“来源:福州新闻网”的文/图等稿件均为转载稿,本网转载出于传递更多信息之目的,并不意味着赞同其观点或证实其内容的真实性。如其他媒体、网站或个人从本网下载使用,必须保留本网注明的“来源”,并自负版权等法律责任。如擅自篡改为“来源:福州新闻网”,本网将依法追究责任。如对文章内容有疑议,请及时与我们联系。
③ 如本网转载涉及版权等问题,请作者在两周内速来电或来函与福州新闻网联系。