



近日,网上一条“重庆全日制本科十年直接认定副高”的消息引发关注,消息称申请职称的要求取消了很多条条框框,职称申请不看前置职称,全日制本科十年直接认定副高,不需要中级职称。
全日制本科十年直接认定副高?假的!

注意!网传“全日制本科十年直接认定副高”为不实信息!
骗子是为了吸引群众咨询,借机推销职称代办服务,从而收取高额费用。
在这里,我们提醒大家:职称评审均需逐级晋升,取得上一级职称,并满足相应学历资历条件后,方可晋升高一级职称。
目前,仅对高层次人才、特殊人才等特定对象开设职称评审绿色通道,正常的申报通道均需逐级晋升哦。
在面对“提供职称代评代办服务”“花钱免试评定”“专属通道,不过保退”等骗局时,大家一定要提高警惕,切勿有侥幸心理,擦亮眼睛,避免踩坑!
那么,评职称需要哪些条件?流程是什么?@想评职称的小伙伴,这篇指南快收好!
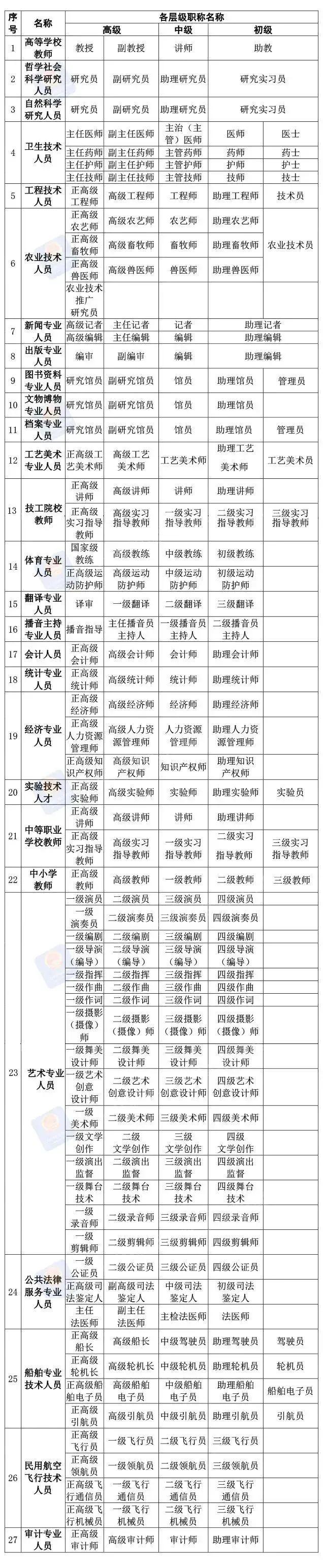
职称有哪些?
职称是专业技术人才、学术技术水平和专业能力的主要标志。职称都有哪些?各层级名称是什么?收好这张表,一查全知道↓

如何评职称?
职称评审是按照评审标准和程序,对专业技术人才品德、能力、业绩的评议和认定,职称评审结果是专业技术人才聘用、考核、晋升等的重要依据。
企业、事业单位、社会团体、个体经济组织等的专业技术人才以及自由职业者都可以申报职称评审。
人力资源社会保障部负责全国的职称评审统筹规划和综合管理工作。县级以上地方各级人力资源社会保障行政部门负责本地区职称评审综合管理和组织实施工作。行业主管部门在各自职责范围内负责本行业的职称评审管理和实施工作。
职称评审标准分为国家标准、地区标准和单位标准。地区标准、单位标准不得低于国家标准。
各地区、各部门以及用人单位等开展职称评审工作应当申请组建职称评审委员会,国家对职称评审委员会实行核准备案管理制度。职称评审委员会对组建单位负责,受组建单位监督。
职称评审的基本程序包括:
1.申报、审核
申报人应满足申报条件要求,按照规定提交申报材料;
申报人所在工作单位先对申报材料进行核实,在单位内部进行公示后,逐级报职称评审委员会组建单位审核。
2.评议组或评审专家评议
对申报人提出评议意见,作为评审会议表决的参考。
3.评审
评审委员会组建单位组织召开评审会议,采取少数服从多数的原则进行投票表决。
4.评审结果公示
职称评审委员会组建单位应当对评审结果进行不少于5个工作日的公示,接受社会监督。
5.评审结果确认、备案
经公示无异议的评审通过人员,由人力资源社会保障行政部门或者职称评审委员会组建单位确认;
具有职称评审权的用人单位,其评审通过人员应当向职称评审委员会核准部门备案。
不同群体的职称申报流程各有不同
国有企事业单位专业技术人才
一般情况下,由用人单位对其业绩情况进行审核、公示、推荐申报,按规定程序逐级报送相应评审机构。
民营企业专业技术人才
一般在劳动关系所在地自愿参加职称评审,具体来说可在创业孵化基地、高新技术开发区、科技园区等地设立的职称申报受理服务点,或通过人才中介服务机构、工商联、行业协会商会、学会等社会组织进行职称申报。
经批准离岗创业或到民营企业兼职的高校、科研院所、医疗机构等企事业单位专业技术人才,3年内可在原单位按规定申报职称,其创业和兼职期间工作业绩作为职称评审的依据。
被派驻外地连续工作一年以上的,可按有关规定在派驻地申报职称评审。
自由职业者
符合条件的自由职业者也可根据属地原则,申报参加当地人力资源社会保障部门组织的职称评审。
看到这儿大家可能会问,流程都清楚了,那需要满足什么条件呢?
职称评审信息怎么查?
人力资源社会保障部开通了全国职称评审信息查询平台,面向各地人力资源社会保障部门、用人单位及个人提供跨地区职称信息核验查询服务。
用户可通过www.12333.gov.cn网页、12333手机客户端、人力资源社会保障部门户网站、“人力资源和社会保障部”微信公众号等多种渠道登录使用。

例如,可访问全国人力资源和社会保障政务服务平台(www.12333.gov.cn)查询。

也可通过“人力资源和社会保障部”微信公众号,菜单栏“证书查询”—“职称查询”,进入查询页面。
对职称查询结果有疑问怎么办?有疑问先别急!
职称评审采取属地化管理,查询平台的职称评审信息由各职称评审机构统计上报。按照“谁上报、谁负责”的原则,如对查询结果有疑问,可联系相应职称评审机构。各地职称评审的咨询电话可从职称评审信息查询说明中获取。
职称与专业技术人员职业资格证书是什么关系?是否相互认同?
要看具体情况。
目前,我国的职称制度与职业资格制度已有效衔接。
为避免交叉设置,减少重复评价,降低社会用人成本,人力资源社会保障部以职业分类为基础,统筹研究规划了职称制度和职业资格制度框架。
在职称与职业资格密切相关的职业领域建立职称与职业资格对应关系,专业技术人才取得职业资格即可认定其具备相应系列和层级的职称,并可作为申报高一级职称的条件。
初级、中级职称实行全国统一考试的专业不再进行相应的职称评审或认定。
①凡本网注明“来源:福州新闻网”的所有文字、图片和视频,版权均属福州新闻网所有,任何媒体、网站或个人未经本网协议授权不得转载、链接、转贴或以其他方式复制发表。已经被本网协议授权的媒体、网站,在下载使用时必须注明“来源:福州新闻网”,违者本网将依法追究责任。
②本网未注明“来源:福州新闻网”的文/图等稿件均为转载稿,本网转载出于传递更多信息之目的,并不意味着赞同其观点或证实其内容的真实性。如其他媒体、网站或个人从本网下载使用,必须保留本网注明的“来源”,并自负版权等法律责任。如擅自篡改为“来源:福州新闻网”,本网将依法追究责任。如对文章内容有疑议,请及时与我们联系。
③ 如本网转载涉及版权等问题,请作者在两周内速来电或来函与福州新闻网联系。