



平潭⇄福州汽车北站29.9元起
平潭⇄福清9.9元起
……
福州即将新开通一批站点巴士
前往平潭更方便啦!
来源:中国平潭
平潭⇄福州、福清站点巴士
将于8月11日试运行
8月12日正式开通
即日起可预购8月11日往返双向车票!
首批站点巴士共上线3条线路
线路1:平潭⇌福州汽车北站
票价:
提前一天购票29.9元,当天购票39.9元。
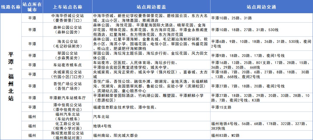
途经:中海华侨城公交站、森林公园公交站、海关公交站、翠园公交站、车站夜市、央城家苑公交站、吾悦广场公交站、平潭新汽车站、潭中佳苑公交站、陈绍宽故居公交站(福州南站对面)、化工路公交站(横屿地铁站)、福州汽车北站。

发车时间:
平潭至福州发班时间: 首班6:20—末班17:25
福州至平潭发班时间: 首班7:50—末班18:50
上车点详细地址
线路2:平潭⇌福清汽车站
票价:
提前一天购票9.9元起,当天购票19.9元起。
途经:中海华侨城公交站、森林公园公交站、海关公交站、翠园公交站、车站夜市、央城家苑公交、吾悦广场公交站、平潭新汽车站、东瀚派出所公交站、高山(24客特价批发超市)、三山(中国石化)、龙田(速8酒店对面)、福清龙江车站、福建技术师院五马校区公交站、水南公交站(奥特莱斯)、西门车场公交站、沃尔玛公交站、霞盛公交站、融侨城公交站、紫荆香山公交站、明达工业公交站、龙盛商厦公交站(宏路环岛)、福清善德医院。

发车时间:
平潭至福清发班时间: 首班7:00—末班17:30
福清至平潭发班时间: 首班7:30—末班18:00
上车点详细地址
线路3:平潭⇌福州汽车西站
票价:
豪华商务车56元。
途经:中海华侨城、森林公园、海关、翠园、车站夜市候车点、央城家苑、吾悦广场、平潭新汽车站候车厅、潭中佳苑、福州汽车客运西站、大学城师大东门、葛岐村、浦上大桥西、群升江山城南门、长门头村、顺华乌龙江大区。

发车时间:
平潭至福州发班时间: 首班7:30—末班17:30
福州至平潭发班时间: 首班7:30—末班17:30
上车点详细地址
期待!
(来源:闽运易行)
①凡本网注明“来源:福州新闻网”的所有文字、图片和视频,版权均属福州新闻网所有,任何媒体、网站或个人未经本网协议授权不得转载、链接、转贴或以其他方式复制发表。已经被本网协议授权的媒体、网站,在下载使用时必须注明“来源:福州新闻网”,违者本网将依法追究责任。
②本网未注明“来源:福州新闻网”的文/图等稿件均为转载稿,本网转载出于传递更多信息之目的,并不意味着赞同其观点或证实其内容的真实性。如其他媒体、网站或个人从本网下载使用,必须保留本网注明的“来源”,并自负版权等法律责任。如擅自篡改为“来源:福州新闻网”,本网将依法追究责任。如对文章内容有疑议,请及时与我们联系。
③ 如本网转载涉及版权等问题,请作者在两周内速来电或来函与福州新闻网联系。