



“三月不减肥,四月徒伤悲。”这两天,“减肥”的相关话题再度引发热议,冲上了热搜。

近日,在十四届全国人大三次会议民生主题记者会上,国家卫生健康委员会主任雷海潮表示,将持续推进体重管理年行动。实施“体重管理年”3年行动,普及健康生活方式,加强慢性病防治。
有不少网友纷纷表示“积极响应国家号召”“希望能瘦下来”。


福州的小伙伴们也第一时间开始寻找减肥搭子。

健身房“一机难求”
有人一下班就赶来
近日,记者走访福州多家健身房发现,“春季减脂大军”的队伍相当庞大,不论是午休期间,还是晚上下班后,跑步机、划船机、动感单车都“机”无虚席,人气爆棚。

团体课程的教室里也是满满当当,福州的王女士告诉记者,最近一下班就往健身房赶,“福州4月份就要穿短袖了,现在必须得动起来了。现在只要一天没运动,浑身都难受。”


作为缺乏运动经验的健身小白,张先生果断选择了私教课程,想尽快通过锻炼把这个冬天涨上去的体重减回去。

健身房的工作人员表示,随着天气回暖,近期前来咨询入会的人数明显增加,尤其是晚上和周末,这里都像“下饺子”一样。
针对消费者的需求,健身馆推出了不少适合减重的团体课程,一节课30元-60元左右,包月团课288元。而私教课程则根据教练的不同级别,价格在240元—360元左右。

“报名人数直接翻倍”
还有人选择新兴运动方式
除了传统健身房,还有人选择新兴运动方式。福州的宁女士也在最近加入了“减脂大军”的队伍,并选择了普拉提。

宁女士告诉记者,相比其他的运动,普拉提运动是一种低冲击、高效的锻炼方式。有助于提高身体的稳定性和平衡能力,可以减少背部和臀部的疼痛。
“最近上课的人明显变多了,很多都是新面孔。之前每堂一般两三人,现在直接增加到了六七个。”宁女士表示,近期约课都要提前设置闹钟,要不根本就抢不到课。
记者了解到,大部分普拉提团体课程在150元左右一节,私教课程收费较高,每节一小时的课程在400-500元左右。

福州“羽毛球热”持续升温
羽毛球运动也同样受欢迎。在社交平台上,可以看到不少寻找羽毛球搭子的帖子。

一些福州球友表示,羽毛球馆预约火爆,就连早场都已经是人满为患。

记者随手打开附近一家羽毛球馆的小程序,发现本周六的场次都即将约满。

紧急提醒:
科学减重,量力而行
健身房的专业教练提醒市民,健身减肥不要操之过急,要循序渐进,量力而行,不要盲目追求运动量,要根据自身情况制定合理的健身计划,并逐步增加运动强度和时间。运动前要充分热身,运动后要进行拉伸,可以有效预防运动损伤。

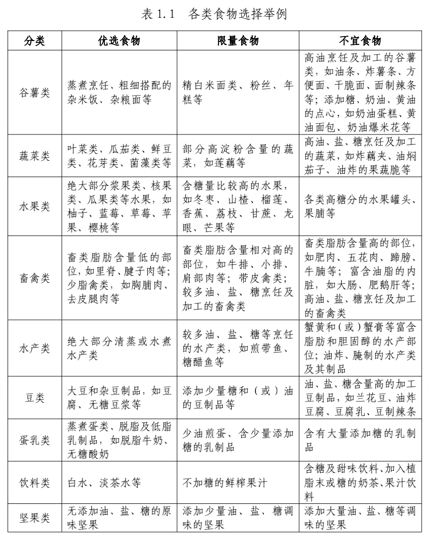
另外,在饮食方面,此前国家卫健委发布《成人肥胖食养指南(2024年版)》,鼓励主食以全谷物为主,适当增加粗粮并减少精白米面摄入;保障足量的新鲜蔬果摄入,但要减少高糖水果及高淀粉含量蔬菜的摄入;优先选择脂肪含量低的食材,如瘦肉、去皮鸡胸肉、鱼虾等;优先选择低脂或脱脂奶类。

减重期间应少吃油炸食品、含糖烘焙糕点、糖果、肥肉等高能量食物。饮食要清淡,每天食盐摄入量不超过5g,烹调油不超过20~25g,添加糖的摄入量最好控制在25g以下。
温馨提示
减肥要循序渐进,较为理想的减重目标应该是,6个月内,减少当前体重的5%~10%,合理的减重速度为,每月减2~4公斤。
你打算动起来了吗?准备选择哪项运动呢?欢迎在评论区留言说说。
①凡本网注明“来源:福州新闻网”的所有文字、图片和视频,版权均属福州新闻网所有,任何媒体、网站或个人未经本网协议授权不得转载、链接、转贴或以其他方式复制发表。已经被本网协议授权的媒体、网站,在下载使用时必须注明“来源:福州新闻网”,违者本网将依法追究责任。
②本网未注明“来源:福州新闻网”的文/图等稿件均为转载稿,本网转载出于传递更多信息之目的,并不意味着赞同其观点或证实其内容的真实性。如其他媒体、网站或个人从本网下载使用,必须保留本网注明的“来源”,并自负版权等法律责任。如擅自篡改为“来源:福州新闻网”,本网将依法追究责任。如对文章内容有疑议,请及时与我们联系。
③ 如本网转载涉及版权等问题,请作者在两周内速来电或来函与福州新闻网联系。