



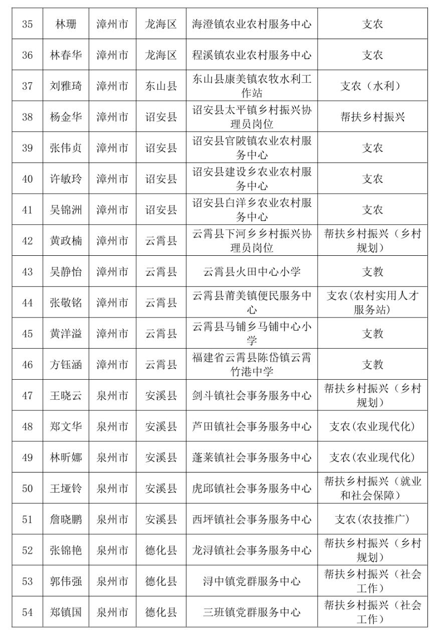
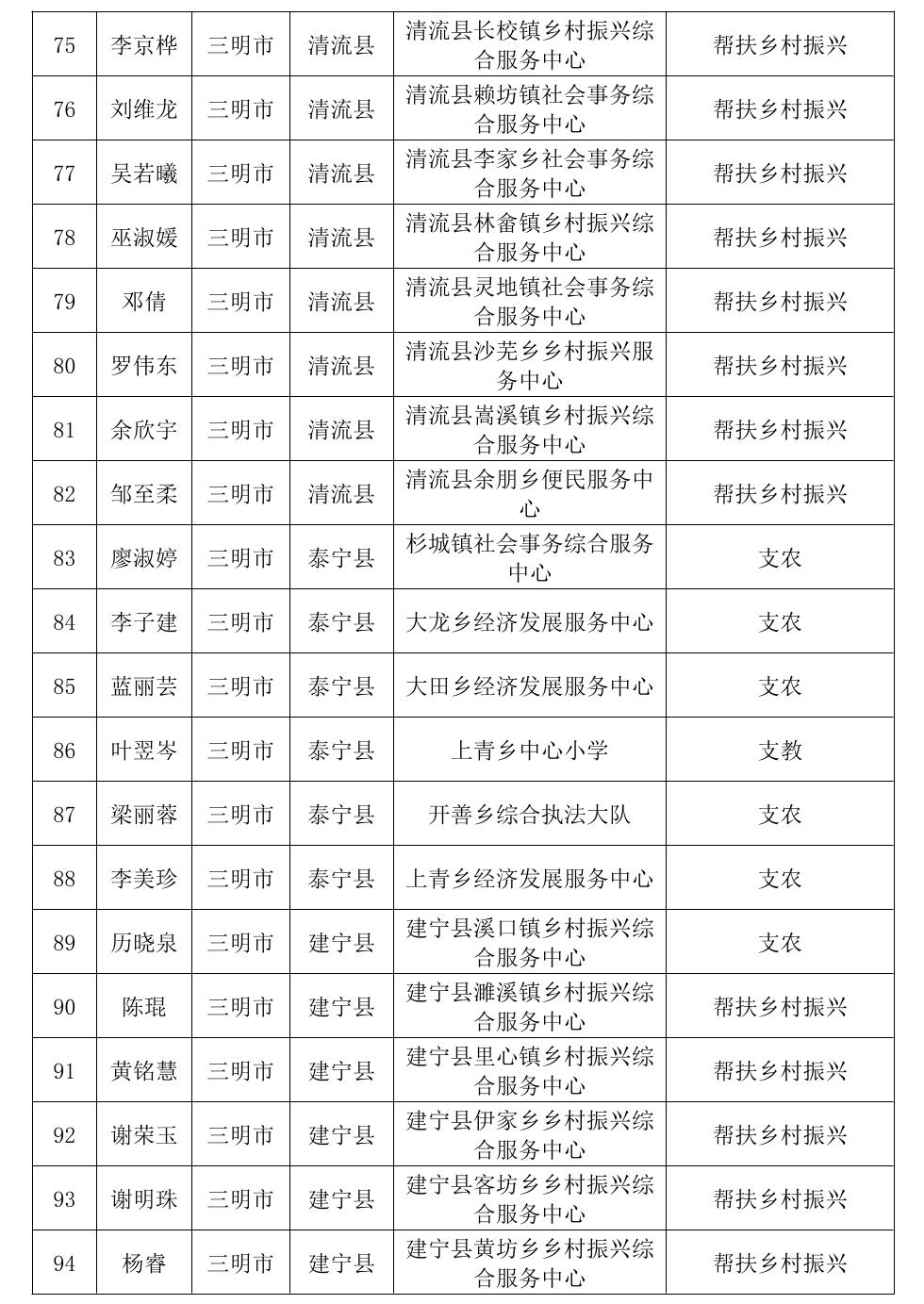
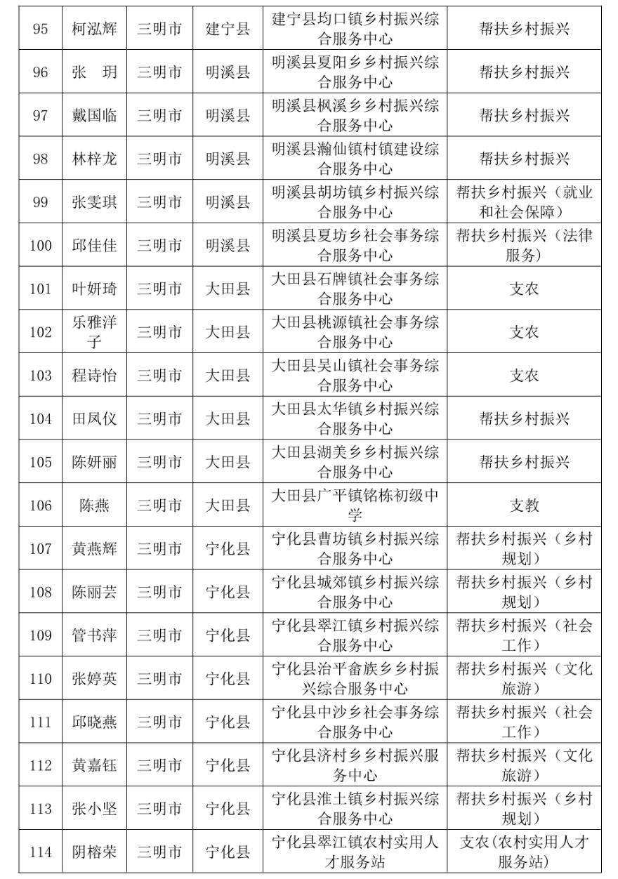
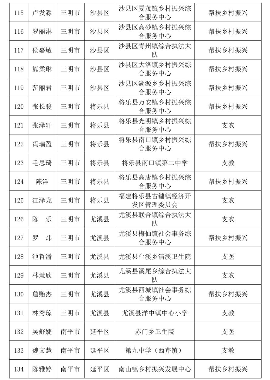
日前,福建省人力资源和社会保障厅办公室发布关于公布2025年高校毕业生“三支一扶”计划年度考核优秀和期满考核优秀人员名单的通知。

经由各地考核、公示
年度考核优秀395人
(其中:省级289人,市级106人)
期满考核优秀382人
(其中:省级272人,市级110人)
一起来看↓
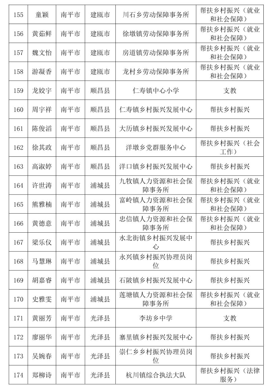
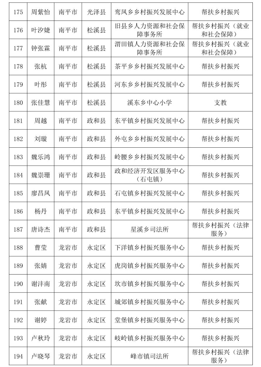
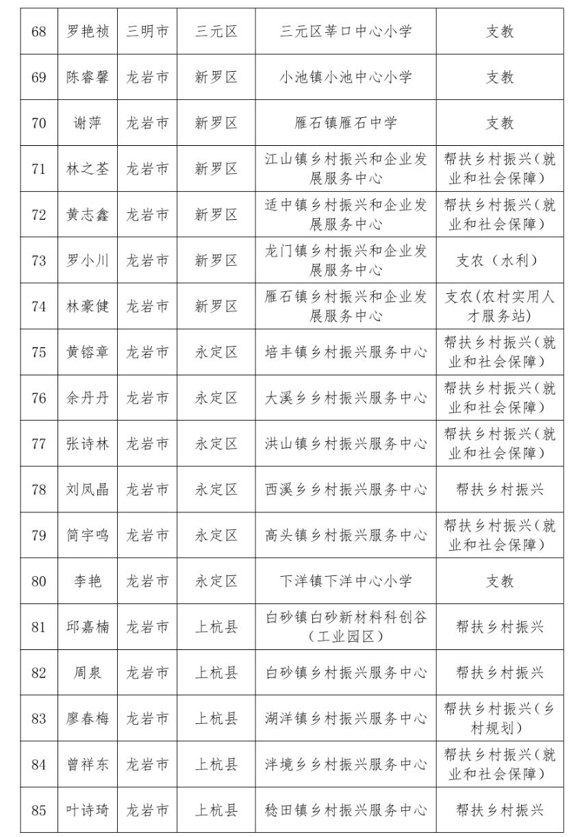
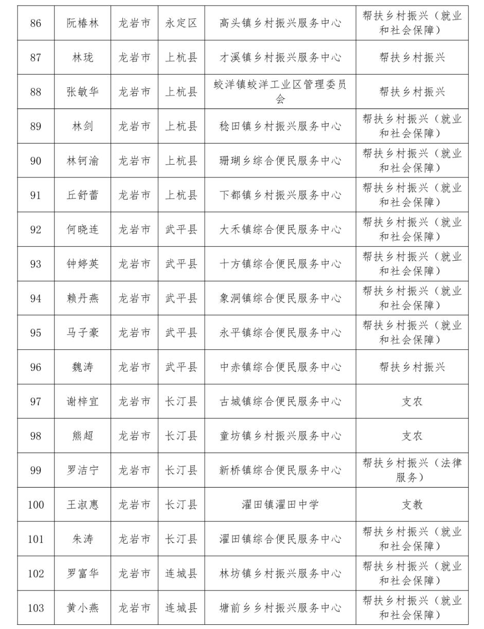
2025年省级高校毕业生
“三支一扶”计划
年度考核优秀人员名单
(289人)















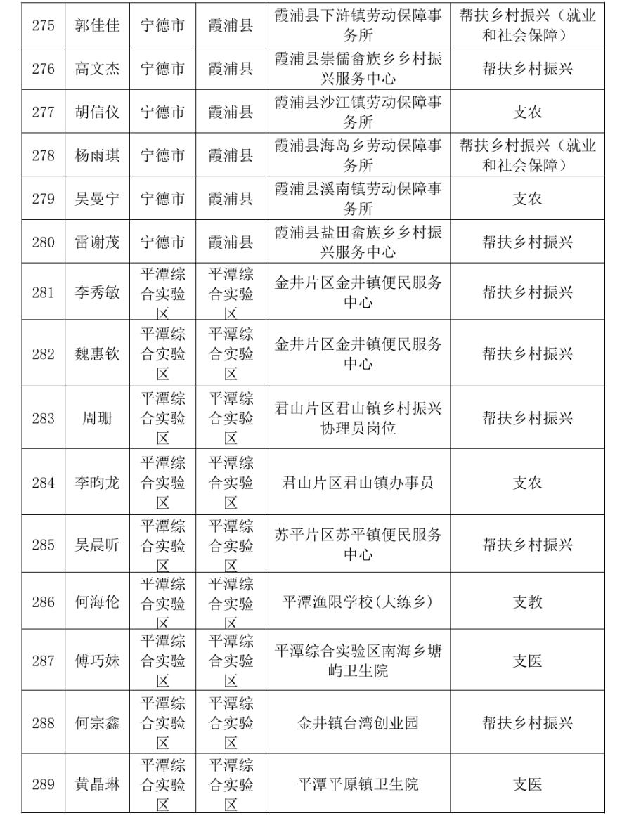
2025年市级高校毕业生
“三支一扶”计划年度
考核优秀人员名单
(106人)







2025年省级高校毕业生
“三支一扶”计划
期满考核优秀人员名单
(272人)
















2025年市级高校毕业生
“三支一扶”计划
期满考核优秀人员名单
(110人)







①凡本网注明“来源:福州新闻网”的所有文字、图片和视频,版权均属福州新闻网所有,任何媒体、网站或个人未经本网协议授权不得转载、链接、转贴或以其他方式复制发表。已经被本网协议授权的媒体、网站,在下载使用时必须注明“来源:福州新闻网”,违者本网将依法追究责任。
②本网未注明“来源:福州新闻网”的文/图等稿件均为转载稿,本网转载出于传递更多信息之目的,并不意味着赞同其观点或证实其内容的真实性。如其他媒体、网站或个人从本网下载使用,必须保留本网注明的“来源”,并自负版权等法律责任。如擅自篡改为“来源:福州新闻网”,本网将依法追究责任。如对文章内容有疑议,请及时与我们联系。
③ 如本网转载涉及版权等问题,请作者在两周内速来电或来函与福州新闻网联系。