



福建省人民政府关于2024年度省科学技术奖励的决定
闽政文〔2025〕263号
各市、县(区)人民政府,平潭综合实验区管委会,省人民政府各部门、各直属机构,各大企业,各高等院校:
为深入贯彻落实习近平新时代中国特色社会主义思想,全面落实党的二十大和二十届三中、四中全会精神,大力实施创新驱动发展战略,加快建设科技强省,根据《福建省科学技术奖励办法》的有关规定,省科学技术奖励委员会组织对2024年度福建省科学技术奖进行评审,经研究,决定对2024年度在科学技术进步活动中做出重要贡献的科学技术人员和组织给予奖励。具体如下:
一、授予厦门大学焦念志、郑兰荪福建省科学技术重大贡献奖。
二、授予“炔烃转化的选择性控制及其在结构多样性杂环化合物合成中的应用”等4项成果福建省自然科学奖一等奖,授予“无穷维李代数、顶点代数及其量子形变”等7项成果福建省自然科学奖二等奖,授予“面向视觉人物理解的鲁棒表征学习理论与方法”等12项成果福建省自然科学奖三等奖。
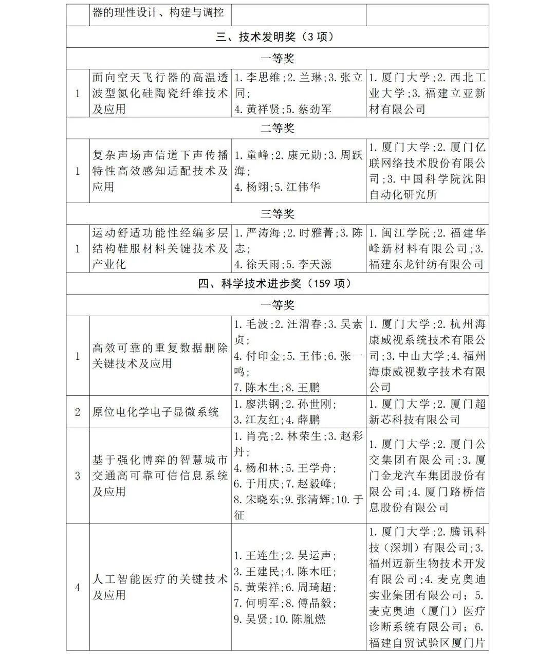
三、授予“面向空天飞行器的高温透波型氮化硅陶瓷纤维技术及应用”1项成果福建省技术发明奖一等奖,授予“复杂声场声信道下声传播特性高效感知适配技术及应用”1项成果福建省技术发明奖二等奖,授予“运动舒适功能性经编多层结构鞋服材料关键技术及产业化”1项成果福建省技术发明奖三等奖。
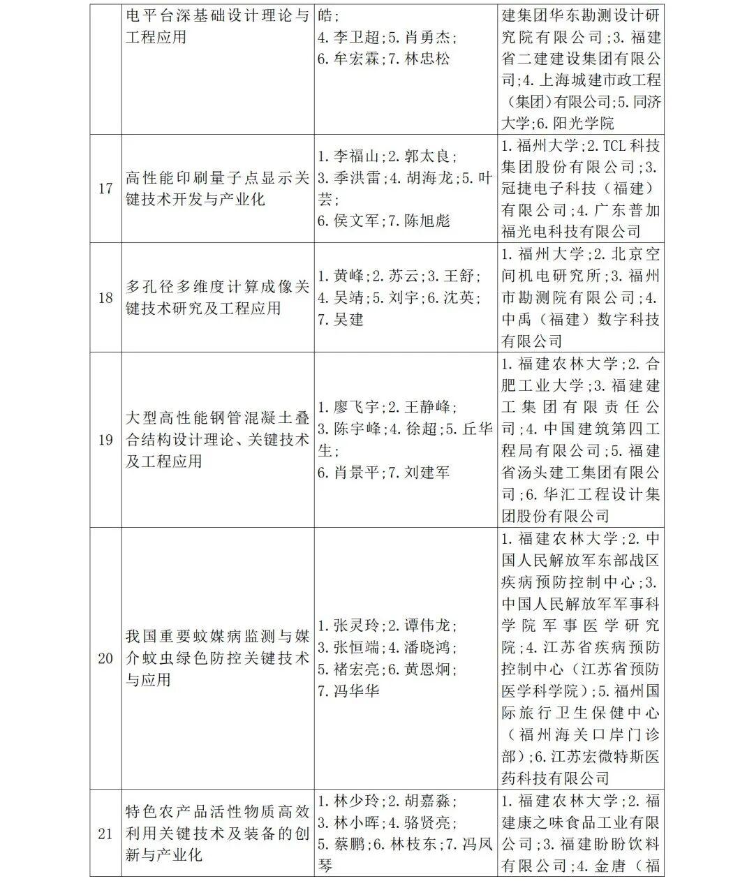
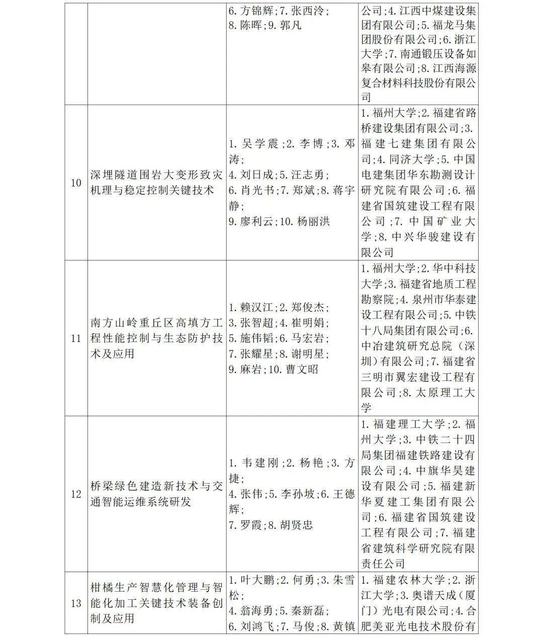
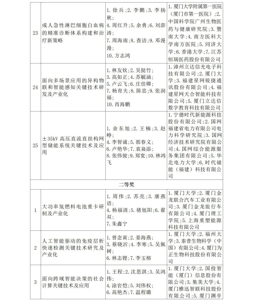
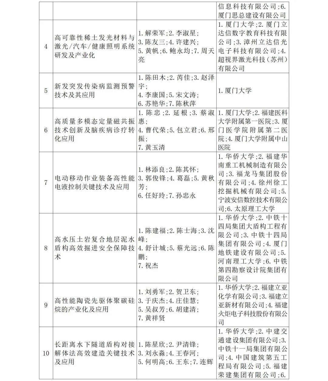
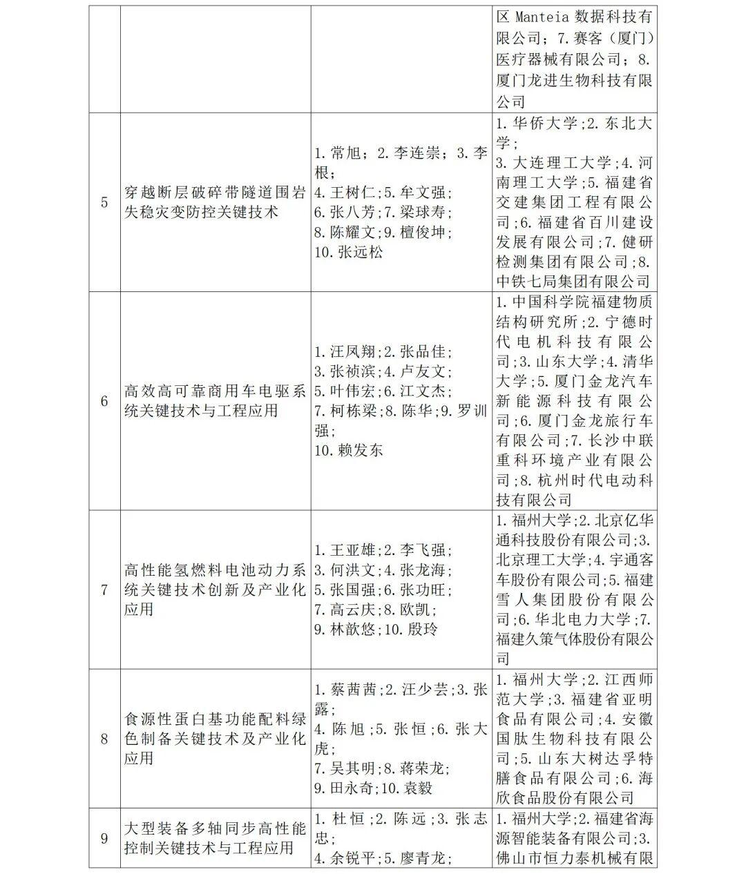
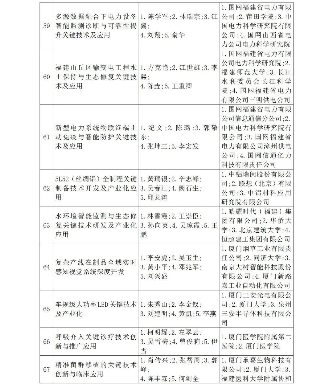
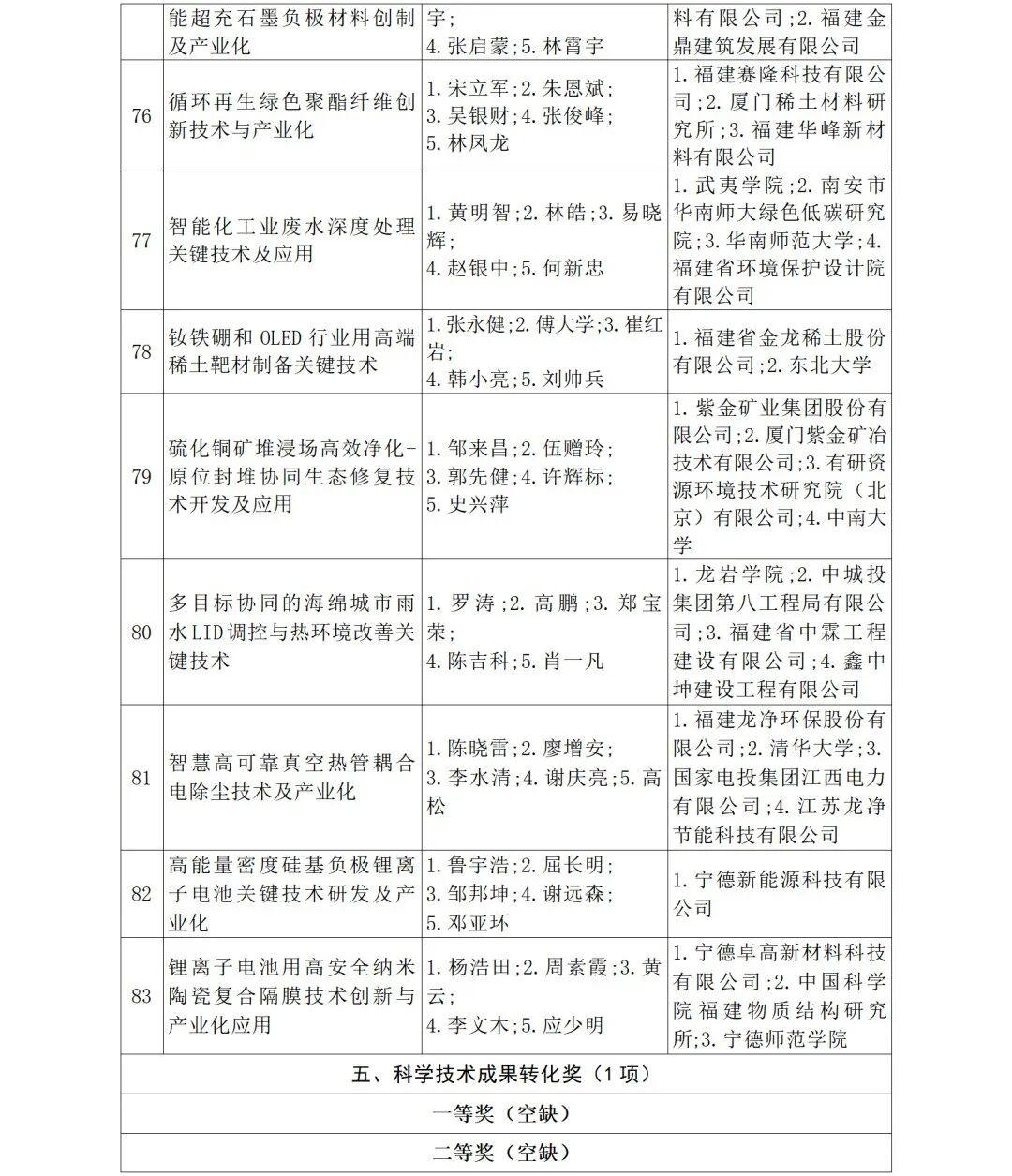
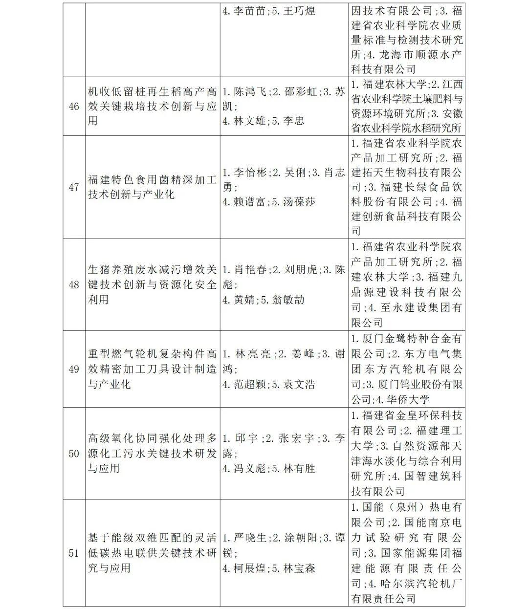
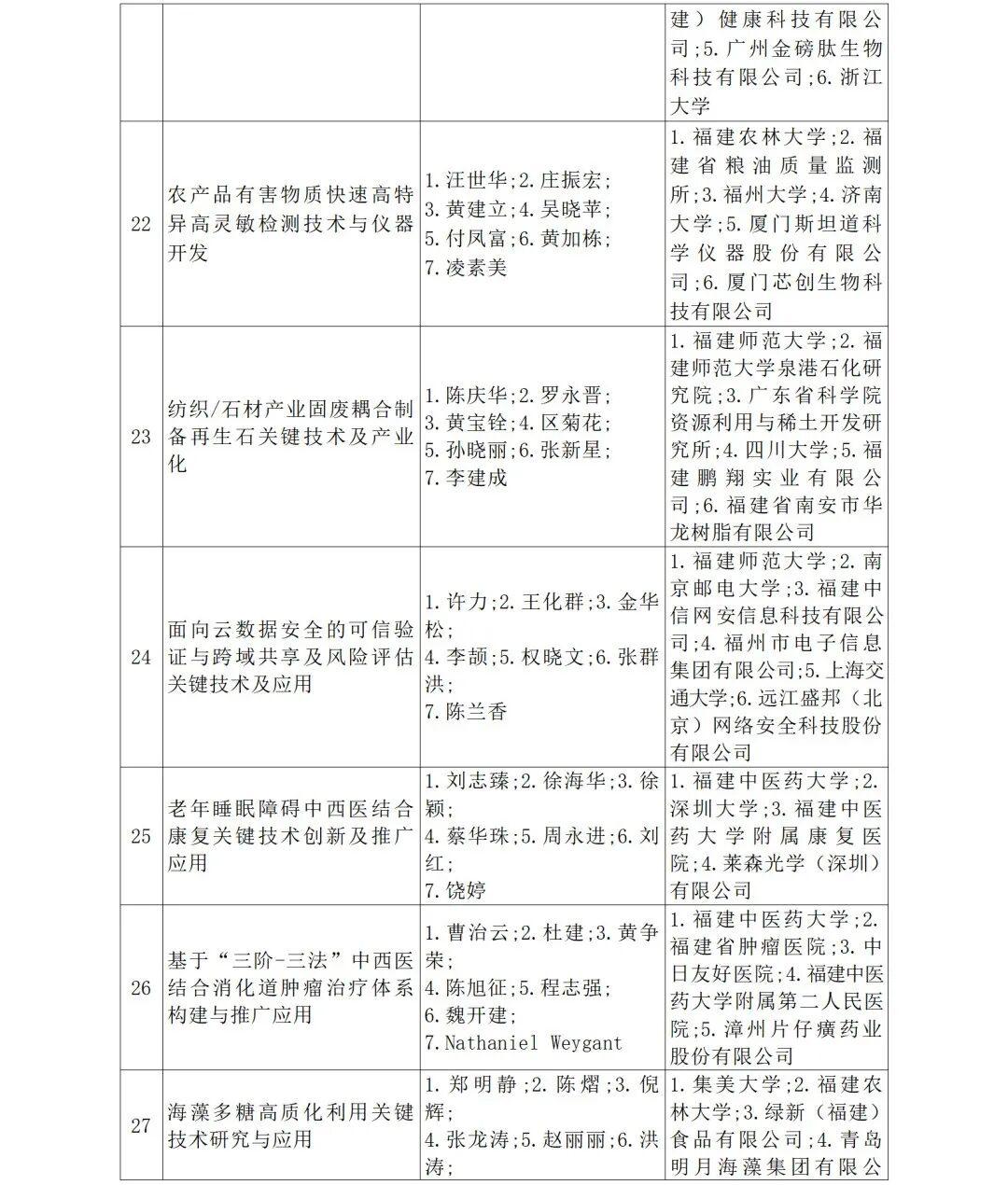
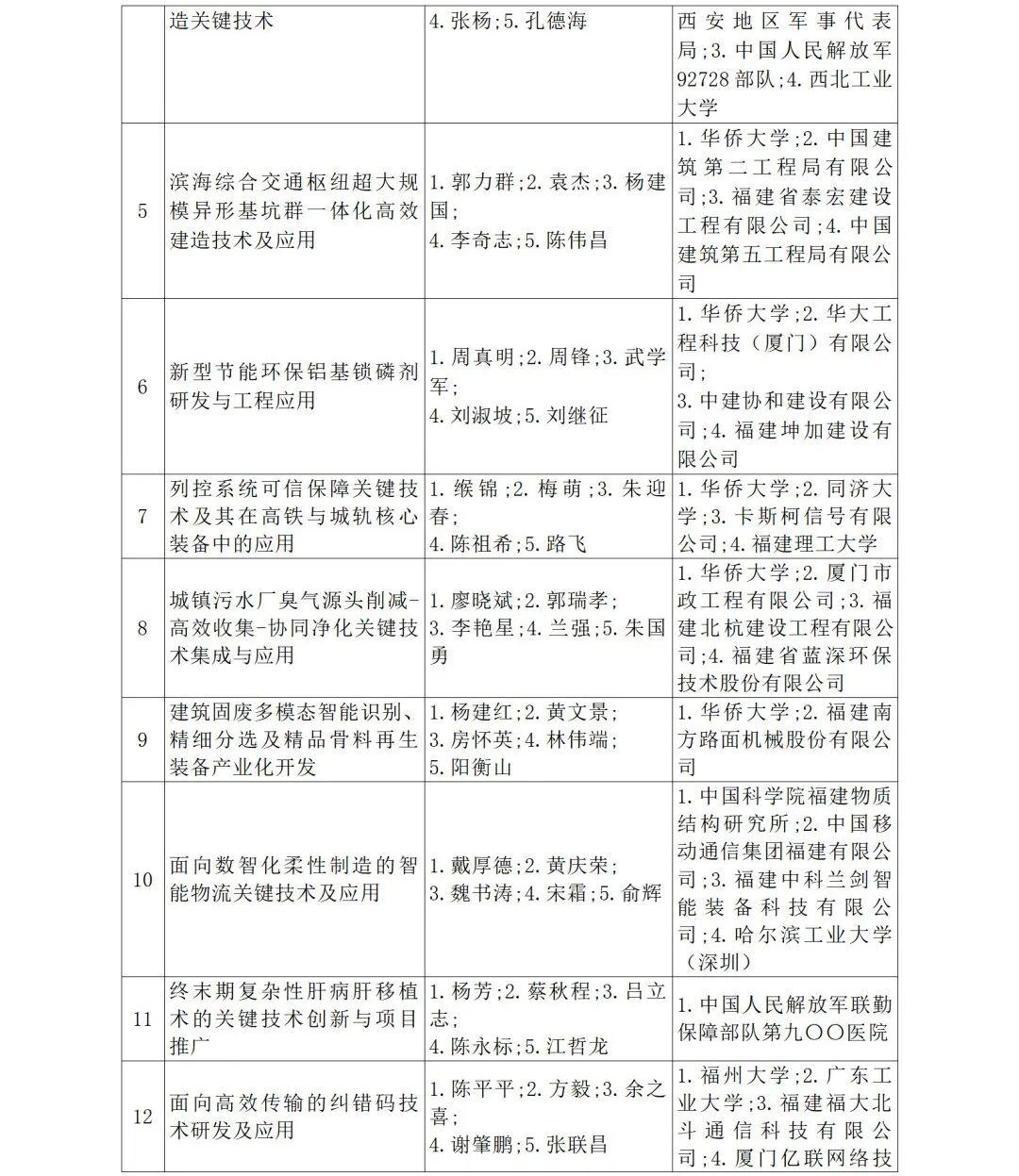
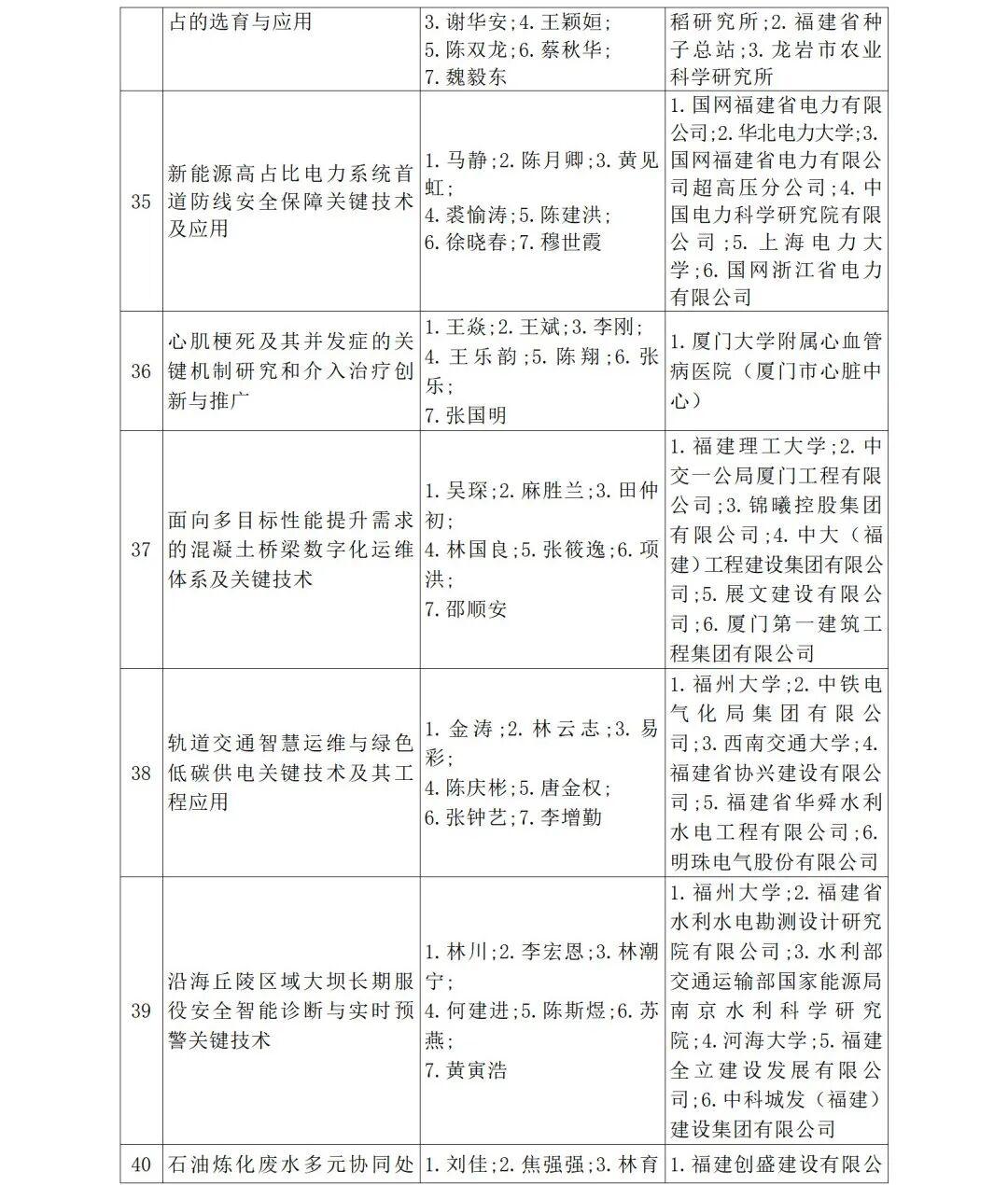
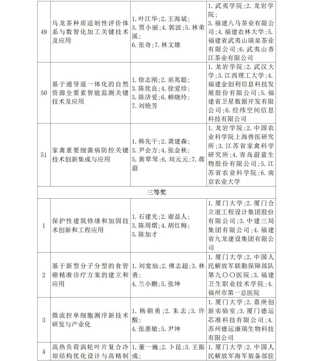
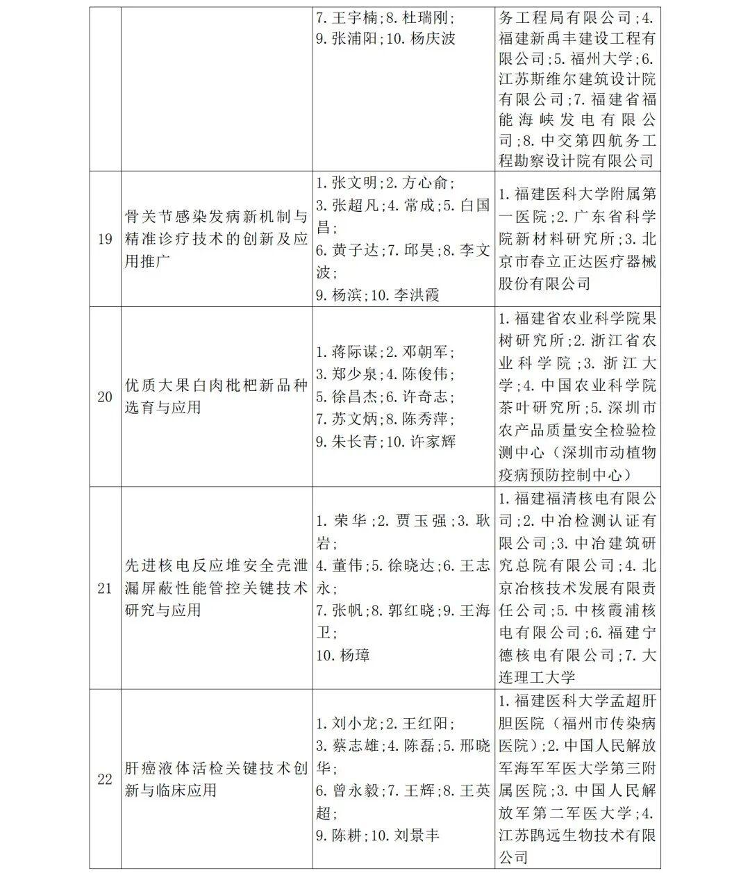
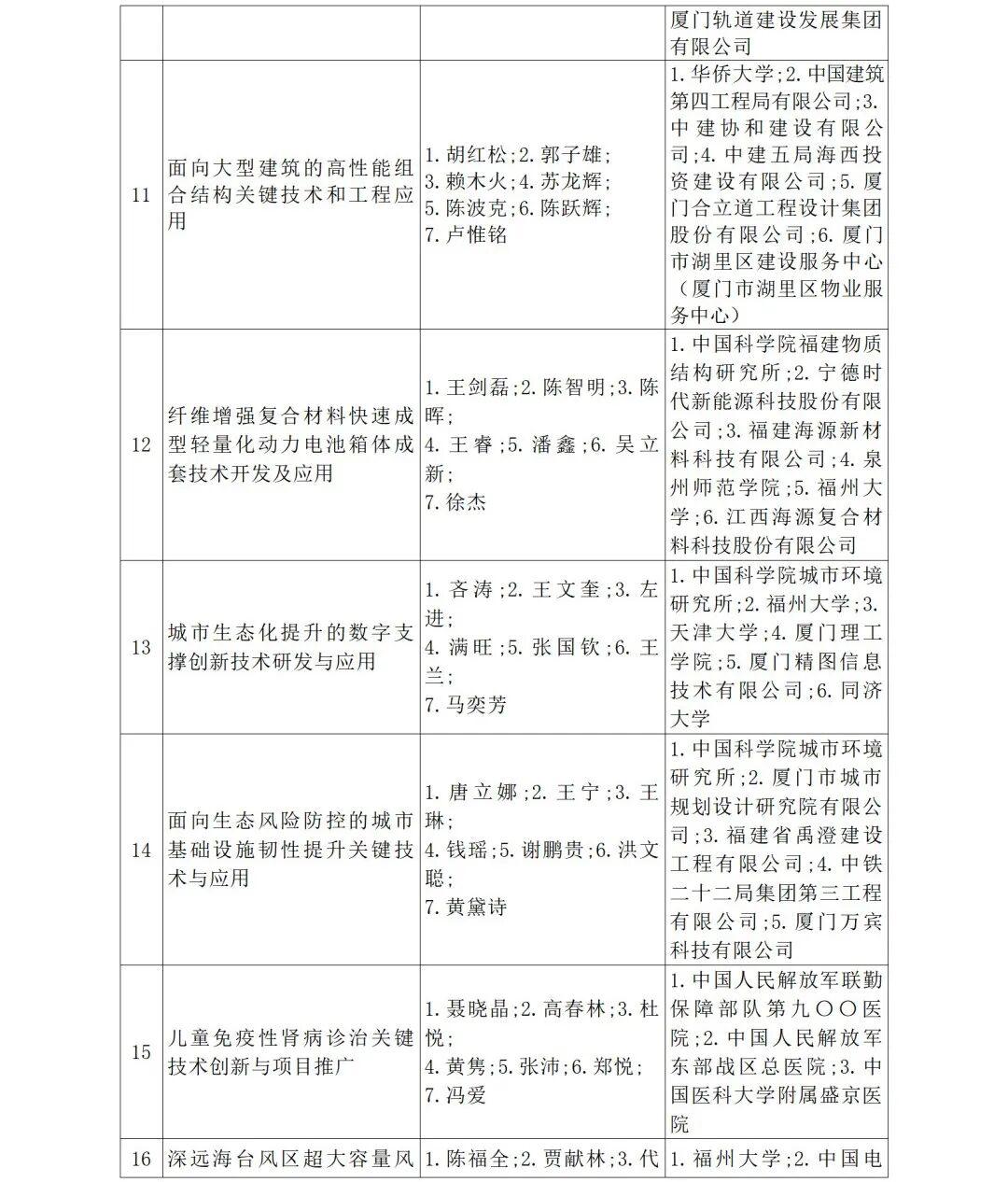
四、授予“高效可靠的重复数据删除关键技术及应用”等25项成果福建省科学技术进步奖一等奖,授予“大功率氢燃料电池重卡研制及产业化”等51项成果福建省科学技术进步奖二等奖,授予“保护性建筑修缮和加固技术创新和工程应用”等83项成果福建省科学技术进步奖三等奖。
五、授予“矽卡岩型磁铁矿资源高效选矿技术开发及伴生资源综合利用”1项成果福建省科学技术成果转化奖三等奖。
六、授予张久俊(Jiujun Zhang)、葛杰夫(Geoffrey Michael Gurr)、张爱强(Aiqiang Zhang)福建省国际科学技术合作奖。
希望获奖集体和个人珍惜荣誉,再接再厉,再创佳绩。全省科技工作者要认真贯彻落实习近平总书记关于科技创新的重要论述,按照省委十一届九次全会部署要求,坚持“四个面向”,着力加强基础研究和应用基础研究,努力攻克关键核心技术,形成标志性重大科技成果,全力促进科技成果转化应用,大力推动科技创新和产业创新深度融合,助力构建现代化产业体系,推动新质生产力发展,为奋力谱写中国式现代化福建篇章作出新的更大贡献。
附件:2024年度福建省科学技术奖获奖名单
福建省人民政府
2025年11月24日
(此件主动公开)
①凡本网注明“来源:福州新闻网”的所有文字、图片和视频,版权均属福州新闻网所有,任何媒体、网站或个人未经本网协议授权不得转载、链接、转贴或以其他方式复制发表。已经被本网协议授权的媒体、网站,在下载使用时必须注明“来源:福州新闻网”,违者本网将依法追究责任。
②本网未注明“来源:福州新闻网”的文/图等稿件均为转载稿,本网转载出于传递更多信息之目的,并不意味着赞同其观点或证实其内容的真实性。如其他媒体、网站或个人从本网下载使用,必须保留本网注明的“来源”,并自负版权等法律责任。如擅自篡改为“来源:福州新闻网”,本网将依法追究责任。如对文章内容有疑议,请及时与我们联系。
③ 如本网转载涉及版权等问题,请作者在两周内速来电或来函与福州新闻网联系。