



近日,福建一批单位正在招聘,一起来看。
招聘速览
福建省气象局所属事业单位公开招聘气象类本科及以上学历人才44名
福建博物院公开招聘高层次人才2名
福建艺术职业学院招聘高层次人才13名
三明市水利工程质量技术站公开招聘专业技术人员1名
三明市康复疗养院公开招聘专业技术人员1名
龙岩市文学艺术界联合会公开招聘专业技术人员1名
莆田市荔城区环境信息中心公开招聘工作人员1名
宁德师范学院附属宁德市医院招聘紧缺急需及高层次人才21名
宁德市市直医疗机构招聘紧缺急需及高层次人才31名
福建省气象局所属事业单位公开招聘气象类本科及以上学历人才44名
招聘岗位



报名时间
2025年11月5日8:00至2025年11月20日18:00
报名方式
请在规定的报名时间将报名材料以附件形式发送至fjqxj10@163.com,报名邮件的主题和附件的文件名请务必统一格式为“报考单位-姓名-学历-专业-届别”。每位报考人员只能报考1个岗位。
福建博物院公开招聘高层次人才2名
招聘岗位

报名时间
2025年11月12日至2025年11月26日
报名方式
符合条件的应聘人员请将报名所需材料压缩打包,以“姓名+高层次人才+岗位名称”命名,以附件形式发送至福建博物院人事部邮箱(fjbwy83757671@163.com)。
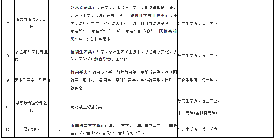
福建艺术职业学院招聘高层次人才13名
招聘岗位


报名时间
即日起至2025年12月31日
报名方式
本次招聘采取网络邮件报名的方式进行,符合条件的报考者将本人的材料以“2025年高层次报名+姓名+岗位序号+岗位名称”方式命名打包,以附件形式发送电子邮件到指定邮箱(fjyxrsk@163.com),并主动与学校人事处电话联系,以确认材料是否成功接收。
联系方式
地址:
福州市闽侯甘蔗街道学院路8号,福建艺术职业学院人事处
电话:
0591-38268010
联系人:
王老师
三明市水利工程质量技术站公开招聘专业技术人员1名
招聘岗位

报名时间
2025年11月19日8:00起至2025年11月25日17:30
报名方式
本次考试采取网上报名的方式进行,符合条件的报考者于报名截止时间前登录福建就业网首页“事业单位公开招聘”模块,完成个人注册并选择符合条件的岗位报名。
三明市康复疗养院公开招聘专业技术人员1名
招聘岗位

报名时间
2025年11月19日8:00至2025年11月26日17:30
报名方式
本次考试采取网上报名的方式进行,符合条件的报考者于报名截止时间前登录福建就业网首页“事业单位公开招聘”模块,完成个人注册并选择符合条件的岗位报名。
龙岩市文学艺术界联合会公开招聘专业技术人员1名
招聘岗位

报名时间
2025年11月20日8:00至12月3日17:30
报名方式
网络报名。报考者下载并填写《闽西书画院公开招聘专业技术人员既往业绩登记表》《诚信报考承诺书》(附件2、3),与本人身份证、户口本、学历学位证书以及招考岗位要求的其它证书、证明材料等扫描件一同发送至报名邮箱:mxshybgs@126.com,文件名为“报考岗位+姓名”,报考人员所留联系方式应准确无误并确保招聘期间保持通畅。
现场报名。选择现场报名的报考者,请于2025年12月1日至12月3日(上午8:00-12:00,下午2:30-5:30)前往闽西书画院进行现场报名和资格审查。
莆田市荔城区环境信息中心公开招聘工作人员1名
招聘岗位

报名时间
即日起至2025年11月26日17:00
报名方式
现场报名
莆田市城厢区荔城中大道2169号市政府1号楼121室(莆田市生态环境局办公室),联系电话:0594-2688958(工作日上午8:00—12:00,下午14:30—17:30)。
宁德师范学院附属宁德市医院招聘紧缺急需及高层次人才21名
招聘岗位

报名方式
线上报名时间:2025年11月10日—11月25日
报名方式:报名人员须在报名时间截止前将本人的有关材料的扫描件以压缩包的形式发送至邮箱ndsyyrsk@163.com,邮件标题及附件名称以“2026年公开招聘+姓名+应聘岗位”方式命名。
线下报名时间:2025年11月29日13:00—14:00
报名地点:福建医科大学乌山校区行政楼东201(福建省福州市交通路88号)。
宁德市市直医疗机构招聘紧缺急需及高层次人才31名
招聘岗位

报名方式
线上报名时间:2025年11月12日—11月27日
报名方式:报名人员须在报名时间截止前将本人的有关材料的扫描件以压缩包的形式发送至邮箱fjmdyyrs@126.com,邮件标题及附件名称须以“2026年公开招聘+姓名+应聘岗位”方式命名。
线下报名时间:2025年11月29日14:20—15:20
报名地点:福建医科大学乌山校区(福州市交通路88号)F11教室(协和厅)。
①凡本网注明“来源:福州新闻网”的所有文字、图片和视频,版权均属福州新闻网所有,任何媒体、网站或个人未经本网协议授权不得转载、链接、转贴或以其他方式复制发表。已经被本网协议授权的媒体、网站,在下载使用时必须注明“来源:福州新闻网”,违者本网将依法追究责任。
②本网未注明“来源:福州新闻网”的文/图等稿件均为转载稿,本网转载出于传递更多信息之目的,并不意味着赞同其观点或证实其内容的真实性。如其他媒体、网站或个人从本网下载使用,必须保留本网注明的“来源”,并自负版权等法律责任。如擅自篡改为“来源:福州新闻网”,本网将依法追究责任。如对文章内容有疑议,请及时与我们联系。
③ 如本网转载涉及版权等问题,请作者在两周内速来电或来函与福州新闻网联系。