



11月18日,福建省教育厅发布关于第十届高等学校科学研究优秀成果奖(人文社会科学)福建省地方高校拟推荐成果名单的公示,一起来看——

根据《教育部办公厅关于第十届教育部科学研究优秀成果奖(人文社会科学)申报工作的通知》(教社科厅函〔2025〕12号)要求,经学校推荐、专家评审等程序,现将我省地方高校97项拟推荐成果名单(见附件)予以公示。
公示时间:2025年11月18日至11月24日。
公示期内,任何单位或个人认为公示成果存在学术不端问题或申报中存在弄虚作假问题,均可以书面形式实名向省教育厅提出异议。以单位名义反映的,须在异议材料上加盖本单位公章,并写明联系人姓名和联系方式。以个人名义反映的,须提供本人真实姓名、身份证号码和联系方式(我们将为反映人保密)。以下异议不予受理:1.非实名提出的异议;2.未提交相关证明材料的异议;3.不属于学术不端、弄虚作假行为的异议。
联系电话:0591-87091525、87091349
通讯地址:福州市鼓楼区鼓屏路162号省教育厅思政处
邮政编码:350003
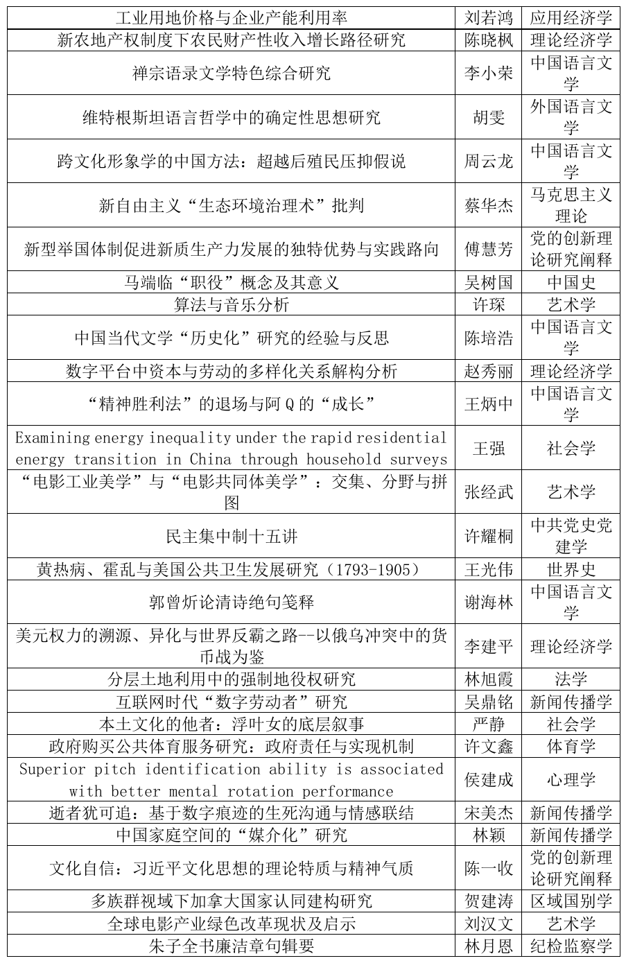
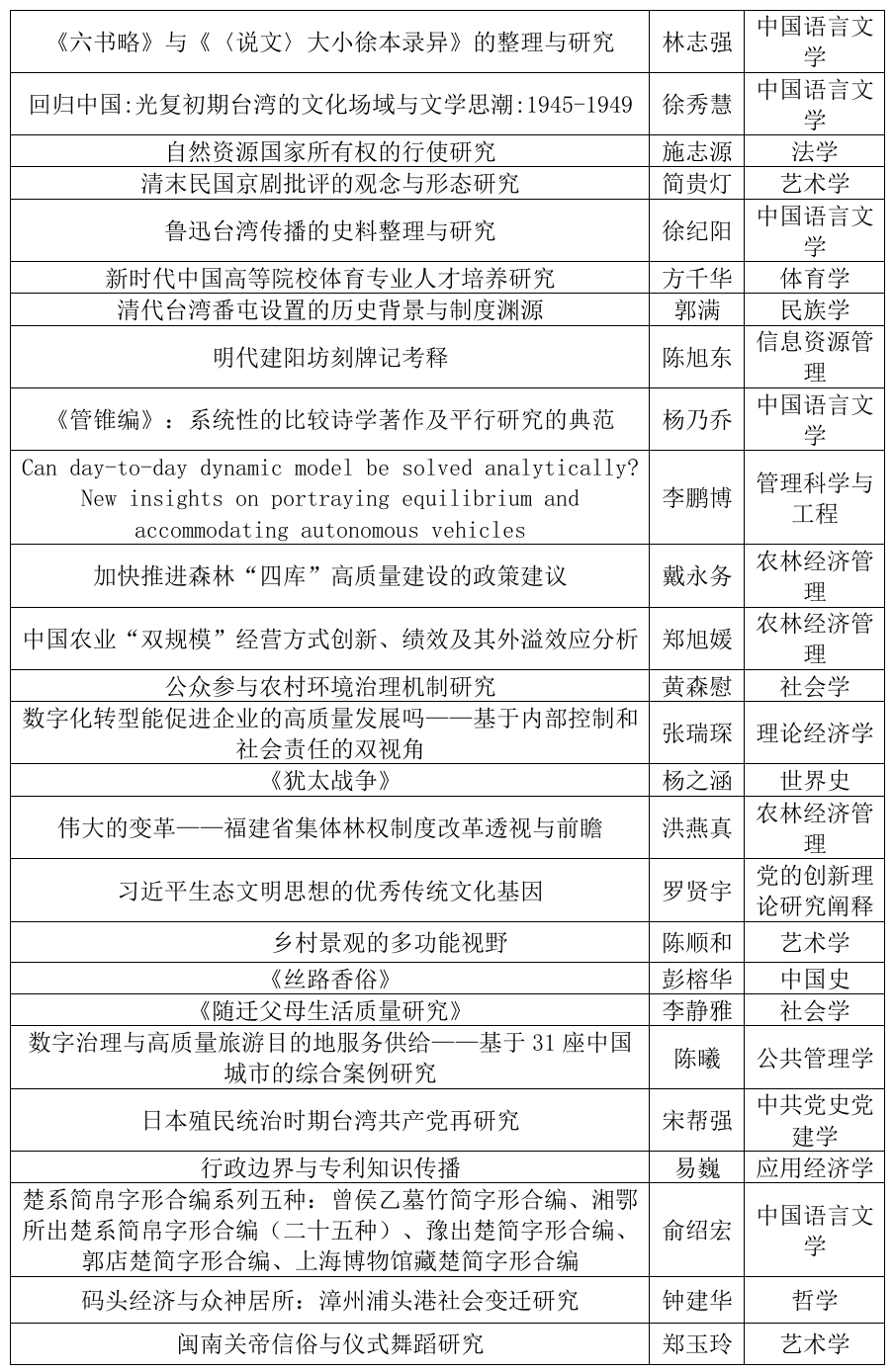
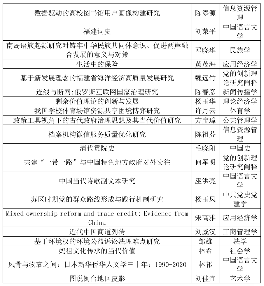
附件:第十届高等学校科学研究优秀成果奖(人文社会科学)福建省地方高校拟推荐成果名单
福建省教育厅
2025年11月18日
具体名单如下 ↓




①凡本网注明“来源:福州新闻网”的所有文字、图片和视频,版权均属福州新闻网所有,任何媒体、网站或个人未经本网协议授权不得转载、链接、转贴或以其他方式复制发表。已经被本网协议授权的媒体、网站,在下载使用时必须注明“来源:福州新闻网”,违者本网将依法追究责任。
②本网未注明“来源:福州新闻网”的文/图等稿件均为转载稿,本网转载出于传递更多信息之目的,并不意味着赞同其观点或证实其内容的真实性。如其他媒体、网站或个人从本网下载使用,必须保留本网注明的“来源”,并自负版权等法律责任。如擅自篡改为“来源:福州新闻网”,本网将依法追究责任。如对文章内容有疑议,请及时与我们联系。
③ 如本网转载涉及版权等问题,请作者在两周内速来电或来函与福州新闻网联系。