



近日,福建一批事业单位正在招聘,一起来看↓↓↓
招聘速览
中共福建省委党校(福建行政学院)面向社会招聘教研人员5名
莆田市第一医院面向社会公开招聘硕博学生15名
三明市水利局直属事业单位公开选聘工作人员2名
延平区事业单位面向社会公开招聘紧缺急需专业工作人员28名
中共福建省委党校(福建行政学院)面向社会招聘教研人员5名
招聘岗位

报名时间
2025年10月30日至11月14日
报名方式
符合条件的应聘人员请于报名截止之日前将报名材料电子版打包并以“应聘岗位—姓名”方式命名,发送至邮箱:zzrsc@fjdx.gov.cn,逾期不予受理。报名材料中不得含有涉密内容
详情点击
2025年中共福建省委党校(福建行政学院)教研岗位招聘方案(二)
莆田市第一医院面向社会公开招聘硕博学生15名
招聘岗位

报名时间
2025年10月27日起至11月23日18:00
报名方式
登录福建“海纳百川”人才网引进生专区注册报名
详情点击
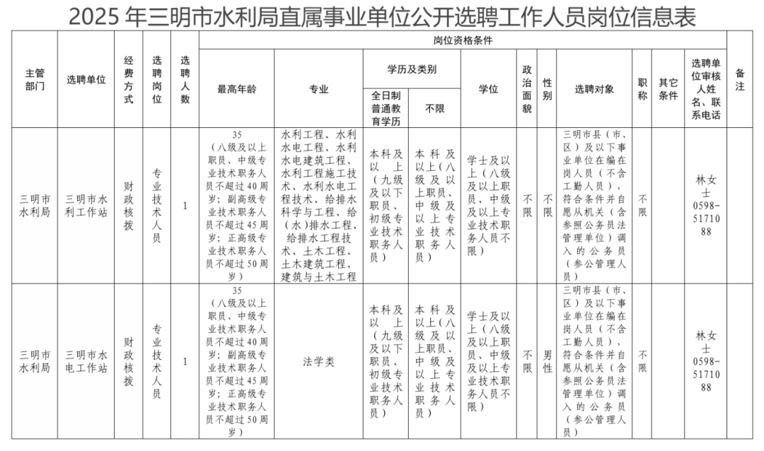
三明市水利局直属事业单位公开选聘工作人员2名
招聘岗位

报名时间
2025年11月3日至11月7日(正常上班时间:8:00—12:00,14:30—17:30)
报名方式
现场报名。报名地点、联系人及联系电话:三明市水利局办公室(三明市三元区杜鹃新村23幢506室);联系人:林女士;联系电话:0598-5171088
详情点击
三明市水利局关于直属事业单位2025年公开选聘工作人员的通告
延平区事业单位面向社会公开招聘紧缺急需专业工作人员28名
招聘岗位

报名时间
2025年11月5日9:00至11月20日17:00
报名方式
网上报名。符合条件的报考者于报名截止时间前,通过福建就业网首页“事业单位公开招聘”模块——福建省事业单位公开招聘服务平台(以下简称“服务平台”),按服务平台要求进行网上报名
详情点击
(来源:福建省人力资源和社会保障厅、莆田市第一医院、三明市人力资源和社会保障局、延平区人力资源和社会保障局)
①凡本网注明“来源:福州新闻网”的所有文字、图片和视频,版权均属福州新闻网所有,任何媒体、网站或个人未经本网协议授权不得转载、链接、转贴或以其他方式复制发表。已经被本网协议授权的媒体、网站,在下载使用时必须注明“来源:福州新闻网”,违者本网将依法追究责任。
②本网未注明“来源:福州新闻网”的文/图等稿件均为转载稿,本网转载出于传递更多信息之目的,并不意味着赞同其观点或证实其内容的真实性。如其他媒体、网站或个人从本网下载使用,必须保留本网注明的“来源”,并自负版权等法律责任。如擅自篡改为“来源:福州新闻网”,本网将依法追究责任。如对文章内容有疑议,请及时与我们联系。
③ 如本网转载涉及版权等问题,请作者在两周内速来电或来函与福州新闻网联系。