



省教育厅日前印发《关于公布首批基础学科拔尖学生培养基地立项名单的通知》,确定首批基础学科拔尖学生培养基地16项。
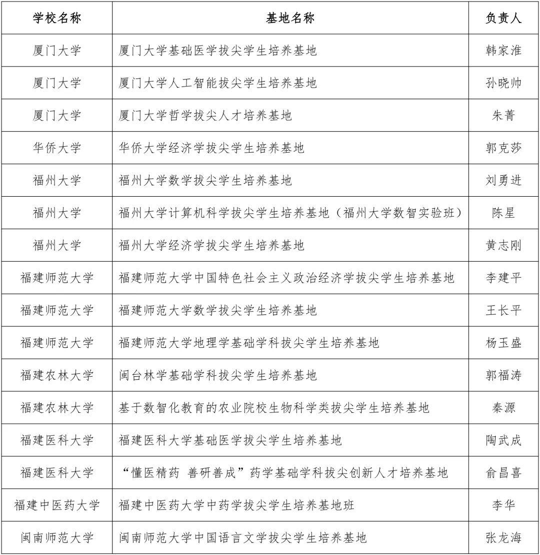
福建省首批基础学科拔尖学生培养基地立项名单

通知要求,各基地建设高校要切实加强统筹规划与全过程管理,强化部门协同联动,加强教学资源保障,充分发挥基地作为基础学科拔尖人才培养平台的作用。要加强“三制”(书院制、导师制、学分制)融通的育人模式创新改革,深化科教协同育人,推动本研贯通培养,完善动态进出机制,全面提升拔尖人才自主培养质量。要充分发挥基地示范引领作用,探索拔尖人才培养的新模式、新路径,并及时做好阶段性总结与经验推广。
①凡本网注明“来源:福州新闻网”的所有文字、图片和视频,版权均属福州新闻网所有,任何媒体、网站或个人未经本网协议授权不得转载、链接、转贴或以其他方式复制发表。已经被本网协议授权的媒体、网站,在下载使用时必须注明“来源:福州新闻网”,违者本网将依法追究责任。
②本网未注明“来源:福州新闻网”的文/图等稿件均为转载稿,本网转载出于传递更多信息之目的,并不意味着赞同其观点或证实其内容的真实性。如其他媒体、网站或个人从本网下载使用,必须保留本网注明的“来源”,并自负版权等法律责任。如擅自篡改为“来源:福州新闻网”,本网将依法追究责任。如对文章内容有疑议,请及时与我们联系。
③ 如本网转载涉及版权等问题,请作者在两周内速来电或来函与福州新闻网联系。