



关于2025年福建省普通高校招生录取结果查询方式和查询时间的公告
福建省2025年普通高校招生录取工作已全面展开。为方便考生及时查询录取结果,现将录取结果的查询方式及各批次录取结果公布时间公告如下:
一、查询方式
(1)福建省教育考试院官方网站(www.eeafj.cn)。
(2)招生院校官方网站。
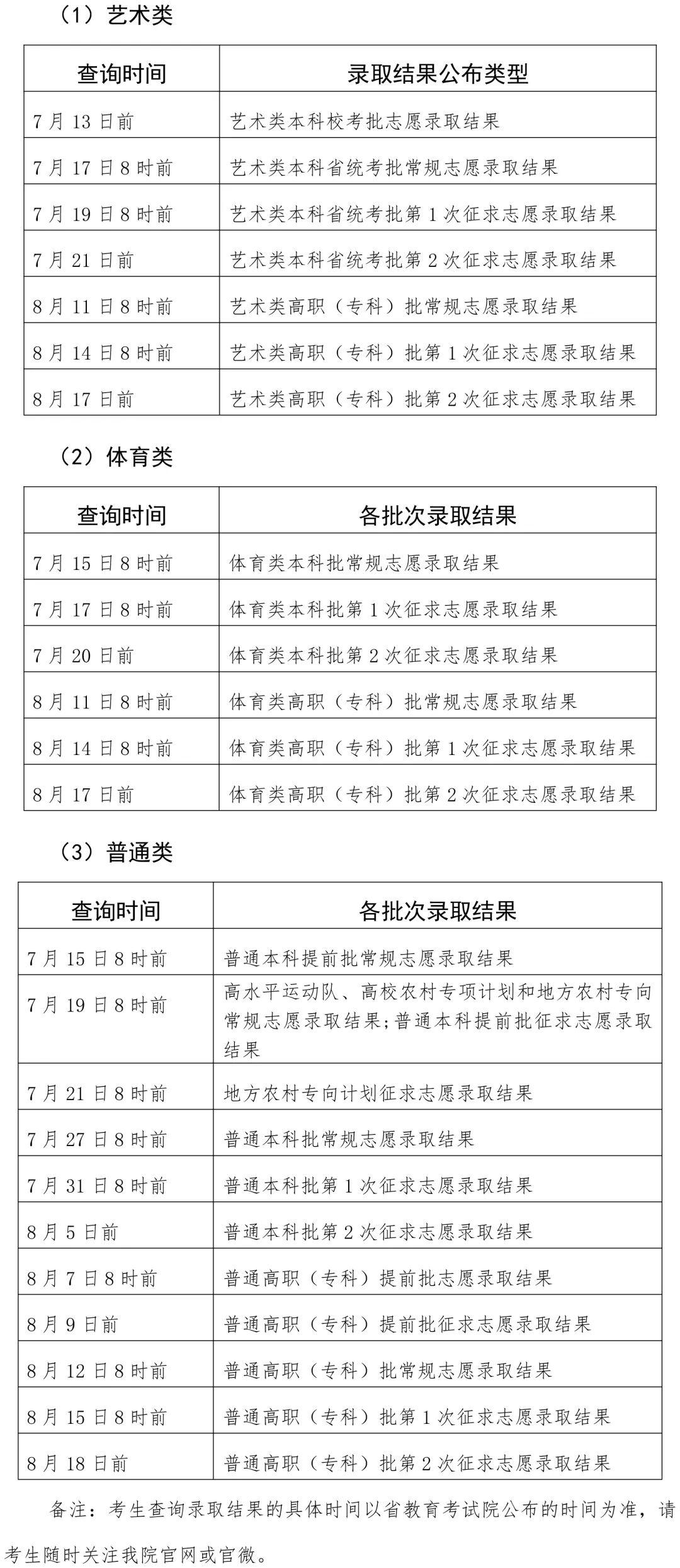
二、录取结果查询时间及类型

①凡本网注明“来源:福州新闻网”的所有文字、图片和视频,版权均属福州新闻网所有,任何媒体、网站或个人未经本网协议授权不得转载、链接、转贴或以其他方式复制发表。已经被本网协议授权的媒体、网站,在下载使用时必须注明“来源:福州新闻网”,违者本网将依法追究责任。
②本网未注明“来源:福州新闻网”的文/图等稿件均为转载稿,本网转载出于传递更多信息之目的,并不意味着赞同其观点或证实其内容的真实性。如其他媒体、网站或个人从本网下载使用,必须保留本网注明的“来源”,并自负版权等法律责任。如擅自篡改为“来源:福州新闻网”,本网将依法追究责任。如对文章内容有疑议,请及时与我们联系。
③ 如本网转载涉及版权等问题,请作者在两周内速来电或来函与福州新闻网联系。