



2025年“五一”假期从5月1日至5日,为期5天,7座及以下小型客车免收高速通行费。

节日期间,群众探亲访友、旅行出游需求强烈,农村郊游、耕作活动频繁,加之正值物流运输旺季,假期面临多降雨天气影响,道路交通安全风险加大。福建公安交警提示:关注天气变化,合理规划行程,注意错峰避堵,安全文明出行。
假期天气状况
“五一”假期,福建天气整体呈“先晴后雨”趋势,以阴雨、阵雨或雷阵雨天气为主,5月3日至4日有明显强降水。
事故主要特点
近3年“五一”假期,高速公路交通事故主要肇因(含加重事故后果):疲劳驾驶、分心驾驶、超员、超速行驶、不系安全带、违规变更车道。须重点防范发生事故或故障后人员未及时撤离路面造成二次事故。国省道交通事故主要肇因:违法超车、机动车未依法让行、无证驾驶、逆行、未保持安全车距。凌晨、午后、夜间等时段事故高发,超员、超速行驶和疲劳、分心驾驶风险较大。
道路通行状况
“五一”假期,全省交通出行呈现“总体流量高、自驾占比高、新能源汽车出行增多、拥堵路段多点分布”特点,高速公路、城市出入口、旅游景点周边道路将迎来较大车流量。
高速公路通行预测

据研判,假期全省高速公路出入口(含省际)日均流量将超过480万辆次,60%以上的游客将提前出发开启假期旅程,出游时间在3天及以上的占比超过50%,但受降雨天气影响区域,出行交通流量可能有所波动。

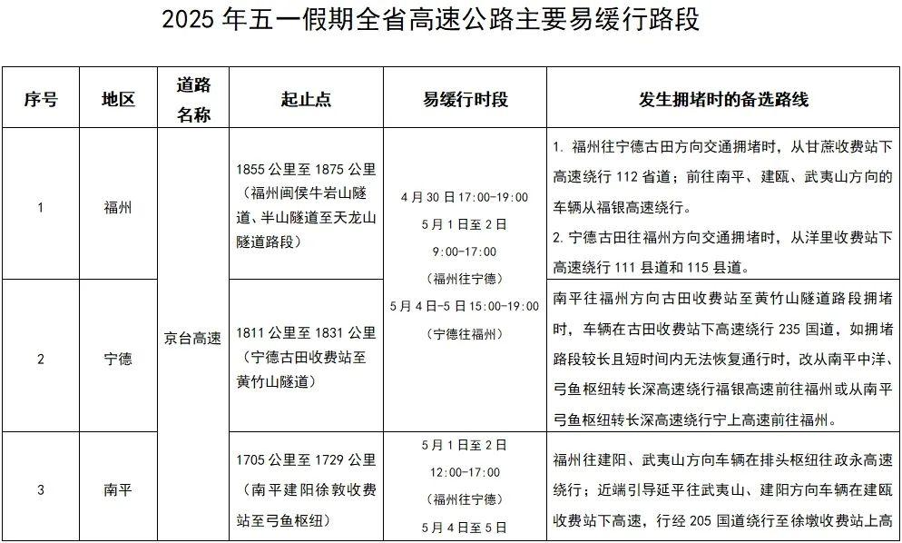
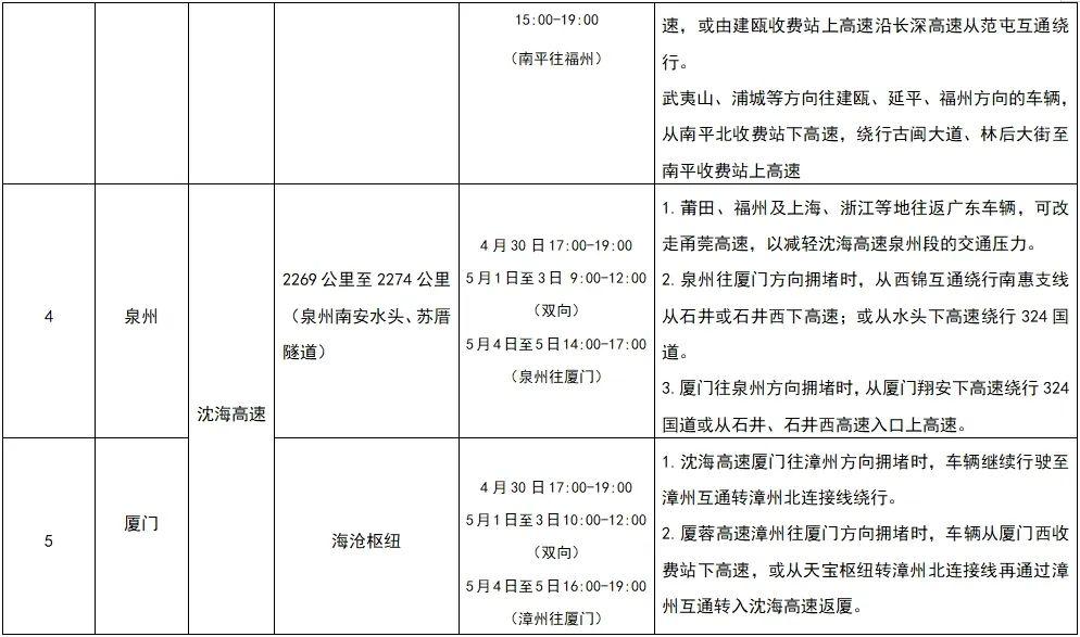
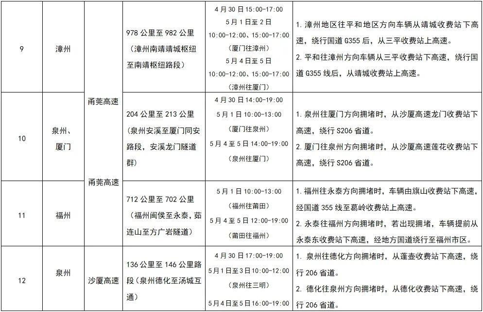
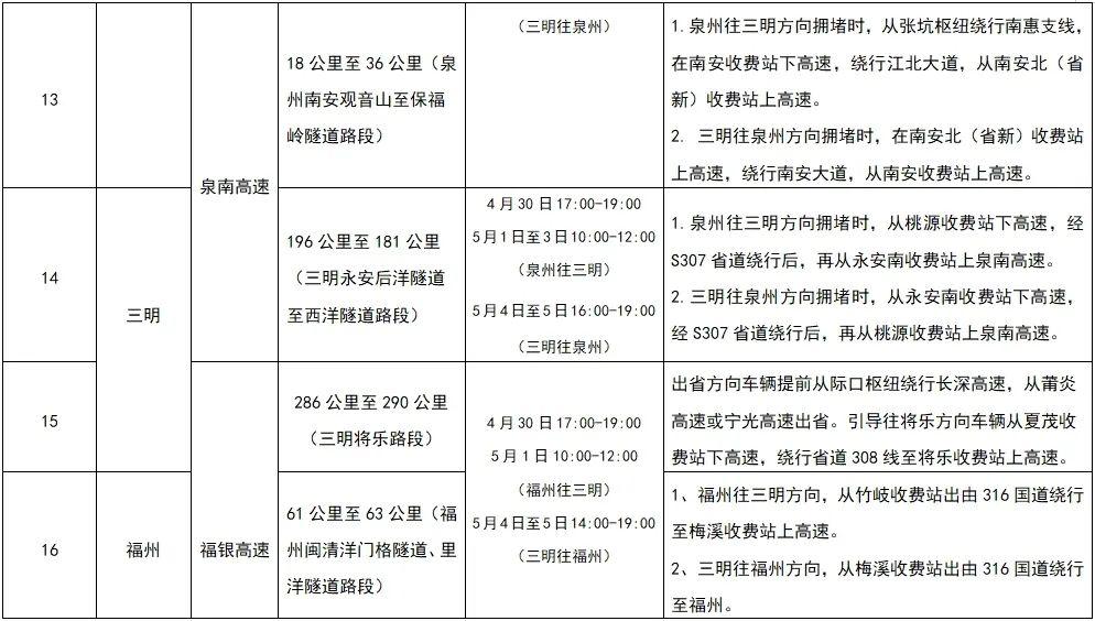
1.节假日前期(4月30日至5月3日)交通流量趋势。4月30日(假期前一天),迎来出程小高峰,厦门、龙岩、平潭车流增长明显,上升35%以上。5月1日至3日,达到出行高峰,预计1日达到最高峰值。期间,福州、泉州车流量持续高位运行,预计占全省总量35%以上;莆田、漳州、龙岩、三明、南平、平潭车流量预计较日常上升超过100%。主要易拥堵缓行路段涉及7条高速、8个设区市共计18处路段,分别为沈海高速泉州南安(双向)、厦门海沧枢纽(双向)、漳州漳浦(厦门往漳州)、宁德福鼎(宁德往福州)、霞浦(双向)段,泉南高速泉州南安(泉州往三明)、三明永安(泉州往三明)段,福银高速福州闽清、三明将乐(福州往三明)段,京台高速福州闽侯、宁德古田(福州往宁德)、南平建阳段,甬莞高速福州闽侯至永泰(福州往莆田)、泉州安溪至厦门同安(厦门往泉州)、漳州南靖(厦门往漳州)段,厦蓉高速龙岩上杭、新罗(出省方向)段,沙厦高速泉州德化(泉州往三明)段。

2.节假日后期(5月4日至5日)交通流量趋势。5月4日至5日全天迎来返程高峰,福州、厦门、泉州地区入城车流量将处于高位运行。主要易拥堵缓行路段涉及7条高速、8个设区市共计17处路段,分别为沈海高速泉州南安(泉州往厦门)、厦门海沧枢纽(漳州往厦门)、漳州漳浦(漳州往厦门)、霞浦(宁德往浙江)段,泉南高速泉州南安(泉州往三明)、三明永安(泉州往三明)段,福银高速福州闽清、三明将乐(三明往福州)段,京台高速福州闽侯、宁德古田(宁德往福州)、南平建阳段,甬莞高速福州永泰至闽侯(莆田往福州)、泉州安溪至厦门同安(泉州往厦门)、漳州南靖(漳州往厦门)段,厦蓉高速龙岩上杭、新罗(入省方向)段,沙厦高速泉州德化(三明往泉州)段。






3.大流量收费站(10个)。福州祥谦、福州南收费站,莆田收费站,泉州晋江、泉州、池店、石井西收费站,厦门翔安、厦门收费站,宁德南收费站。
4.大流量服务区(10对)。福州大往服务区,泉州朴里、驿坂、戴云山、洛阳江、省新服务区,厦门龙掘东、东孚服务区,漳州小溪服务区,龙岩古田服务区。
5.易发事故隧道(8处)。京台高速牛岩山隧道(福州往古田方向)、沈海高速大坪山隧道(双向)、泉南高速龙阁岭隧道(泉州往三明方向)、沙厦高速龙门岭隧道(厦门往安溪方向)、厦蓉高速天成山隧道(漳州往厦门方向)、泉南高速西洋隧道(双向)、福银高速雪峰山隧道(双向)、京台高速黄竹山隧道(福州往古田方向)。

6.施工管制路段(2处)。沈海高速漳州互通至龙海互通路段、政永高速龙岩北至龙门枢纽路段。

普通公路通行预测
1.福州。三坊七巷、烟台山、上下杭、鼓山等热门景区以及第八届数字中国建设峰会举办地海峡国际会展中心周边道路交通压力上升。
2.莆田。湄洲岛景区文甲码头及周边道路交通压力显著增大。
3.泉州。泉州世遗古城持续火爆,文旅系统将推出300多项活动,开元寺、清源山、晋江五店市等景区景点及农村生态旅游区、大型商业区周边交通流量将明显增加。
4.厦门。南普陀、演武大桥观景平台、胡里山炮台等重点景区及曾厝垵、沙坡尾等文创区周边道路车流量将处于高位。
5.漳州。南靖土楼、火山岛、东山岛、云水谣等热门景区周边国省道、高速公路交通流量将明显增加。
6.龙岩。上杭古田、永定土楼、连城冠豸山、长汀店头街等热门景区周边道路交通流量将大幅上升。
7.三明。永安桃源洞、泰宁大金湖、尤溪侠天下、将乐玉华洞、建宁金铙山、宁化天鹅洞等景区以及各地露天农庄、果山等休闲景点周边道路将迎来客流高峰。
8.南平。途经武夷山市、建阳区11个乡镇40个村,串联起燕子窠、青龙大瀑布、朱子林、考亭书院、建盏文创园等近60处打卡点,自驾出行比例高,营运性客运高位运行。
9.宁德。霞浦东海一号线、福鼎太姥山、屏南白水洋景区、非景区景点周边道路交通流量将大幅上升,霞浦、福鼎、屏南、周宁、福安等重点旅游县市道路交通流量将明显增加。
10.平潭。全区交通流以省内外自驾出行为主,恰逢蓝眼泪旺季,跨省跨市出游将明显增加,各景点及周边道路通行压力明显上升,较旺季周末有大幅增加。
热门旅游景点预测
根据旅游平台大数据分析,福州、厦门、泉州旅游消费预订分别占全省33.7%、32.3%、18%,其中福州酒店订单量同比去年增长12%。泉州晋江、宁德霞浦、平潭等海滨景区订单增幅较大,其中晋江、霞浦同比上升超300%。旅游景区、网红打卡点周边道路通行和停车供给趋于紧张,关联高速收费站可能形成拥堵缓行。
福建交警提示
小车自驾出行
提前关注天气、路况,合理规划行程,尽量错峰避堵,避免凌晨、中午、深夜等易疲劳时段驾车出行。出发前设置导航,行车中耳听眼观手不动,前后排全员系好安全带,杜绝超速超员、强超强会、疲劳分心。严禁酒后驾车,假期严查酒驾不放松,亲朋相聚多提醒,安全千万莫侥幸。
高速公路行车
各行其道、保持车距、控制车速,遇雨雾天气牢记“降速控距亮尾”。特别关注隧道、桥梁、长下坡、匝道规范行车。出口早准备,提前变车道,万一错过将错就错向前行,切勿急停急刹、强行变道甚至倒车、逆行。遇拥堵缓行,服从指挥匀速跟进,严禁违法占用应急车道。遇事故或车辆故障,牢记避险12字诀:车靠边、快警示、人撤离、即报警。
骑乘和客运出行
骑乘摩托车、电动自行车务必佩戴并扣紧安全头盔,搭乘公交、旅游客车,请选择正规车站和营运车辆,拒绝乘坐三轮摩托车、货车、非法营运包车以及违规拼车包车、超员载客车辆。家长看好自家车管好自家人,严禁违规向未成年人、学生出租机动车辆,严查违法飙车炸街。
景区、农村地区行车
遇急弯陡坡、长下坡、临水临崖路段,减速慢行、谨慎超车、不占用对向车道行驶,行经穿村过镇路段、平交路口注意观察道路两侧车辆和行人,严防盲区误判引发事故。热门景区、网红打卡点周边道路车多拥挤,注意避让行人、规范停车,防止加剧拥堵。









①凡本网注明“来源:福州新闻网”的所有文字、图片和视频,版权均属福州新闻网所有,任何媒体、网站或个人未经本网协议授权不得转载、链接、转贴或以其他方式复制发表。已经被本网协议授权的媒体、网站,在下载使用时必须注明“来源:福州新闻网”,违者本网将依法追究责任。
②本网未注明“来源:福州新闻网”的文/图等稿件均为转载稿,本网转载出于传递更多信息之目的,并不意味着赞同其观点或证实其内容的真实性。如其他媒体、网站或个人从本网下载使用,必须保留本网注明的“来源”,并自负版权等法律责任。如擅自篡改为“来源:福州新闻网”,本网将依法追究责任。如对文章内容有疑议,请及时与我们联系。
③ 如本网转载涉及版权等问题,请作者在两周内速来电或来函与福州新闻网联系。