



近日,福建一批事业单位公开招聘高层次人才,一起来看——
招聘速览
2025年福建农林大学招聘教学科研人员206名
2025年福建省市场监督管理局直属事业单位公开招聘高层次人才20名
2025年福建省水利水电科学研究院招聘博士研究生2名
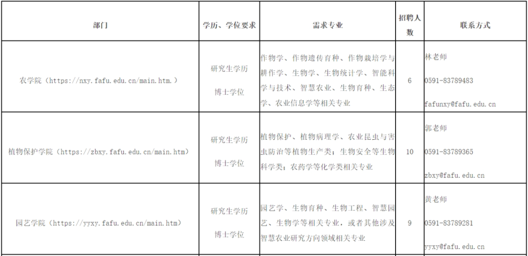
2025年福建农林大学招聘教学科研人员206名
招聘岗位
(点击放大查看)








报名时间
2025年4月17日至2025年12月31日或招满即止。
报名方式
凡符合条件的应聘者请将应聘材料压缩包发送至应聘学院的相应邮箱,邮件以“应聘教学科研岗+专业+姓名”命名。每位应聘者限报一个岗位。
2025年福建省市场监督管理局直属事业单位公开招聘高层次人才20名
招聘岗位
(点击放大查看)

报名时间
2025年4月18日至2025年5月17日。
报名方式
本次招聘采取邮箱报名方式进行,每人限报1个岗位。符合条件的报考者将以下材料以“岗位序号+招聘单位+岗位名称+姓名”方式命名打包,以附件形式发送到相应单位电子邮箱(福建省产品质量检验研究院:fciihr@sina.com,福建省计量科学研究院:fjjlrl@126.com,福建省特种设备检验研究院、福建省锅炉压力容器检验研究院:tjyrsb@163.com,福建省纤维检验中心:fjxjhr@ffib.cn,福建省市场监督管理局人才开发中心:fjrckfzx@163.com,福建省消费者权益保护中心:fjsxwhbgs@163.com)。
2025年福建省水利水电科学研究院招聘博士研究生2名
招聘岗位
(点击放大查看)

报名时间
自本方案发布之日起至2025年6月30日。
报名方式
本次考试报名采取邮箱报名方式进行,每人限报1个岗位。符合条件的报考者将以下材料以“报考岗位+姓名”方式命名打包,以附件形式发送电子邮件到指定邮箱(fjskybgs@126.com)。报名2个工作日后若无收到邮件回复,请主动与福建省水利水电科学研究院电话联系(电话0591-87555407),以确认报名材料是否成功接收。
①凡本网注明“来源:福州新闻网”的所有文字、图片和视频,版权均属福州新闻网所有,任何媒体、网站或个人未经本网协议授权不得转载、链接、转贴或以其他方式复制发表。已经被本网协议授权的媒体、网站,在下载使用时必须注明“来源:福州新闻网”,违者本网将依法追究责任。
②本网未注明“来源:福州新闻网”的文/图等稿件均为转载稿,本网转载出于传递更多信息之目的,并不意味着赞同其观点或证实其内容的真实性。如其他媒体、网站或个人从本网下载使用,必须保留本网注明的“来源”,并自负版权等法律责任。如擅自篡改为“来源:福州新闻网”,本网将依法追究责任。如对文章内容有疑议,请及时与我们联系。
③ 如本网转载涉及版权等问题,请作者在两周内速来电或来函与福州新闻网联系。